Suppr超能文献

膳食铁调节肠道微生物群并诱导 SLPI 分泌以促进结直肠肿瘤发生。

Dietary iron modulates gut microbiota and induces SLPI secretion to promote colorectal tumorigenesis.

机构信息

Department of Colorectal Surgery, The Sixth Affiliated Hospital of Sun Yat-Sen University, Guangzhou, Guangdong, China.

Department of General Surgery, The Sixth Affiliated Hospital of Sun Yat-Sen University, Guangzhou, Guangdong, China.

出版信息

Gut Microbes. 2023 Jan-Dec;15(1):2221978. doi: 10.1080/19490976.2023.2221978.

Abstract

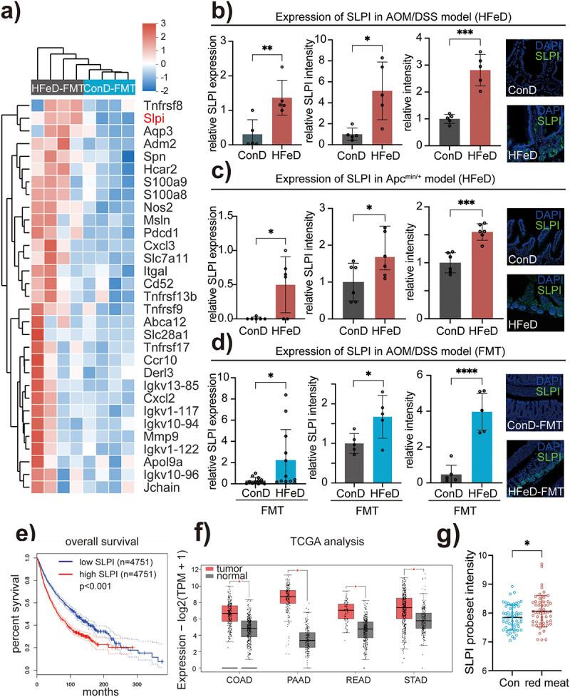
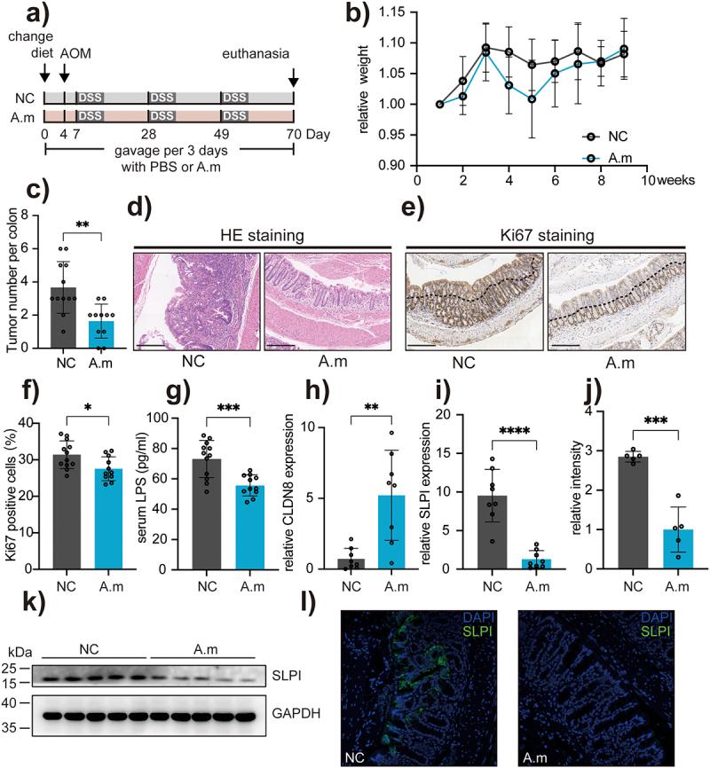
Dietary iron intake is closely related to the incidence of colorectal cancer. However, the interactions among dietary iron, gut microbiota, and epithelial cells in promoting tumorigenesis have rarely been discussed. Here, we report that gut microbiota plays a crucial role in promoting colorectal tumorigenesis in multiple mice models under excessive dietary iron intake. Gut microbiota modulated by excessive dietary iron are pathogenic, irritating the permeability of the gut barrier and causing leakage of lumen bacteria. Mechanistically, epithelial cells released more secretory leukocyte protease inhibitor (SLPI) to combat the leaked bacteria and limit inflammation. The upregulated SLPI acted as a pro-tumorigenic factor and promoted colorectal tumorigenesis by activating the MAPK signaling pathway. Moreover, excessive dietary iron significantly depleted in the gut microbiota; while supplementation with could successfully attenuate the tumorigenic effect from excessive dietary iron. Overall, excessive dietary iron perturbs diet - microbiome-epithelium interactions, which contributes to intestinal tumor initiation.

摘要

膳食铁摄入与结直肠癌的发病率密切相关。然而,膳食铁、肠道微生物群和上皮细胞在促进肿瘤发生中的相互作用很少被讨论。在这里,我们报告肠道微生物群在多种过量膳食铁摄入的小鼠模型中在促进结直肠肿瘤发生中起着关键作用。过量膳食铁调节的肠道微生物群是致病的,刺激肠道屏障的通透性并导致腔隙细菌泄漏。在机制上,上皮细胞释放更多的分泌白细胞蛋白酶抑制剂 (SLPI) 来对抗泄漏的细菌并限制炎症。上调的 SLPI 作为一种促肿瘤因子,通过激活 MAPK 信号通路促进结直肠肿瘤发生。此外,过量膳食铁可显著耗尽肠道微生物群中的 ;而补充 可以成功减轻过量膳食铁的致瘤作用。总体而言,过量的膳食铁扰乱了饮食-微生物群-上皮相互作用,从而促进了肠道肿瘤的发生。

https://cdn.ncbi.nlm.nih.gov/pmc/blobs/13bf/10269393/df675b2233b2/KGMI_A_2221978_F0001_OC.jpg

文献AI研究员

20分钟写一篇综述,助力文献阅读效率提升50倍。

立即体验

用中文搜PubMed

大模型驱动的PubMed中文搜索引擎

马上搜索

文档翻译

学术文献翻译模型,支持多种主流文档格式。

立即体验