Suppr超能文献

衰老的心肌细胞会导致心肌梗死后的心脏功能障碍。

Senescent cardiomyocytes contribute to cardiac dysfunction following myocardial infarction.

作者信息

Redgrave Rachael E, Dookun Emily, Booth Laura K, Camacho Encina Maria, Folaranmi Omowumi, Tual-Chalot Simon, Gill Jason H, Owens W Andrew, Spyridopoulos Ioakim, Passos João F, Richardson Gavin D

机构信息

Vascular Medicine and Biology Medicine Theme, Biosciences Institute, Newcastle University, Newcastle upon Tyne, UK.

Vascular Medicine and Biology Medicine Theme, Translational and Clinical Research Institute, Newcastle University, Newcastle upon Tyne, UK.

出版信息

NPJ Aging. 2023 Jun 14;9(1):15. doi: 10.1038/s41514-023-00113-5.

Abstract

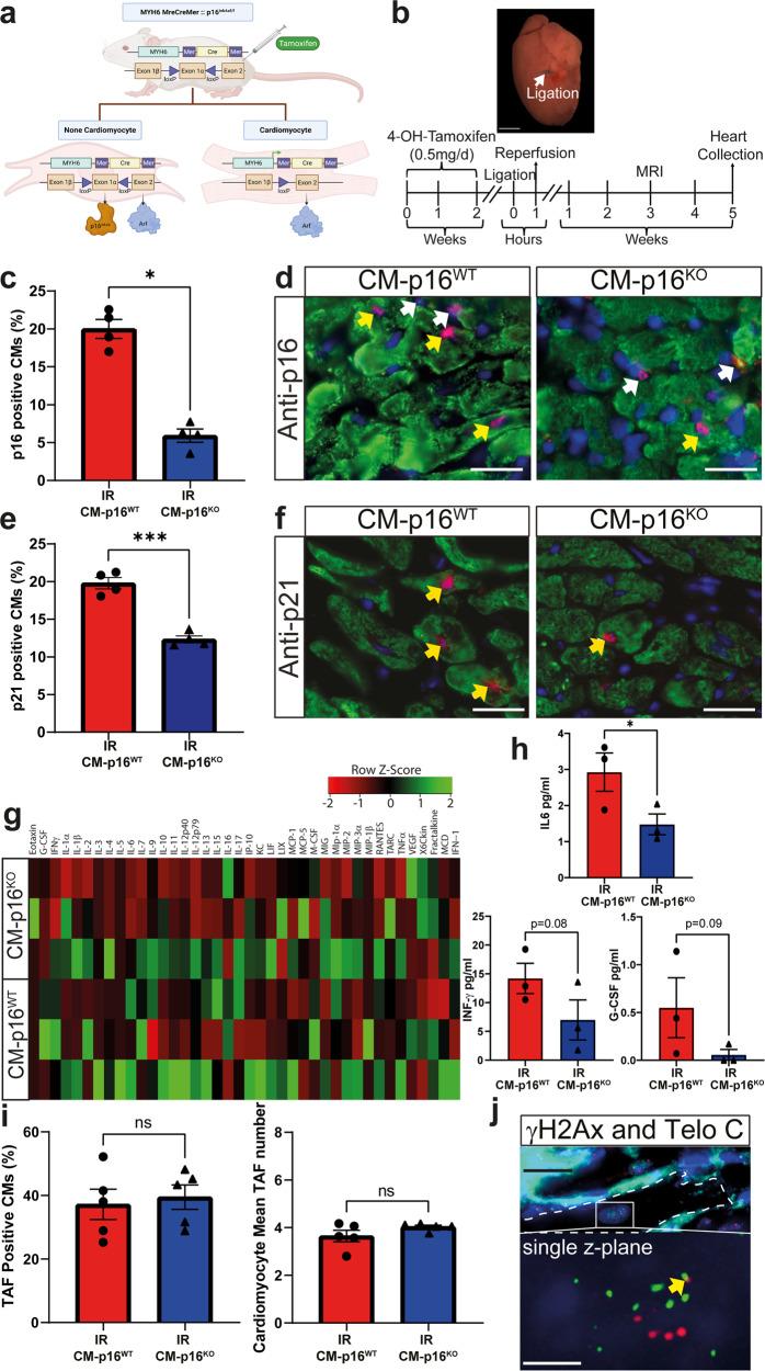
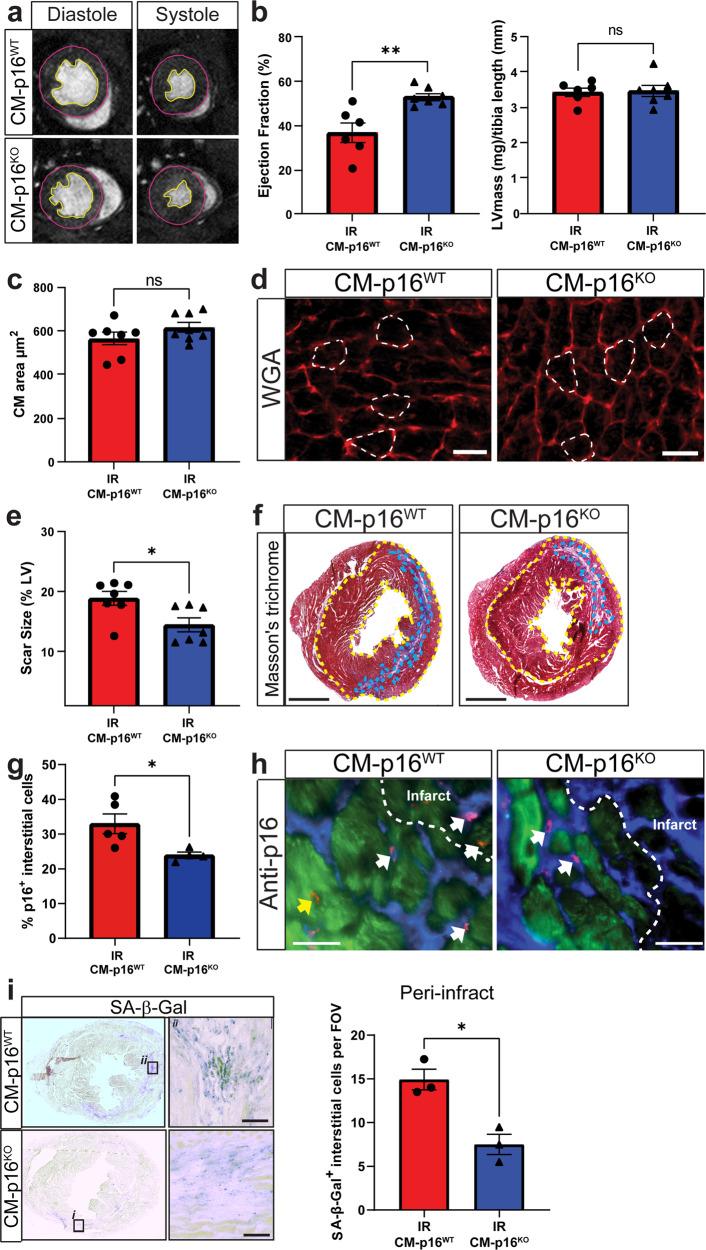
Myocardial infarction is a leading cause of morbidity and mortality. While reperfusion is now standard therapy, pathological remodelling leading to heart failure remains a clinical problem. Cellular senescence has been shown to contribute to disease pathophysiology and treatment with the senolytic navitoclax attenuates inflammation, reduces adverse myocardial remodelling and results in improved functional recovery. However, it remains unclear which senescent cell populations contribute to these processes. To identify whether senescent cardiomyocytes contribute to disease pathophysiology post-myocardial infarction, we established a transgenic model in which p16 (CDKN2A) expression was specifically knocked-out in the cardiomyocyte population. Following myocardial infarction, mice lacking cardiomyocyte p16 expression demonstrated no difference in cardiomyocyte hypertrophy but exhibited improved cardiac function and significantly reduced scar size in comparison to control animals. This data demonstrates that senescent cardiomyocytes participate in pathological myocardial remodelling. Importantly, inhibition of cardiomyocyte senescence led to reduced senescence-associated inflammation and decreased senescence-associated markers within other myocardial lineages, consistent with the hypothesis that cardiomyocytes promote pathological remodelling by spreading senescence to other cell-types. Collectively this study presents the demonstration that senescent cardiomyocytes are major contributors to myocardial remodelling and dysfunction following a myocardial infarction. Therefore, to maximise the potential for clinical translation, it is important to further understand the mechanisms underlying cardiomyocyte senescence and how to optimise senolytic strategies to target this cell lineage.

摘要

心肌梗死是发病和死亡的主要原因。虽然再灌注目前是标准治疗方法,但导致心力衰竭的病理重塑仍然是一个临床问题。细胞衰老已被证明与疾病病理生理学有关,使用衰老细胞裂解剂navitoclax进行治疗可减轻炎症、减少不良心肌重塑并改善功能恢复。然而,尚不清楚哪些衰老细胞群参与了这些过程。为了确定衰老的心肌细胞是否在心肌梗死后的疾病病理生理学中起作用,我们建立了一个转基因模型,其中p16(CDKN2A)在心肌细胞群体中特异性敲除。心肌梗死后,缺乏心肌细胞p16表达的小鼠在心肌细胞肥大方面没有差异,但与对照动物相比,心脏功能得到改善,疤痕大小显著减小。这些数据表明衰老的心肌细胞参与了病理性心肌重塑。重要的是,抑制心肌细胞衰老导致衰老相关炎症减少,其他心肌谱系中衰老相关标志物减少,这与心肌细胞通过将衰老传播到其他细胞类型而促进病理性重塑的假设一致。总体而言,这项研究表明衰老的心肌细胞是心肌梗死后心肌重塑和功能障碍的主要促成因素。因此,为了最大限度地提高临床转化的潜力,进一步了解心肌细胞衰老的潜在机制以及如何优化针对该细胞谱系的衰老细胞裂解策略非常重要。

https://cdn.ncbi.nlm.nih.gov/pmc/blobs/bf24/10267185/6df5e503dc5d/41514_2023_113_Fig1_HTML.jpg

文献AI研究员

20分钟写一篇综述,助力文献阅读效率提升50倍。

立即体验

用中文搜PubMed

大模型驱动的PubMed中文搜索引擎

马上搜索

文档翻译

学术文献翻译模型,支持多种主流文档格式。

立即体验