Suppr超能文献

PRR14作为一种新型癌基因,在人皮肤鳞状细胞癌中激活PI3K信号通路。

PRR14 acts a novel oncogene activating the PI3K signal pathway in human cutaneous squamous cell carcinoma.

作者信息

Zhang Lili, Yang Jie, Ji Zhoujing, Zhang Jie, Yang Shengju

机构信息

Department of Dermatology, Affiliated Hospital of Nantong University, Nantong, Jiangsu, China.

Department of Dermatology, Tongzhou District Home Textile City Hospital, Nantong, Jiangsu, China.

出版信息

J Cancer. 2023 May 21;14(9):1531-1540. doi: 10.7150/jca.83695. eCollection 2023.

Abstract

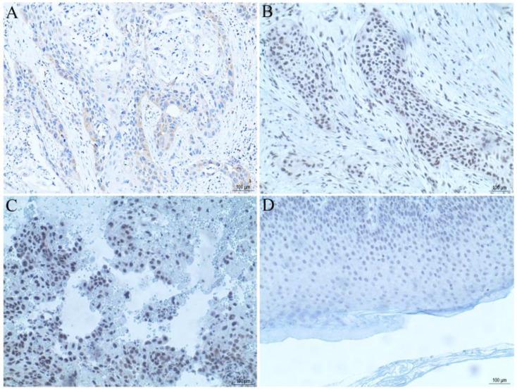
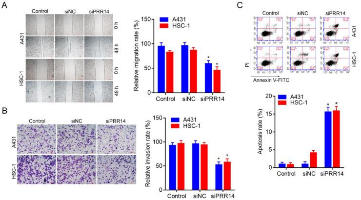
Proline rich protein 14 (PRR14) is considered as a new component of the nuclear fiber layer, it may be a key molecule in mediating nuclear morphological changes and functional changes in tumorigenesis. But, it's still unclear in human cutaneous squamous cell carcinoma (cSCC). In the study, the expression profiles of PRR14 in patients with cSCC were investigated by immunohistochemistry (IHC), also the PRR14 expression in cSCC tissues were detected using the methods of real-time quantitative PCR (RT-qPCR) and Western blot; cell counting kit-8 (CCK-8) assay, wound healing assay, matrigel-based transwell assay and Annexin V-FITC and PI double-staining with flow cytometry assay were used to investigate the biological functions of PRR14 in A431 and HSC-1 cSCC cells. Overexpression of PRR14 in cSCC patients was reported firstly in this study and its high expression was related to differentiation, thickness and tumor node metastasis (TNM) stage of cSCC. PRR14 inhibition with RNA interfering (RNAi) method resulted in the suppression of cell proliferation, migration and invasion but promotion the apoptosis of cSCC cells, and upregulation of the protein phosphorylation levels of mammalian target of rapamycin (mTOR), phosphoinositide 3-kinase (PI3K) and Akt. The study shows PRR14 maybe an activator of cSCC carcinogenesis through PI3K/Akt/mTOR signal pathway, and it also maybe a prognostic factor and new therapeutical target for cSCC treatment.

摘要

富含脯氨酸蛋白14(PRR14)被认为是核纤维层的一个新成分,它可能是介导肿瘤发生过程中核形态变化和功能变化的关键分子。但是,在人类皮肤鳞状细胞癌(cSCC)中仍不清楚。在本研究中,通过免疫组织化学(IHC)研究了PRR14在cSCC患者中的表达谱,还使用实时定量PCR(RT-qPCR)和蛋白质印迹法检测了cSCC组织中PRR14的表达;使用细胞计数试剂盒-8(CCK-8)检测、伤口愈合检测、基于基质胶的Transwell检测以及Annexin V-FITC和PI双染流式细胞术检测来研究PRR14在A431和HSC-1 cSCC细胞中的生物学功能。本研究首次报道了cSCC患者中PRR14的过表达,并且其高表达与cSCC的分化、厚度和肿瘤淋巴结转移(TNM)分期相关。用RNA干扰(RNAi)方法抑制PRR14导致cSCC细胞增殖、迁移和侵袭受到抑制,但促进了细胞凋亡,并且上调了雷帕霉素靶蛋白(mTOR)、磷酸肌醇3激酶(PI3K)和Akt的蛋白磷酸化水平。该研究表明PRR14可能通过PI3K/Akt/mTOR信号通路成为cSCC致癌作用的激活因子,并且它也可能是cSCC治疗的一个预后因素和新的治疗靶点。

https://cdn.ncbi.nlm.nih.gov/pmc/blobs/9828/10266252/40ccb3a92ae3/jcav14p1531g001.jpg

文献AI研究员

20分钟写一篇综述,助力文献阅读效率提升50倍。

立即体验

用中文搜PubMed

大模型驱动的PubMed中文搜索引擎

马上搜索

文档翻译

学术文献翻译模型,支持多种主流文档格式。

立即体验