Suppr超能文献

雄激素受体敲低通过 ERK/ELK1 信号通路下调 FEN1 增强前列腺癌化疗敏感性。

Androgen receptor knockdown enhances prostate cancer chemosensitivity by down-regulating FEN1 through the ERK/ELK1 signalling pathway.

机构信息

Department of Urology and Carson International Cancer Center, Shenzhen University General Hospital and Shenzhen University Clinical Medical Academy Center, Shenzhen University, Shenzhen, People's Republic of China.

Department of Urology, Affiliated Hospital of Guangdong Medical University, Guangdong Province, Zhanjiang, People's Republic of China.

出版信息

Cancer Med. 2023 Jul;12(14):15317-15336. doi: 10.1002/cam4.6188. Epub 2023 Jun 16.

Abstract

PURPOSE

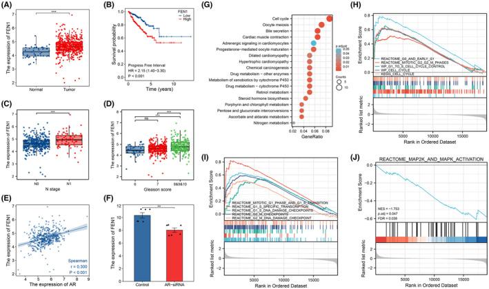
Flap endonuclease 1 (FEN1) is highly upregulated in prostate cancer and promotes the growth of prostate cancer cells. Androgen receptor (AR) is the most critical determinant of the occurrence, progression, metastasis, and treatment of prostate cancer. However, the effect of FEN1 on docetaxel (DTX) sensitivity and the regulatory mechanisms of AR on FEN1 expression in prostate cancer need to be further studied.

METHODS

Bioinformatics analyses were performed using data from the Cancer Genome Atlas and the Gene Expression Omnibus. Prostate cancer cell lines 22Rv1 and LNCaP were used. FEN1 siRNA, FEN1 overexpression plasmid, and AR siRNA were transfected into cells. Biomarker expression was evaluated by immunohistochemistry and Western blotting. Apoptosis and the cell cycle were explored using flow cytometry analysis. Luciferase reporter assay was performed to verify the target relationship. Xenograft assays were conducted using 22Rv1 cells to evaluate the in vivo conclusions.

RESULTS

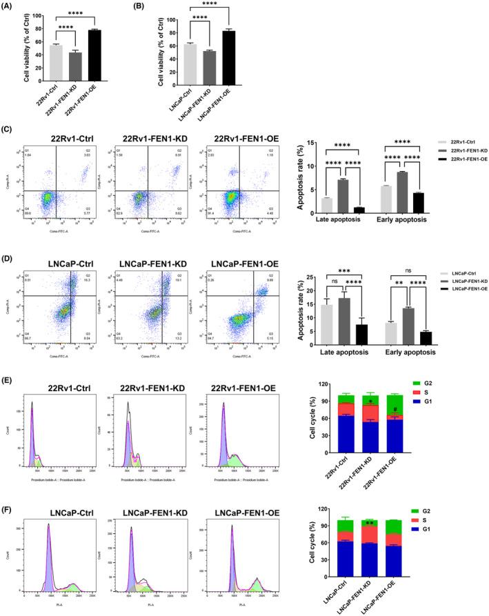
Overexpression of FEN1 inhibited cell apoptosis and cell cycle arrest in the S phase induced by DTX. AR knockdown enhanced DTX-induced cell apoptosis and cell cycle arrest at the S phase in prostate cancer cells, which was attenuated by FEN1 overexpression. In vivo experiments showed that overexpression of FEN1 significantly increased tumour growth and weakened the inhibitory effect of DTX on prostate tumour growth, while AR knockdown enhance the sensitivity of DTX to prostate tumour. AR knockdown resulted in FEN1, pho-ERK1/2, and pho-ELK1 downregulation, and the luciferase reporter assay confirmed that ELK1 can regulate the transcription of FEN1.

CONCLUSION

Collectively, our studies demonstrate that AR knockdown improves the DTX sensitivity of prostate cancer cells by downregulating FEN1 through the ERK/ELK1 signalling pathway.

摘要

目的

核酸内切酶 1(FEN1)在前列腺癌中高度上调,促进前列腺癌细胞的生长。雄激素受体(AR)是决定前列腺癌发生、发展、转移和治疗的最关键因素。然而,FEN1 对多西紫杉醇(DTX)敏感性的影响以及 AR 对前列腺癌细胞中 FEN1 表达的调控机制仍需进一步研究。

方法

使用癌症基因组图谱和基因表达综合数据库中的数据进行生物信息学分析。使用前列腺癌细胞系 22Rv1 和 LNCaP。转染 FEN1 siRNA、FEN1 过表达质粒和 AR siRNA 入细胞。用免疫组化和 Western blot 评估生物标志物的表达。用流式细胞术分析探讨细胞凋亡和细胞周期。通过荧光素酶报告基因检测验证靶关系。用 22Rv1 细胞进行异种移植实验以评估体内结论。

结果

FEN1 的过表达抑制了 DTX 诱导的细胞凋亡和 S 期细胞周期阻滞。AR 敲低增强了前列腺癌细胞中 DTX 诱导的细胞凋亡和 S 期细胞周期阻滞,而过表达 FEN1 则减弱了这种作用。体内实验表明,FEN1 的过表达显著增加了肿瘤生长,并削弱了 DTX 对前列腺肿瘤生长的抑制作用,而 AR 敲低增强了 DTX 对前列腺肿瘤的敏感性。AR 敲低导致 FEN1、 pho-ERK1/2 和 pho-ELK1 下调,荧光素酶报告基因检测证实 ELK1 可以调节 FEN1 的转录。

结论

综上所述,我们的研究表明,AR 敲低通过 ERK/ELK1 信号通路下调 FEN1 来提高前列腺癌细胞对 DTX 的敏感性。

https://cdn.ncbi.nlm.nih.gov/pmc/blobs/e466/10417077/7702a7d813b6/CAM4-12-15317-g003.jpg

文献AI研究员

20分钟写一篇综述,助力文献阅读效率提升50倍。

立即体验

用中文搜PubMed

大模型驱动的PubMed中文搜索引擎

马上搜索

文档翻译

学术文献翻译模型,支持多种主流文档格式。

立即体验