Molecular Immunology Section, Laboratory of Immunology, National Eye Institute (NEI), National Institutes of Health (NIH), Bethesda, MD, United States.
Front Immunol. 2023 Jun 2;14:1071162. doi: 10.3389/fimmu.2023.1071162. eCollection 2023.
IL-27 is a heterodimeric cytokine composed of Ebi3 and IL-27p28 and can exert proinflammatory or immune suppressive effects depending on the physiological context. Ebi3 does not contain membrane-anchoring motifs, suggesting that it is a secreted protein while IL-27p28 is poorly secreted. How IL-27p28 and Ebi3 dimerize to form biologically active IL-27 is unknown. Major impediment to clinical use of IL-27 derives from difficulty of determining exact amount of bioavailable heterodimeric IL-27 needed for therapy.
To understand how IL-27 mediates immune suppression, we characterized an innate IL-27-producing B-1a regulatory B cell population (i27-Breg) and mechanisms i27-Bregs utilize to suppress neuroinflammation in mouse model of uveitis. We also investigated biosynthesis of IL-27 and i27-Breg immunobiology by FACS, immunohistochemical and confocal microscopy.
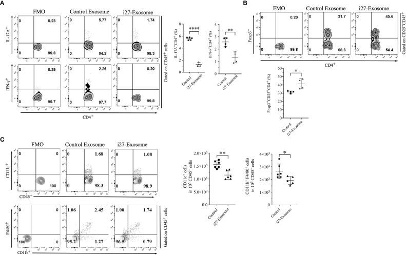
Contrary to prevailing view that IL-27 is a soluble cytokine, we show that i27-Bregs express membrane-bound IL-27. Immunohistochemical and confocal analyses co-localized expression of IL-27p28 at the plasma membrane in association with CD81 tetraspanin, a BCR-coreceptor protein and revealed that IL-27p28 is a transmembrane protein in B cells. Most surprising, we found that i27-Bregs secrete IL-27-containing exosomes (i27-exosomes) and adoptive transfer of i27-exosomes suppressed uveitis by antagonizing Th1/Th17 cells, up-regulating inhibitory-receptors associated with T-cell exhaustion while inducing Treg expansion.
Use of i27-exosomes thus obviates the IL-27 dosing problem, making it possible to determine bioavailable heterodimeric IL-27 needed for therapy. Moreover, as exosomes readily cross the blood-retina-barrier and no adverse effects were observed in mice treated with i27-exosome, results of this study suggest that i27-exosomes might be a promising therapeutic approach for CNS autoimmune diseases.
IL-27 是一种由 Ebi3 和 IL-27p28 组成的异二聚体细胞因子,根据生理环境的不同,它可以发挥促炎或免疫抑制作用。Ebi3 不含膜锚定基序,这表明它是一种分泌蛋白,而 IL-27p28 的分泌能力较差。IL-27p28 和 Ebi3 如何二聚形成具有生物活性的 IL-27 尚不清楚。IL-27 临床应用的主要障碍源于确定治疗所需的生物可用异二聚体 IL-27 的精确数量存在困难。
为了了解 IL-27 如何介导免疫抑制,我们描述了一种先天产生 IL-27 的 B-1a 调节性 B 细胞群体(i27-Breg),以及 i27-Bregs 用于抑制葡萄膜炎小鼠模型中神经炎症的机制。我们还通过 FACS、免疫组织化学和共聚焦显微镜研究了 IL-27 的生物合成和 i27-Breg 免疫生物学。
与普遍认为的 IL-27 是一种可溶性细胞因子的观点相反,我们发现 i27-Bregs 表达膜结合的 IL-27。免疫组织化学和共聚焦分析显示,IL-27p28 与 CD81 四跨膜蛋白在质膜上共定位,CD81 四跨膜蛋白是 BCR 核心受体蛋白,并表明 IL-27p28 是 B 细胞中的一种跨膜蛋白。最令人惊讶的是,我们发现 i27-Bregs 分泌含有 IL-27 的外泌体(i27-exosomes),并且通过拮抗 Th1/Th17 细胞、上调与 T 细胞耗竭相关的抑制性受体,同时诱导 Treg 扩增,i27-exosomes 的过继转移抑制了葡萄膜炎。
因此,使用 i27-exosomes 可以避免 IL-27 剂量问题,从而有可能确定治疗所需的生物可用异二聚体 IL-27。此外,由于外泌体容易穿过血视网膜屏障,并且在接受 i27-exosome 治疗的小鼠中未观察到不良反应,因此这项研究的结果表明,i27-exosomes 可能是治疗 CNS 自身免疫性疾病的一种有前途的治疗方法。