• 文献检索
  • 文档翻译
  • 深度研究
  • 学术资讯
  • Suppr Zotero 插件Zotero 插件
  • 邀请有礼
  • 套餐&价格
  • 历史记录
应用&插件
Suppr Zotero 插件Zotero 插件浏览器插件Mac 客户端Windows 客户端微信小程序
定价
高级版会员购买积分包购买API积分包
服务
文献检索文档翻译深度研究API 文档MCP 服务
关于我们
关于 Suppr公司介绍联系我们用户协议隐私条款
关注我们

Suppr 超能文献

核心技术专利:CN118964589B侵权必究
粤ICP备2023148730 号-1Suppr @ 2026

文献检索

告别复杂PubMed语法,用中文像聊天一样搜索,搜遍4000万医学文献。AI智能推荐,让科研检索更轻松。

立即免费搜索

文件翻译

保留排版,准确专业,支持PDF/Word/PPT等文件格式,支持 12+语言互译。

免费翻译文档

深度研究

AI帮你快速写综述,25分钟生成高质量综述,智能提取关键信息,辅助科研写作。

立即免费体验

E3 连接酶 Poe 促进中心体蛋白的降解。

The E3 ligase Poe promotes Pericentrin degradation.

机构信息

Cell and Developmental Biology Center, National Heart, Lung, and Blood Institute, and.

Laboratory of Cellular and Developmental Biology, National Institute of Diabetes and Digestive and Kidney Diseases, National Institutes of Health, Bethesda, MD 20892.

出版信息

Mol Biol Cell. 2023 Aug 1;34(9):br15. doi: 10.1091/mbc.E22-11-0534. Epub 2023 Jun 21.

DOI:10.1091/mbc.E22-11-0534
PMID:37342879
原文链接:https://pmc.ncbi.nlm.nih.gov/articles/PMC10398894/
Abstract

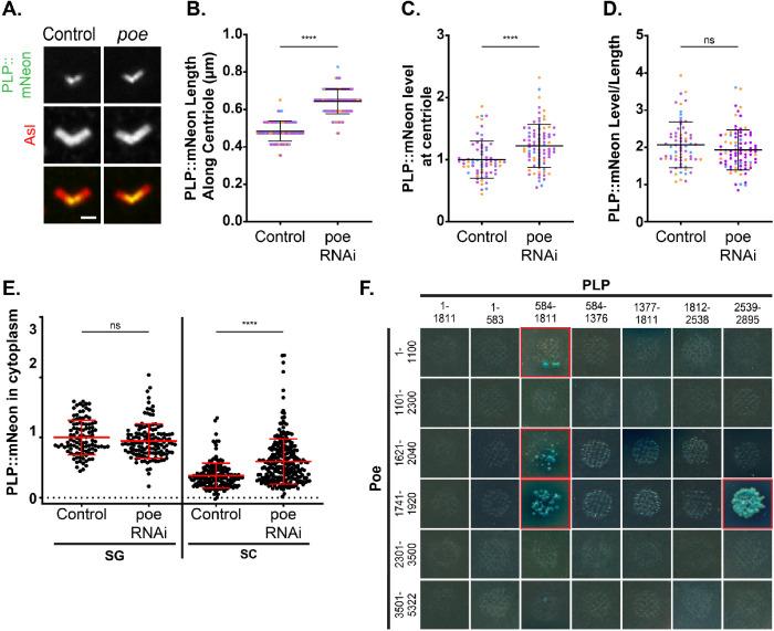
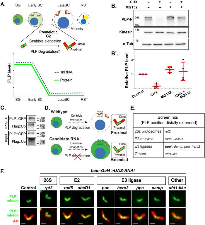
Centrosomes are essential parts of diverse cellular processes, and precise regulation of the levels of their constituent proteins is critical for their function. One such protein is Pericentrin (PCNT) in humans and Pericentrin-like protein (PLP) in . Increased PCNT expression and its protein accumulation are linked to clinical conditions including cancer, mental disorders, and ciliopathies. However, the mechanisms by which PCNT levels are regulated remain underexplored. Our previous study demonstrated that PLP levels are sharply down-regulated during early spermatogenesis and this regulation is essential to spatially position PLP on the proximal end of centrioles. We hypothesized that the sharp drop in PLP protein was a result of rapid protein degradation during the male germ line premeiotic G2 phase. Here, we show that PLP is subject to ubiquitin-mediated degradation and identify multiple proteins that promote the reduction of PLP levels in spermatocytes, including the UBR box containing E3 ligase Poe (UBR4), which we show binds to PLP. Although protein sequences governing posttranslational regulation of PLP are not restricted to a single region of the protein, we identify a region that is required for Poe-mediated degradation. Experimentally stabilizing PLP, via internal PLP deletions or loss of Poe, leads to PLP accumulation in spermatocytes, its mispositioning along centrioles, and defects in centriole docking in spermatids.

摘要

中心体是多种细胞过程的重要组成部分,其组成蛋白水平的精确调节对于其功能至关重要。在人类中,这种蛋白质是中心体蛋白(PCNT),在 中是中心体蛋白样蛋白(PLP)。PCNT 表达增加及其蛋白积累与包括癌症、精神障碍和纤毛疾病在内的临床状况有关。然而,PCNT 水平调节的机制仍未得到充分探索。我们之前的研究表明,PLP 水平在早期精子发生过程中急剧下调,这种调节对于将 PLP 定位于中心粒近端是必不可少的。我们假设 PLP 蛋白的急剧下降是由于雄性生殖系减数分裂前期 G2 期快速蛋白降解的结果。在这里,我们表明 PLP 受到泛素介导的降解,并且鉴定出多种促进精母细胞中 PLP 水平降低的蛋白质,包括含有 UBR 盒的 E3 连接酶 Poe(UBR4),我们表明 Poe 与 PLP 结合。虽然控制 PLP 翻译后调节的蛋白序列不限于蛋白的单一区域,但我们确定了一个对于 Poe 介导的降解所必需的区域。通过内部 PLP 缺失或 Poe 的缺失实验稳定 PLP,导致精母细胞中 PLP 积累、PLP 在中心粒上的错误定位以及精细胞中中心粒对接缺陷。

https://cdn.ncbi.nlm.nih.gov/pmc/blobs/fd1d/10398894/58297d108549/mbc-34-br15-g005.jpg
https://cdn.ncbi.nlm.nih.gov/pmc/blobs/fd1d/10398894/d77ad88c6f6f/mbc-34-br15-g001.jpg
https://cdn.ncbi.nlm.nih.gov/pmc/blobs/fd1d/10398894/8ba121806955/mbc-34-br15-g002.jpg
https://cdn.ncbi.nlm.nih.gov/pmc/blobs/fd1d/10398894/fed8cca265e4/mbc-34-br15-g003.jpg
https://cdn.ncbi.nlm.nih.gov/pmc/blobs/fd1d/10398894/f6c3d8ac0747/mbc-34-br15-g004.jpg
https://cdn.ncbi.nlm.nih.gov/pmc/blobs/fd1d/10398894/58297d108549/mbc-34-br15-g005.jpg
https://cdn.ncbi.nlm.nih.gov/pmc/blobs/fd1d/10398894/d77ad88c6f6f/mbc-34-br15-g001.jpg
https://cdn.ncbi.nlm.nih.gov/pmc/blobs/fd1d/10398894/8ba121806955/mbc-34-br15-g002.jpg
https://cdn.ncbi.nlm.nih.gov/pmc/blobs/fd1d/10398894/fed8cca265e4/mbc-34-br15-g003.jpg
https://cdn.ncbi.nlm.nih.gov/pmc/blobs/fd1d/10398894/f6c3d8ac0747/mbc-34-br15-g004.jpg
https://cdn.ncbi.nlm.nih.gov/pmc/blobs/fd1d/10398894/58297d108549/mbc-34-br15-g005.jpg

相似文献

1
The E3 ligase Poe promotes Pericentrin degradation.E3 连接酶 Poe 促进中心体蛋白的降解。
Mol Biol Cell. 2023 Aug 1;34(9):br15. doi: 10.1091/mbc.E22-11-0534. Epub 2023 Jun 21.
2
PCNT is critical for the association and conversion of centrioles to centrosomes during mitosis.PCNT 对于中心体在有丝分裂过程中与中心粒的关联和转化是至关重要的。
J Cell Sci. 2019 Mar 26;132(6):jcs225789. doi: 10.1242/jcs.225789.
3
Pericentrin interacts with Kinesin-1 to drive centriole motility.中心体蛋白与驱动蛋白-1 相互作用以驱动中心粒运动。
J Cell Biol. 2022 Sep 5;221(9). doi: 10.1083/jcb.202112097. Epub 2022 Aug 5.
4
Sperm Head-Tail Linkage Requires Restriction of Pericentriolar Material to the Proximal Centriole End.精子头-尾连接需要将中心粒周围物质限制在近端中心粒末端。
Dev Cell. 2020 Apr 6;53(1):86-101.e7. doi: 10.1016/j.devcel.2020.02.006. Epub 2020 Mar 12.
5
Drosophila PLP assembles pericentriolar clouds that promote centriole stability, cohesion and MT nucleation.果蝇 PLP 组装成中心粒周围的云状结构,促进中心粒的稳定性、凝聚和 MT 成核。
PLoS Genet. 2018 Feb 9;14(2):e1007198. doi: 10.1371/journal.pgen.1007198. eCollection 2018 Feb.
6
Ubiquitin signaling in the control of centriole duplication.泛素信号在控制中心体复制中的作用。
FEBS J. 2022 Aug;289(16):4830-4849. doi: 10.1111/febs.16069. Epub 2021 Jun 29.
7
The ubiquitin ligase FBXW7 targets the centriolar assembly protein HsSAS-6 for degradation and thereby regulates centriole duplication.泛素连接酶 FBXW7 靶向中心体组装蛋白 HsSAS-6 进行降解,从而调节中心体复制。
J Biol Chem. 2020 Apr 3;295(14):4428-4437. doi: 10.1074/jbc.AC119.012178. Epub 2020 Feb 21.
8
Zika virus increases mind bomb 1 levels, causing degradation of pericentriolar material 1 (PCM1) and dispersion of PCM1-containing granules from the centrosome.寨卡病毒会增加脑炸弹 1 水平,导致中心粒周围物质 1(PCM1)降解和含有 PCM1 的颗粒从中心粒分散。
J Biol Chem. 2019 Dec 6;294(49):18742-18755. doi: 10.1074/jbc.RA119.010973. Epub 2019 Oct 30.
9
The Drosophila Pericentrin-like-protein (PLP) cooperates with Cnn to maintain the integrity of the outer PCM.果蝇类中心体蛋白(PLP)与 Cnn 合作,维持外层 PCM 的完整性。
Biol Open. 2015 Jul 8;4(8):1052-61. doi: 10.1242/bio.012914.
10
Degradation of Cep68 and PCNT cleavage mediate Cep215 removal from the PCM to allow centriole separation, disengagement and licensing.Cep68的降解和PCNT的切割介导Cep215从中心体基质中去除,以实现中心粒分离、脱离和许可。
Nat Cell Biol. 2015 Jan;17(1):31-43. doi: 10.1038/ncb3076. Epub 2014 Dec 15.

引用本文的文献

1
The PCM scaffold enables RNA localization to centrosomes.PCM支架可使RNA定位于中心体。
Mol Biol Cell. 2025 Jun 1;36(6):ar75. doi: 10.1091/mbc.E25-03-0117. Epub 2025 Apr 30.
2
A deficiency screen identifies genomic regions critical for sperm head-tail connection.一项缺陷筛查确定了对精子头尾连接至关重要的基因组区域。
G3 (Bethesda). 2025 Feb 5;15(2). doi: 10.1093/g3journal/jkae275.
3
A deficiency screen identifies genomic regions critical for sperm head-tail connection.一项缺陷筛查确定了对精子头尾连接至关重要的基因组区域。

本文引用的文献

1
UBR4/POE facilitates secretory trafficking to maintain circadian clock synchrony.UBR4/POE 促进分泌性运输以维持生物钟同步。
Nat Commun. 2022 Mar 24;13(1):1594. doi: 10.1038/s41467-022-29244-1.
2
Centrosome instability: when good centrosomes go bad.中心体不稳定:好的中心体如何变得不稳定。
Cell Mol Life Sci. 2021 Nov;78(21-22):6775-6795. doi: 10.1007/s00018-021-03928-1. Epub 2021 Sep 2.
3
Condensation of pericentrin proteins in human cells illuminates phase separation in centrosome assembly.中心体蛋白在人细胞中的浓缩阐明了中心体组装中的相分离。
bioRxiv. 2024 Aug 21:2024.08.20.608819. doi: 10.1101/2024.08.20.608819.
4
The PCM scaffold enables RNA localization to centrosomes.PCM支架可使RNA定位于中心体。
bioRxiv. 2024 Jan 14:2024.01.13.575509. doi: 10.1101/2024.01.13.575509.
J Cell Sci. 2021 Jul 15;134(14). doi: 10.1242/jcs.258897. Epub 2021 Jul 26.
4
APC/CFZR-1 regulates centrosomal ZYG-1 to limit centrosome number.APC/CFZR-1 调控中心体 ZYG-1 以限制中心体数量。
J Cell Sci. 2021 Jul 15;134(14). doi: 10.1242/jcs.253088. Epub 2021 Jul 26.
5
The careful control of Polo kinase by APC/C-Ube2C ensures the intercellular transport of germline centrosomes during oogenesis.APC/C-Ube2C 通过精细调控 Polo 激酶,确保了生殖细胞中心体在卵子发生过程中的细胞间运输。
Open Biol. 2021 Jun;11(6):200371. doi: 10.1098/rsob.200371. Epub 2021 Jun 30.
6
Ubiquitin signaling in the control of centriole duplication.泛素信号在控制中心体复制中的作用。
FEBS J. 2022 Aug;289(16):4830-4849. doi: 10.1111/febs.16069. Epub 2021 Jun 29.
7
Centrosomes in mitotic spindle assembly and orientation.中心体在有丝分裂纺锤体组装和定向中的作用。
Curr Opin Struct Biol. 2021 Feb;66:193-198. doi: 10.1016/j.sbi.2020.11.003. Epub 2020 Dec 6.
8
Total RNA Isolation from .从. 中提取总 RNA
Cold Spring Harb Protoc. 2020 Sep 1;2020(9):101675. doi: 10.1101/pdb.prot101675.
9
Sperm Head-Tail Linkage Requires Restriction of Pericentriolar Material to the Proximal Centriole End.精子头-尾连接需要将中心粒周围物质限制在近端中心粒末端。
Dev Cell. 2020 Apr 6;53(1):86-101.e7. doi: 10.1016/j.devcel.2020.02.006. Epub 2020 Mar 12.
10
The ubiquitin ligase FBXW7 targets the centriolar assembly protein HsSAS-6 for degradation and thereby regulates centriole duplication.泛素连接酶 FBXW7 靶向中心体组装蛋白 HsSAS-6 进行降解,从而调节中心体复制。
J Biol Chem. 2020 Apr 3;295(14):4428-4437. doi: 10.1074/jbc.AC119.012178. Epub 2020 Feb 21.