Suppr超能文献

添加富血小板血浆对半水硫酸钙骨水泥化学性质和生物活性的影响。

Effect of Platelet-Rich Plasma Addition on the Chemical Properties and Biological Activity of Calcium Sulfate Hemihydrate Bone Cement.

作者信息

Liu Jingyu, Wang Yifan, Liang Yanqin, Zhu Shengli, Jiang Hui, Wu Shuilin, Ge Xiang, Li Zhaoyang

机构信息

Tianjin Key Laboratory of Composite and Functional Materials, School of Materials Science and Engineering, Tianjin University, Yaguan Road 135#, Tianjin 300072, China.

Key Laboratory of Mechanism Theory and Equipment Design of Ministry of Education, School of Mechanical Engineering, Tianjin University, Tianjin 300354, China.

出版信息

Biomimetics (Basel). 2023 Jun 15;8(2):262. doi: 10.3390/biomimetics8020262.

Abstract

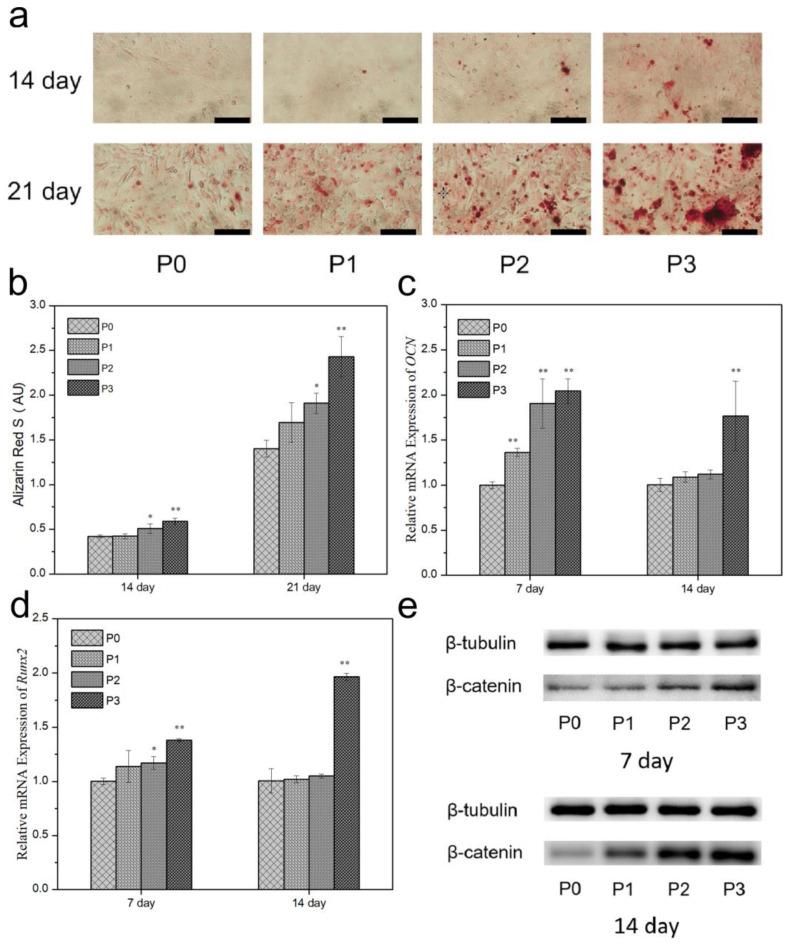
Currently, platelet-rich plasma (PRP) is an attractive additive for bone repair materials. PRP could enhance the osteoconductive and osteoinductive of bone cement, as well as modulate the degradation rate of calcium sulfate hemihydrate (CSH). The focus of this study was to investigate the effect of different PRP ratios (P1: 20 vol%, P2: 40 vol%, and P3: 60 vol%) on the chemical properties and biological activity of bone cement. The injectability and compressive strength of the experimental group were significantly higher than those of the control. On the other hand, the addition of PRP decreased the crystal size of CSH and prolonged the degradation time. More importantly, the cell proliferation of L929 and MC3T3-E1 cells was promoted. Furthermore, qRT-PCR, alizarin red staining, and western blot analyses showed that the expressions of osteocalcin () and Runt-related transcription factor 2 () genes and -catenin protein were up-regulated, and mineralization of extracellular matrix was enhanced. Overall, this study provided insight into how to improve the biological activity of bone cement through PRP incorporation.

摘要

目前,富血小板血浆(PRP)是骨修复材料中一种有吸引力的添加剂。PRP可以增强骨水泥的骨传导性和骨诱导性,以及调节半水硫酸钙(CSH)的降解速率。本研究的重点是研究不同PRP比例(P1:20体积%,P2:40体积%,P3:60体积%)对骨水泥化学性质和生物活性的影响。实验组的可注射性和抗压强度显著高于对照组。另一方面,PRP的添加减小了CSH的晶体尺寸并延长了降解时间。更重要的是,促进了L929和MC3T3-E1细胞的增殖。此外,qRT-PCR、茜素红染色和蛋白质免疫印迹分析表明,骨钙素()和Runx2基因以及β-连环蛋白的表达上调,细胞外基质矿化增强。总体而言,本研究为如何通过加入PRP提高骨水泥的生物活性提供了见解。

https://cdn.ncbi.nlm.nih.gov/pmc/blobs/5aba/10295830/05f9d43339e4/biomimetics-08-00262-g001.jpg

文献AI研究员

20分钟写一篇综述,助力文献阅读效率提升50倍。

立即体验

用中文搜PubMed

大模型驱动的PubMed中文搜索引擎

马上搜索

文档翻译

学术文献翻译模型,支持多种主流文档格式。

立即体验