Suppr超能文献

重新评估该复合体中物种的分类地位。

Re-Valuation of the Taxonomic Status of Species within the Complex.

作者信息

Dovana Francesco, Bandini Ditte, Eberhardt Ursula, Olariaga Ibai, Bizio Enrico, Ferisin Giuliano, Esteve-Raventós Fernando

机构信息

Independent Researcher, 15029 Solero, Italy.

Independent Researcher, Panoramastraße 47, 69257 Wiesenbach, Germany.

出版信息

J Fungi (Basel). 2023 Jun 16;9(6):679. doi: 10.3390/jof9060679.

Abstract

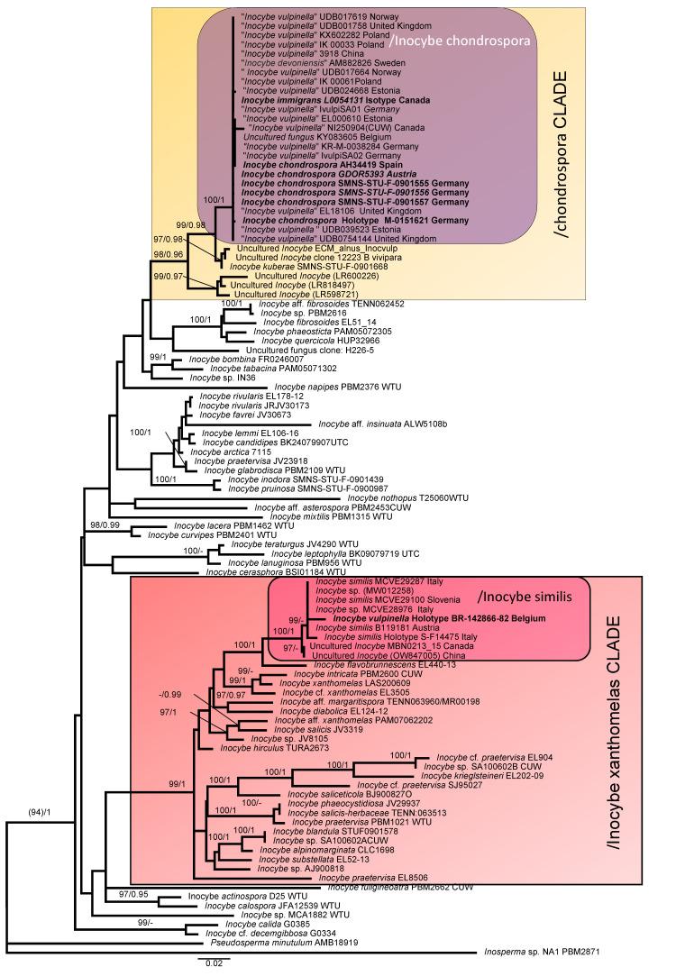
The taxonomy of and closely allied species is addressed using morphological and molecular data (nrITS and nrLSU DNA). The holotypes of and and the isotype of were studied and sequenced. Our results suggest the synonymy between and as well as that between and .

摘要

利用形态学和分子数据(nrITS和nrLSU DNA)对[物种名称]及其近缘物种进行了分类研究。对[物种名称]和[物种名称]的正模标本以及[物种名称]的等模标本进行了研究并测序。我们的结果表明[物种名称]与[物种名称]之间以及[物种名称]与[物种名称]之间为同物异名。

https://cdn.ncbi.nlm.nih.gov/pmc/blobs/d8f8/10304480/42dc1f30bb71/jof-09-00679-g001.jpg

文献AI研究员

20分钟写一篇综述,助力文献阅读效率提升50倍。

立即体验

用中文搜PubMed

大模型驱动的PubMed中文搜索引擎

马上搜索

文档翻译

学术文献翻译模型,支持多种主流文档格式。

立即体验