Suppr超能文献

丁酸盐在 Caco-2/PBMC 共培养模型中保护屏障完整性并抑制免疫激活,而 HDAC 抑制则模拟丁酸盐在恢复细胞因子诱导的屏障破坏方面的作用。

Butyrate Protects Barrier Integrity and Suppresses Immune Activation in a Caco-2/PBMC Co-Culture Model While HDAC Inhibition Mimics Butyrate in Restoring Cytokine-Induced Barrier Disruption.

机构信息

Division of Pharmacology, Utrecht Institute for Pharmaceutical Sciences, Utrecht University, 3584 CG Utrecht, The Netherlands.

Tiofarma B.V., 3261 ME Oud-Beijerland, The Netherlands.

出版信息

Nutrients. 2023 Jun 15;15(12):2760. doi: 10.3390/nu15122760.

Abstract

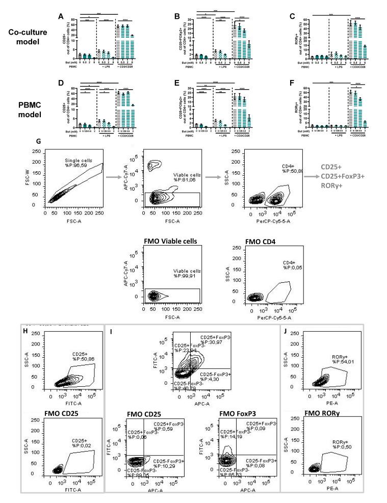
Low-grade inflammation and barrier disruption are increasingly acknowledged for their association with non-communicable diseases (NCDs). Short chain fatty acids (SCFAs), especially butyrate, could be a potential treatment because of their combined anti-inflammatory and barrier- protective capacities, but more insight into their mechanism of action is needed. In the present study, non-activated, lipopolysaccharide-activated and αCD3/CD28-activated peripheral blood mononuclear cells (PBMCs) with and without intestinal epithelial cells (IEC) Caco-2 were used to study the effect of butyrate on barrier function, cytokine release and immune cell phenotype. A Caco-2 model was used to compare the capacities of butyrate, propionate and acetate and study their mechanism of action, while investigating the contribution of lipoxygenase (LOX), cyclooxygenase (COX) and histone deacetylase (HDAC) inhibition. Butyrate protected against inflammatory-induced barrier disruption while modulating inflammatory cytokine release by activated PBMCs (interleukin-1 beta↑, tumor necrosis factor alpha↓, interleukin-17a↓, interferon gamma↓, interleukin-10↓) and immune cell phenotype (regulatory T-cells↓, T helper 17 cells↓, T helper 1 cells↓) in the PBMC/Caco-2 co-culture model. Similar suppression of immune activation was shown in absence of IEC. Butyrate, propionate and acetate reduced inflammatory cytokine-induced IEC activation and, in particular, butyrate was capable of fully protecting against cytokine-induced epithelial permeability for a prolonged period. Different HDAC inhibitors could mimic this barrier-protective effect, showing HDAC might be involved in the mechanism of action of butyrate, whereas LOX and COX did not show involvement. These results show the importance of sufficient butyrate levels to maintain intestinal homeostasis.

摘要

低度炎症和屏障破坏因其与非传染性疾病(NCD)的关联而受到越来越多的关注。短链脂肪酸(SCFAs),特别是丁酸盐,由于其具有抗炎和保护屏障的双重作用,可能成为一种潜在的治疗方法,但需要进一步深入了解其作用机制。在本研究中,使用了未激活的、脂多糖激活的和 αCD3/CD28 激活的外周血单核细胞(PBMC)以及有和没有肠上皮细胞(IEC)Caco-2 的细胞,以研究丁酸盐对屏障功能、细胞因子释放和免疫细胞表型的影响。使用 Caco-2 模型来比较丁酸盐、丙酸盐和乙酸盐的能力,并研究它们的作用机制,同时研究脂氧合酶(LOX)、环氧化酶(COX)和组蛋白去乙酰化酶(HDAC)抑制的贡献。丁酸盐可防止炎症诱导的屏障破坏,同时调节激活的 PBMC 释放炎症细胞因子(白细胞介素-1β↑、肿瘤坏死因子-α↓、白细胞介素-17a↓、干扰素-γ↓、白细胞介素-10↓)和免疫细胞表型(调节性 T 细胞↓、辅助性 T 细胞 17 细胞↓、辅助性 T 细胞 1 细胞↓)在 PBMC/Caco-2 共培养模型中。在没有 IEC 的情况下,也显示出对免疫激活的类似抑制作用。丁酸盐、丙酸盐和乙酸盐可降低炎症细胞因子诱导的 IEC 激活,特别是丁酸盐能够长时间完全保护上皮免受细胞因子诱导的通透性增加。不同的 HDAC 抑制剂可以模拟这种屏障保护作用,表明 HDAC 可能参与丁酸盐的作用机制,而 LOX 和 COX 则不参与。这些结果表明,维持肠道内稳态需要足够的丁酸盐水平。

https://cdn.ncbi.nlm.nih.gov/pmc/blobs/9fb0/10305054/185a951f18cb/nutrients-15-02760-g0A1.jpg

文献检索

告别复杂PubMed语法,用中文像聊天一样搜索,搜遍4000万医学文献。AI智能推荐,让科研检索更轻松。

立即免费搜索

文件翻译

保留排版,准确专业,支持PDF/Word/PPT等文件格式,支持 12+语言互译。

免费翻译文档

深度研究

AI帮你快速写综述,25分钟生成高质量综述,智能提取关键信息,辅助科研写作。

立即免费体验