• 文献检索
  • 文档翻译
  • 深度研究
  • 学术资讯
  • Suppr Zotero 插件Zotero 插件
  • 邀请有礼
  • 套餐&价格
  • 历史记录
应用&插件
Suppr Zotero 插件Zotero 插件浏览器插件Mac 客户端Windows 客户端微信小程序
定价
高级版会员购买积分包购买API积分包
服务
文献检索文档翻译深度研究API 文档MCP 服务
关于我们
关于 Suppr公司介绍联系我们用户协议隐私条款
关注我们

Suppr 超能文献

核心技术专利:CN118964589B侵权必究
粤ICP备2023148730 号-1Suppr @ 2026

文献检索

告别复杂PubMed语法,用中文像聊天一样搜索,搜遍4000万医学文献。AI智能推荐,让科研检索更轻松。

立即免费搜索

文件翻译

保留排版,准确专业,支持PDF/Word/PPT等文件格式,支持 12+语言互译。

免费翻译文档

深度研究

AI帮你快速写综述,25分钟生成高质量综述,智能提取关键信息,辅助科研写作。

立即免费体验

三阴性乳腺癌中免疫抑制特征亚型及预后风险特征的鉴定

Identification of immunosuppressive signature subtypes and prognostic risk signatures in triple-negative breast cancer.

作者信息

Ding Ran, Wang Yuhan, Fan Jinyan, Tian Ziyue, Wang Shuang, Qin Xiujuan, Su Wei, Wang Yanbo

机构信息

Changchun University of Chinese Medicine, Changchun, Jilin, China.

Anhui University of Chinese Medicine, Hefei, Anhui, China.

出版信息

Front Oncol. 2023 Jun 12;13:1108472. doi: 10.3389/fonc.2023.1108472. eCollection 2023.

DOI:10.3389/fonc.2023.1108472
PMID:37377907
原文链接:https://pmc.ncbi.nlm.nih.gov/articles/PMC10292819/
Abstract

PURPOSE

Immune checkpoint blockade (ICB) therapy has transformed the treatment of triple-negative breast cancer (TNBC) in recent years. However, some TNBC patients with high programmed death-ligand 1 (PD-L1) expression levels develop immune checkpoint resistance. Hence, there is an urgent need to characterize the immunosuppressive tumor microenvironment and identify biomarkers to construct prognostic models of patient survival outcomes in order to understand biological mechanisms operating within the tumor microenvironment.

PATIENTS AND METHODS

RNA sequence (RNA-seq) data from 303 TNBC samples were analyzed using an unsupervised cluster analysis approach to reveal distinctive cellular gene expression patterns within the TNBC tumor microenvironment (TME). A panel of T cell exhaustion signatures, immunosuppressive cell subtypes and clinical features were correlated with the immunotherapeutic response, as assessed according to gene expression patterns. The test dataset was then used to confirm the occurrence of immune depletion status and prognostic features and to formulate clinical treatment recommendations. Concurrently, a reliable risk prediction model and clinical treatment strategy were proposed based on TME immunosuppressive signature differences between TNBC patients with good versus poor survival status and other clinical prognostic factors.

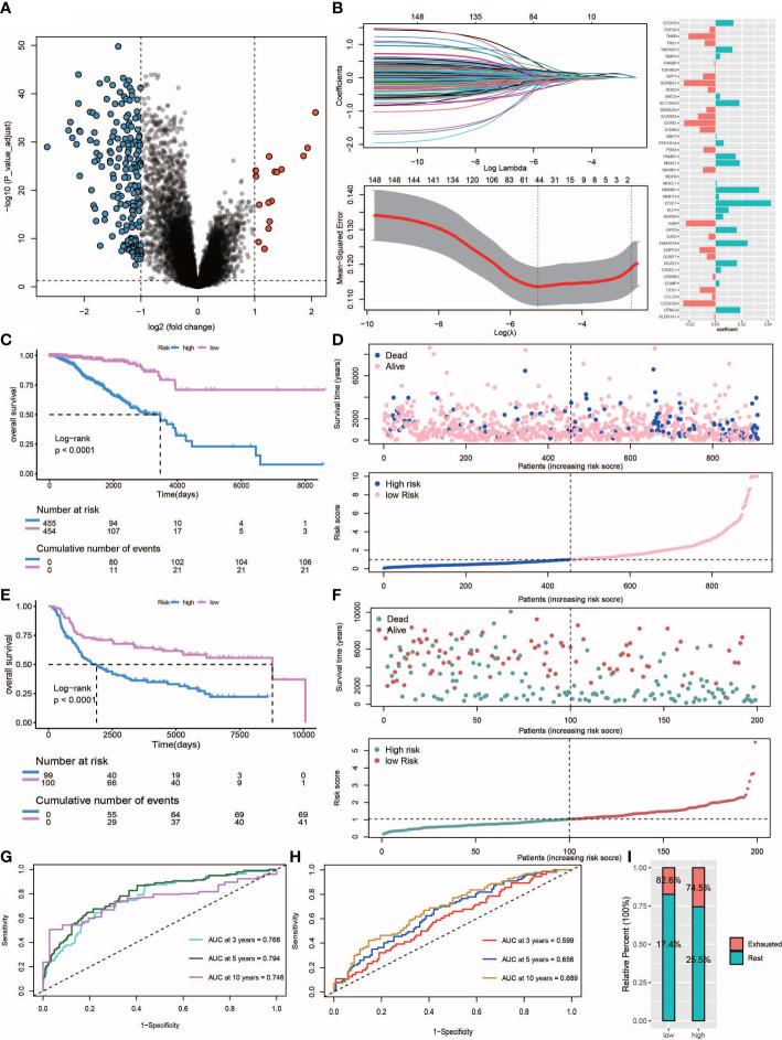
RESULTS

Significantly enriched TNBC microenvironment T cell depletion signatures were detected in the analyzed RNA-seq data. A high proportion of certain immunosuppressive cell subtypes, 9 inhibitory checkpoints and enhanced anti-inflammatory cytokine expression profiles were noted in 21.4% of TNBC patients that led to the designation of this group of immunosuppressed patients as the immune depletion class (IDC). Although IDC group TNBC samples contained tumor-infiltrating lymphocytes present at high densities, IDC patient prognosis was poor. Notably, PD-L1 expression was relatively elevated in IDC patients that indicated their cancers were resistant to ICB treatment. Based on these findings, a set of gene expression signatures predicting IDC group PD-L1 resistance was identified then used to develop risk models for use in predicting clinical therapeutic outcomes.

CONCLUSION

A novel TNBC immunosuppressive tumor microenvironment subtype associated with strong PD-L1 expression and possible resistance to ICB treatment was identified. This comprehensive gene expression pattern may provide fresh insights into drug resistance mechanisms for use in optimizing immunotherapeutic approaches for TNBC patients.

摘要

目的

近年来,免疫检查点阻断(ICB)疗法改变了三阴性乳腺癌(TNBC)的治疗方式。然而,一些程序性死亡配体1(PD-L1)表达水平高的TNBC患者会产生免疫检查点抗性。因此,迫切需要对免疫抑制性肿瘤微环境进行表征,并确定生物标志物以构建患者生存结果的预后模型,从而了解肿瘤微环境中起作用的生物学机制。

患者与方法

使用无监督聚类分析方法分析来自303个TNBC样本的RNA序列(RNA-seq)数据,以揭示TNBC肿瘤微环境(TME)中独特的细胞基因表达模式。根据基因表达模式评估,一组T细胞耗竭特征、免疫抑制细胞亚型和临床特征与免疫治疗反应相关。然后使用测试数据集来确认免疫耗竭状态和预后特征的存在,并制定临床治疗建议。同时,基于生存状态良好与生存状态较差的TNBC患者之间的TME免疫抑制特征差异以及其他临床预后因素,提出了可靠的风险预测模型和临床治疗策略。

结果

在分析的RNA-seq数据中检测到显著富集的TNBC微环境T细胞耗竭特征。在21.4%的TNBC患者中发现了高比例的某些免疫抑制细胞亚型、9种抑制性检查点和增强的抗炎细胞因子表达谱,这导致这组免疫抑制患者被指定为免疫耗竭类(IDC)。尽管IDC组TNBC样本中含有高密度的肿瘤浸润淋巴细胞,但IDC患者的预后较差。值得注意的是,IDC患者中PD-L1表达相对升高,表明其癌症对ICB治疗具有抗性。基于这些发现,确定了一组预测IDC组PD-L1抗性的基因表达特征,然后用于开发预测临床治疗结果的风险模型。

结论

确定了一种与强PD-L1表达和可能对ICB治疗耐药相关的新型TNBC免疫抑制性肿瘤微环境亚型。这种全面的基因表达模式可能为耐药机制提供新的见解,以优化TNBC患者的免疫治疗方法。

https://cdn.ncbi.nlm.nih.gov/pmc/blobs/442e/10292819/77d597affc80/fonc-13-1108472-g009.jpg
https://cdn.ncbi.nlm.nih.gov/pmc/blobs/442e/10292819/dd2f9387a4e4/fonc-13-1108472-g001.jpg
https://cdn.ncbi.nlm.nih.gov/pmc/blobs/442e/10292819/d439b78704d1/fonc-13-1108472-g002.jpg
https://cdn.ncbi.nlm.nih.gov/pmc/blobs/442e/10292819/1f370afcced4/fonc-13-1108472-g003.jpg
https://cdn.ncbi.nlm.nih.gov/pmc/blobs/442e/10292819/489dce8e17a0/fonc-13-1108472-g004.jpg
https://cdn.ncbi.nlm.nih.gov/pmc/blobs/442e/10292819/55d3e7e086b6/fonc-13-1108472-g005.jpg
https://cdn.ncbi.nlm.nih.gov/pmc/blobs/442e/10292819/c1dbbffc1c28/fonc-13-1108472-g006.jpg
https://cdn.ncbi.nlm.nih.gov/pmc/blobs/442e/10292819/544ee7dfdd3c/fonc-13-1108472-g007.jpg
https://cdn.ncbi.nlm.nih.gov/pmc/blobs/442e/10292819/ee4e7366a72a/fonc-13-1108472-g008.jpg
https://cdn.ncbi.nlm.nih.gov/pmc/blobs/442e/10292819/77d597affc80/fonc-13-1108472-g009.jpg
https://cdn.ncbi.nlm.nih.gov/pmc/blobs/442e/10292819/dd2f9387a4e4/fonc-13-1108472-g001.jpg
https://cdn.ncbi.nlm.nih.gov/pmc/blobs/442e/10292819/d439b78704d1/fonc-13-1108472-g002.jpg
https://cdn.ncbi.nlm.nih.gov/pmc/blobs/442e/10292819/1f370afcced4/fonc-13-1108472-g003.jpg
https://cdn.ncbi.nlm.nih.gov/pmc/blobs/442e/10292819/489dce8e17a0/fonc-13-1108472-g004.jpg
https://cdn.ncbi.nlm.nih.gov/pmc/blobs/442e/10292819/55d3e7e086b6/fonc-13-1108472-g005.jpg
https://cdn.ncbi.nlm.nih.gov/pmc/blobs/442e/10292819/c1dbbffc1c28/fonc-13-1108472-g006.jpg
https://cdn.ncbi.nlm.nih.gov/pmc/blobs/442e/10292819/544ee7dfdd3c/fonc-13-1108472-g007.jpg
https://cdn.ncbi.nlm.nih.gov/pmc/blobs/442e/10292819/ee4e7366a72a/fonc-13-1108472-g008.jpg
https://cdn.ncbi.nlm.nih.gov/pmc/blobs/442e/10292819/77d597affc80/fonc-13-1108472-g009.jpg

相似文献

1
Identification of immunosuppressive signature subtypes and prognostic risk signatures in triple-negative breast cancer.三阴性乳腺癌中免疫抑制特征亚型及预后风险特征的鉴定
Front Oncol. 2023 Jun 12;13:1108472. doi: 10.3389/fonc.2023.1108472. eCollection 2023.
2
Identification of cytokine-predominant immunosuppressive class and prognostic risk signatures in glioma.胶质瘤中细胞因子主导的免疫抑制类别及预后风险特征的鉴定
J Cancer Res Clin Oncol. 2023 Nov;149(14):13185-13200. doi: 10.1007/s00432-023-05173-4. Epub 2023 Jul 21.
3
Identification of a cytokine-dominated immunosuppressive class in squamous cell lung carcinoma with implications for immunotherapy resistance.鉴定出具有免疫治疗抵抗性的鳞状细胞肺癌中的细胞因子主导的免疫抑制类。
Genome Med. 2022 Jul 8;14(1):72. doi: 10.1186/s13073-022-01079-x.
4
Comparison of the tumor immune microenvironment phenotypes in different breast cancers after neoadjuvant therapy.新辅助治疗后不同乳腺癌肿瘤免疫微环境表型的比较。
Cancer Med. 2023 Feb;12(3):2906-2917. doi: 10.1002/cam4.5207. Epub 2022 Sep 8.
5
Biomarkers of Immune Checkpoint Blockade Response in Triple-Negative Breast Cancer.三阴性乳腺癌免疫检查点阻断反应的生物标志物。
Curr Treat Options Oncol. 2021 Mar 20;22(5):38. doi: 10.1007/s11864-021-00833-4.
6
An immune stratification reveals a subset of PD-1/LAG-3 double-positive triple-negative breast cancers.一种免疫分层揭示了PD-1/LAG-3双阳性三阴性乳腺癌的一个亚群。
Breast Cancer Res. 2016 Dec 3;18(1):121. doi: 10.1186/s13058-016-0783-4.
7
Transcriptome-Based Network Analysis Unveils Eight Immune-Related Genes as Molecular Signatures in the Immunomodulatory Subtype of Triple-Negative Breast Cancer.基于转录组的网络分析揭示了八个免疫相关基因作为三阴性乳腺癌免疫调节亚型的分子特征。
Front Oncol. 2020 Sep 18;10:1787. doi: 10.3389/fonc.2020.01787. eCollection 2020.
8
Regulatory T cells are associated with the tumor immune microenvironment and immunotherapy response in triple-negative breast cancer.调节性 T 细胞与三阴性乳腺癌的肿瘤免疫微环境和免疫治疗反应有关。
Front Immunol. 2023 Sep 12;14:1263537. doi: 10.3389/fimmu.2023.1263537. eCollection 2023.
9
A Systematic Review on the Therapeutic Potentiality of PD-L1-Inhibiting MicroRNAs for Triple-Negative Breast Cancer: Toward Single-Cell Sequencing-Guided Biomimetic Delivery.PD-L1 抑制性 microRNAs 治疗三阴性乳腺癌的系统评价:迈向单细胞测序指导的仿生递药。
Genes (Basel). 2021 Aug 4;12(8):1206. doi: 10.3390/genes12081206.
10
Natural killer cell-related prognostic risk model predicts prognosis and treatment outcomes in triple-negative breast cancer.自然杀伤细胞相关预后风险模型预测三阴性乳腺癌的预后和治疗结果。
Front Immunol. 2023 Jul 13;14:1200282. doi: 10.3389/fimmu.2023.1200282. eCollection 2023.

引用本文的文献

1
Inflammation-associated drug resistance and tumor growth in TNBC.三阴性乳腺癌中炎症相关的耐药性与肿瘤生长
Front Immunol. 2025 Aug 26;16:1623137. doi: 10.3389/fimmu.2025.1623137. eCollection 2025.
2
Identification of three T cell-related genes as diagnostic and prognostic biomarkers for triple-negative breast cancer and exploration of potential mechanisms.鉴定三个T细胞相关基因作为三阴性乳腺癌的诊断和预后生物标志物并探索潜在机制。
Front Genet. 2025 Jun 18;16:1584334. doi: 10.3389/fgene.2025.1584334. eCollection 2025.
3
Impact of PD‑L1 upregulation on immune checkpoint inhibitor efficacy in triple‑negative breast cancer using a 4T1 murine model.

本文引用的文献

1
Consensus clustering for Bayesian mixture models.贝叶斯混合模型的一致性聚类。
BMC Bioinformatics. 2022 Jul 21;23(1):290. doi: 10.1186/s12859-022-04830-8.
2
Therapeutic progress and challenges for triple negative breast cancer: targeted therapy and immunotherapy.三阴性乳腺癌的治疗进展与挑战:靶向治疗和免疫治疗
Mol Biomed. 2022 Mar 4;3(1):8. doi: 10.1186/s43556-022-00071-6.
3
Targeting macrophages in cancer immunotherapy.癌症免疫治疗中的靶向巨噬细胞。
使用4T1小鼠模型研究PD-L1上调对三阴性乳腺癌免疫检查点抑制剂疗效的影响。
Int J Oncol. 2025 Jul;67(1). doi: 10.3892/ijo.2025.5760. Epub 2025 Jun 13.
4
Integrated Genomic Analysis of Lung Squamous Cell Carcinoma Subtypes Characterized by Immunogenic Cell Death-Relevant Gene Signature.以免疫原性细胞死亡相关基因特征为特点的肺鳞状细胞癌亚型的综合基因组分析
Onco Targets Ther. 2025 Apr 11;18:521-537. doi: 10.2147/OTT.S503419. eCollection 2025.
5
Identification of potential diagnostic targets and therapeutic strategies for anoikis-related biomarkers in lung squamous cell carcinoma using machine learning and computational virtual screening.利用机器学习和计算虚拟筛选确定肺鳞状细胞癌中与失巢凋亡相关生物标志物的潜在诊断靶点和治疗策略。
Front Pharmacol. 2025 Feb 14;16:1500968. doi: 10.3389/fphar.2025.1500968. eCollection 2025.
6
Construction of a gene signature associated with anoikis to evaluate the prognosis and immune infiltration in patients with colorectal cancer.构建与失巢凋亡相关的基因特征以评估结直肠癌患者的预后和免疫浸润
Transl Cancer Res. 2024 Apr 30;13(4):1904-1923. doi: 10.21037/tcr-23-1221. Epub 2024 Apr 25.
7
Subtype recognition and identification of a prognosis model characterized by antibody-dependent cell phagocytosis-related genes in breast cancer.乳腺癌中抗体依赖的细胞吞噬相关基因特征的预后模型的亚型识别和鉴定。
Aging (Albany NY). 2024 Feb 22;16(4):4014-4032. doi: 10.18632/aging.205575.
8
Identification of prognostic immune subtypes of lung squamous cell carcinoma by unsupervised consistent clustering.通过无监督一致聚类鉴定肺鳞状细胞癌的预后免疫亚型。
Medicine (Baltimore). 2023 Sep 15;102(37):e35123. doi: 10.1097/MD.0000000000035123.
Signal Transduct Target Ther. 2021 Mar 26;6(1):127. doi: 10.1038/s41392-021-00506-6.
4
Overcoming immunotherapy resistance in non-small cell lung cancer (NSCLC) - novel approaches and future outlook.克服非小细胞肺癌(NSCLC)的免疫治疗耐药性 - 新方法和未来展望。
Mol Cancer. 2020 Sep 11;19(1):141. doi: 10.1186/s12943-020-01260-z.
5
Predictive biomarkers for cancer immunotherapy with immune checkpoint inhibitors.免疫检查点抑制剂癌症免疫治疗的预测生物标志物。
Biomark Res. 2020 Aug 26;8:34. doi: 10.1186/s40364-020-00209-0. eCollection 2020.
6
Revisiting the role of CD4 T cells in cancer immunotherapy-new insights into old paradigms.重新审视 CD4 T 细胞在癌症免疫治疗中的作用——旧范式的新见解。
Cancer Gene Ther. 2021 Feb;28(1-2):5-17. doi: 10.1038/s41417-020-0183-x. Epub 2020 May 27.
7
TIMER2.0 for analysis of tumor-infiltrating immune cells.TIMER2.0 用于分析肿瘤浸润免疫细胞。
Nucleic Acids Res. 2020 Jul 2;48(W1):W509-W514. doi: 10.1093/nar/gkaa407.
8
Challenges to Successful Implementation of the Immune Checkpoint Inhibitors for Treatment of Glioblastoma.免疫检查点抑制剂治疗胶质母细胞瘤的成功实施面临的挑战。
Int J Mol Sci. 2020 Apr 16;21(8):2759. doi: 10.3390/ijms21082759.
9
Trends in glioblastoma: outcomes over time and type of intervention: a systematic evidence based analysis.胶质母细胞瘤的趋势:随时间和干预类型的变化的结果:一项系统的基于证据的分析。
J Neurooncol. 2020 Apr;147(2):297-307. doi: 10.1007/s11060-020-03451-6. Epub 2020 Mar 9.
10
Immunotherapy for Malignant Glioma: Current Status and Future Directions.恶性脑胶质瘤的免疫治疗:现状与未来方向。
Trends Pharmacol Sci. 2020 Feb;41(2):123-138. doi: 10.1016/j.tips.2019.12.003. Epub 2020 Jan 21.