Suppr超能文献

在剖宫产分娩的小鼠模型中,早期生命中肠道屏障-微生物群失衡会导致对炎症的更高敏感性。

Gut barrier-microbiota imbalances in early life lead to higher sensitivity to inflammation in a murine model of C-section delivery.

机构信息

Microbiomics Unit, Department of Medical and Surgical Sciences, University of Bologna, 40138, Bologna, Italy.

INRAE, AgroParisTech, GABI, Paris-Saclay University, 78350, Jouy-en-Josas, France.

出版信息

Microbiome. 2023 Jul 3;11(1):140. doi: 10.1186/s40168-023-01584-0.

Abstract

BACKGROUND

Most interactions between the host and its microbiota occur at the gut barrier, and primary colonizers are essential in the gut barrier maturation in the early life. The mother-offspring transmission of microorganisms is the most important factor influencing microbial colonization in mammals, and C-section delivery (CSD) is an important disruptive factor of this transfer. Recently, the deregulation of symbiotic host-microbe interactions in early life has been shown to alter the maturation of the immune system, predisposing the host to gut barrier dysfunction and inflammation. The main goal of this study is to decipher the role of the early-life gut microbiota-barrier alterations and its links with later-life risks of intestinal inflammation in a murine model of CSD.

RESULTS

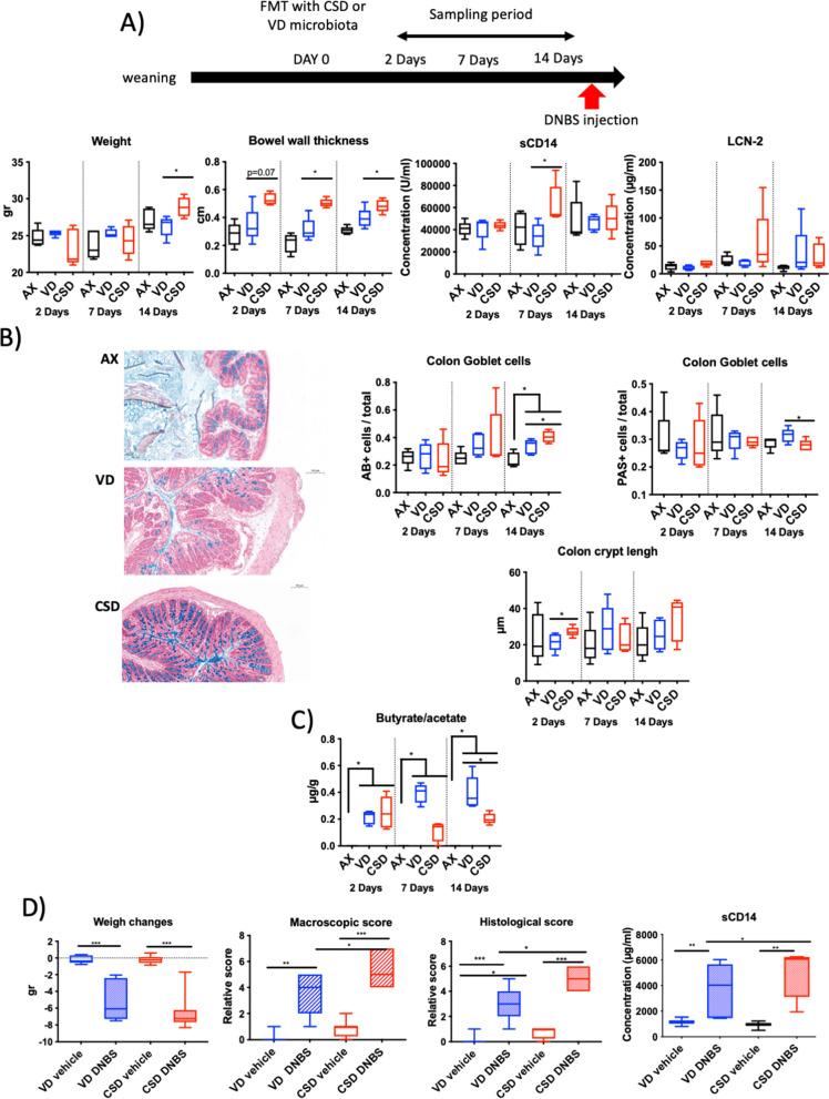
The higher sensitivity to chemically induced inflammation in CSD mice is related to excessive exposure to a too diverse microbiota too early in life. This early microbial stimulus has short-term consequences on the host homeostasis. It switches the pup's immune response to an inflammatory context and alters the epithelium structure and the mucus-producing cells, disrupting gut homeostasis. This presence of a too diverse microbiota in the very early life involves a disproportionate short-chain fatty acids ratio and an excessive antigen exposure across the vulnerable gut barrier in the first days of life, before the gut closure. Besides, as shown by microbiota transfer experiments, the microbiota is causal in the high sensitivity of CSD mice to chemical-induced colitis and in most of the phenotypical parameters found altered in early life. Finally, supplementation with lactobacilli, the main bacterial group impacted by CSD in mice, reverts the higher sensitivity to inflammation in ex-germ-free mice colonized by CSD pups' microbiota.

CONCLUSIONS

Early-life gut microbiota-host crosstalk alterations related to CSD could be the linchpin behind the phenotypic effects that lead to increased susceptibility to an induced inflammation later in life in mice. Video Abstract.

摘要

背景

宿主与其微生物群之间的大多数相互作用发生在肠道屏障处,而初生定植菌对于早期生命中肠道屏障的成熟至关重要。母婴间微生物传递是影响哺乳动物微生物定植的最重要因素,剖宫产(CSD)是这种传递的重要中断因素。最近,共生宿主-微生物相互作用的失调已被证明会改变免疫系统的成熟,使宿主易患肠道屏障功能障碍和炎症。本研究的主要目的是在 CSD 的小鼠模型中解码早期生命中肠道微生物群-屏障改变的作用及其与肠道炎症后生命风险的关系。

结果

CSD 小鼠对化学诱导性炎症的更高敏感性与过早过度暴露于过多的微生物群有关。这种早期微生物刺激对宿主的内稳态有短期影响。它将幼崽的免疫反应转换为炎症环境,并改变上皮结构和产生粘液的细胞,破坏肠道内稳态。这种在生命早期存在过多的微生物群涉及到短链脂肪酸比例失调和在肠道关闭之前的生命最初几天中,过多的抗原暴露穿过脆弱的肠道屏障。此外,如通过微生物群转移实验所示,微生物群在 CSD 小鼠对化学诱导性结肠炎的高敏感性中起因果作用,并且在生命早期发现的大多数表型参数中都发生改变。最后,用乳杆菌补充剂,CSD 对小鼠的主要细菌群进行补充,可使由 CSD 幼崽的微生物群定植的无菌小鼠对炎症的敏感性恢复正常。

结论

与 CSD 相关的早期生命肠道微生物群-宿主相互作用的改变可能是导致小鼠在以后的生命中易患诱导性炎症的表型效应的关键。

https://cdn.ncbi.nlm.nih.gov/pmc/blobs/8a5f/10316582/cb3dca3cf603/40168_2023_1584_Fig1_HTML.jpg

文献检索

告别复杂PubMed语法,用中文像聊天一样搜索,搜遍4000万医学文献。AI智能推荐,让科研检索更轻松。

立即免费搜索

文件翻译

保留排版,准确专业,支持PDF/Word/PPT等文件格式,支持 12+语言互译。

免费翻译文档

深度研究

AI帮你快速写综述,25分钟生成高质量综述,智能提取关键信息,辅助科研写作。

立即免费体验