KU Leuven Department of Microbiology, Immunology and Transplantation, Laboratory of Virology and Chemotherapy, Rega Institute, Leuven 3000, Belgium.
KU Leuven Department of Microbiology, Immunology and Transplantation, Laboratory of Virology and Chemotherapy, Rega Institute, Leuven 3000, Belgium.
Cell. 2023 Aug 3;186(16):3427-3442.e22. doi: 10.1016/j.cell.2023.06.005. Epub 2023 Jul 7.
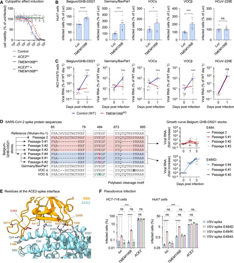
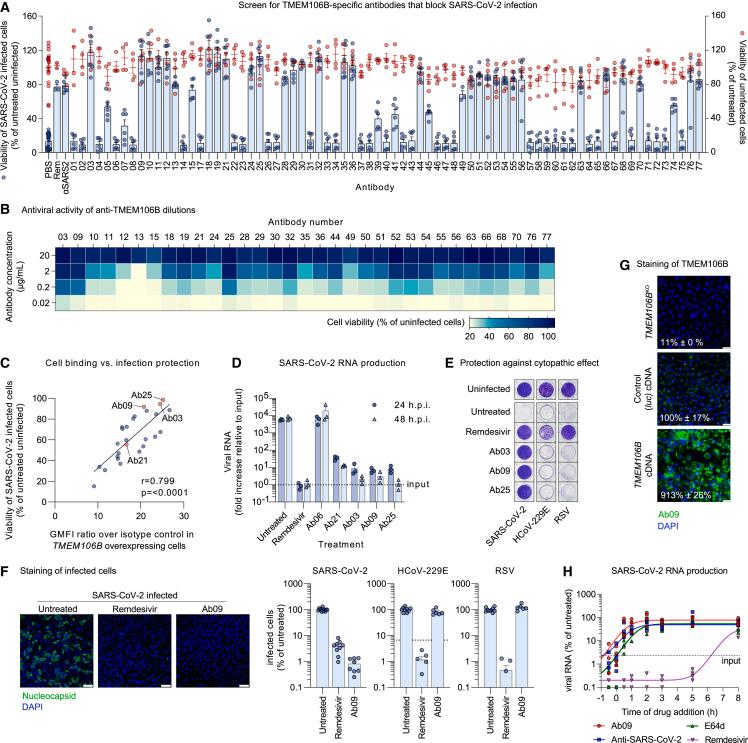
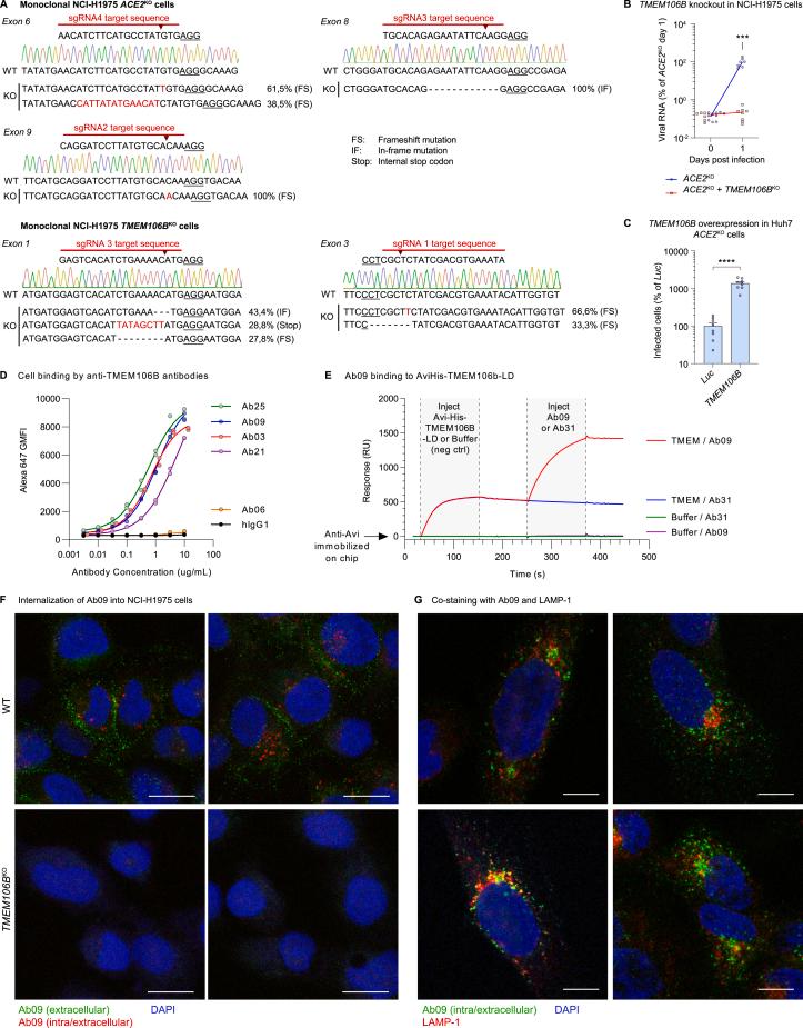
SARS-CoV-2 is associated with broad tissue tropism, a characteristic often determined by the availability of entry receptors on host cells. Here, we show that TMEM106B, a lysosomal transmembrane protein, can serve as an alternative receptor for SARS-CoV-2 entry into angiotensin-converting enzyme 2 (ACE2)-negative cells. Spike substitution E484D increased TMEM106B binding, thereby enhancing TMEM106B-mediated entry. TMEM106B-specific monoclonal antibodies blocked SARS-CoV-2 infection, demonstrating a role of TMEM106B in viral entry. Using X-ray crystallography, cryogenic electron microscopy (cryo-EM), and hydrogen-deuterium exchange mass spectrometry (HDX-MS), we show that the luminal domain (LD) of TMEM106B engages the receptor-binding motif of SARS-CoV-2 spike. Finally, we show that TMEM106B promotes spike-mediated syncytium formation, suggesting a role of TMEM106B in viral fusion. Together, our findings identify an ACE2-independent SARS-CoV-2 infection mechanism that involves cooperative interactions with the receptors heparan sulfate and TMEM106B.
SARS-CoV-2 与广泛的组织嗜性相关,这一特征通常由宿主细胞上进入受体的可用性决定。在这里,我们表明溶酶体跨膜蛋白 TMEM106B 可以作为 SARS-CoV-2 进入血管紧张素转换酶 2(ACE2)阴性细胞的替代受体。刺突取代 E484D 增加了 TMEM106B 的结合,从而增强了 TMEM106B 介导的进入。针对 TMEM106B 的单克隆抗体阻断了 SARS-CoV-2 的感染,表明 TMEM106B 在病毒进入中起作用。我们使用 X 射线晶体学、低温电子显微镜 (cryo-EM) 和氘氢交换质谱 (HDX-MS) 表明 TMEM106B 的腔域 (LD) 与 SARS-CoV-2 刺突的受体结合基序结合。最后,我们表明 TMEM106B 促进刺突介导的合胞体形成,表明 TMEM106B 在病毒融合中的作用。总之,我们的发现确定了一种 ACE2 非依赖性 SARS-CoV-2 感染机制,涉及与受体肝素硫酸盐和 TMEM106B 的协同相互作用。