Suppr超能文献

比较转录组学和代谢组学分析揭示茶提取物对色素生物合成的调控作用及机制。

Comparative Transcriptomic and Metabolomic Analyses Reveal the Regulatory Effect and Mechanism of Tea Extracts on the Biosynthesis of Pigments.

作者信息

Li Wen-Long, Hong Jia-Li, Lu Jin-Qiang, Tong Shan-Gong, Ni Li, Liu Bin, Lv Xu-Cong

机构信息

Food Nutrition and Health Research Center, School of Advanced Manufacturing, Fuzhou University, Jinjiang 362200, China.

College of Food Science, Fujian Agriculture and Forestry University, Fuzhou 350002, China.

出版信息

Foods. 2022 Oct 11;11(20):3159. doi: 10.3390/foods11203159.

Abstract

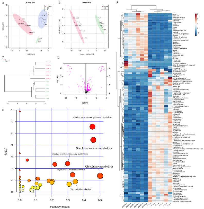
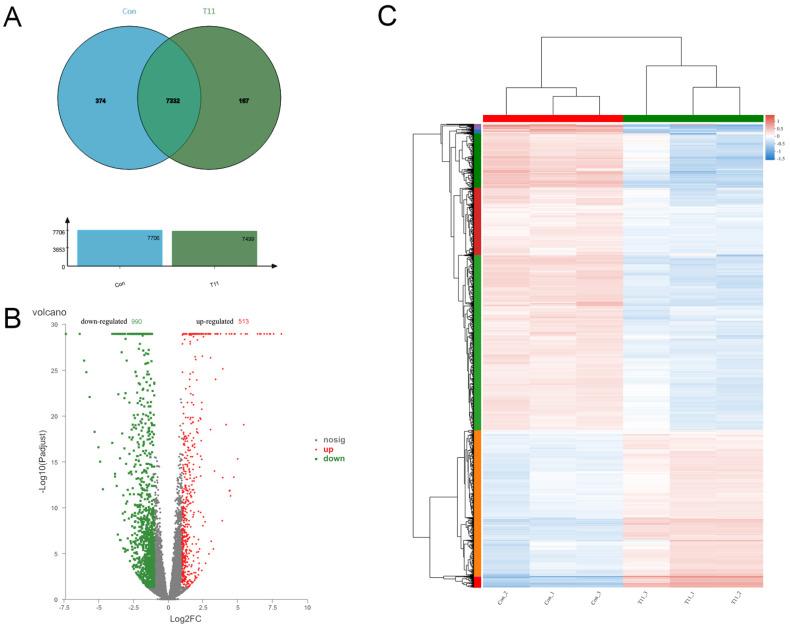
pigments (MPs) are natural edible pigments with high safety and strong function, which have been widely used in food and health products. In this study, different types of tea extracts (rich in polyphenols) were used to regulate the biosynthesis of MPs. The results showed that 15% ethanol extract of pu-erh tea (T11) could significantly increase MPs production in liquid fermentation of M3. Comparative transcriptomic and metabolomic analyses combined with reverse transcription-quantitative polymerase chain reaction (RT-qPCR) were used to further explore the regulatory mechanism of T11 on the biosynthesis of MPs. Comparative transcriptomic analysis showed that there were 1503 differentially expressed genes (DEGs) between the Con group and the T11 group, which were mainly distributed in carbohydrate metabolism, amino acid metabolism, energy metabolism, lipid metabolism, metabolism of terpenoids and polyketides, etc. A total of 115 differential metabolites (DMs) identified by metabolomics between the Con and T11 groups were mainly enriched in glutathione metabolism, starch and sucrose metabolism, alanine, aspartic acid and glutamate metabolism and glycine, serine and threonine metabolism, etc. The results of metabolomics were basically consistent with those of gene transcriptomics, indicating that the regulatory effect of T11 on the biosynthesis of MPs is mainly achieved through affecting the primary metabolic pathway, providing sufficient energy and more biosynthetic precursors for secondary metabolism. In this study, tea extracts with low economic value and easy access were used as promoters of MPs biosynthesis, which may be conducive to the application of MPs in large-scale industrial production. At the same time, a more systematic understanding of the molecular regulatory mechanism of metabolism was obtained through multi-omics analysis.

摘要

微生物色素(MPs)是一类安全性高、功能强大的天然食用色素,已广泛应用于食品和保健品中。本研究利用不同类型富含多酚的茶提取物来调控MPs的生物合成。结果表明,普洱茶15%乙醇提取物(T11)能显著提高M3液体发酵中MPs的产量。通过比较转录组学和代谢组学分析,并结合逆转录定量聚合酶链反应(RT-qPCR),进一步探究T11对MPs生物合成的调控机制。比较转录组学分析表明,对照组和T11组之间有1503个差异表达基因(DEGs),主要分布在碳水化合物代谢、氨基酸代谢、能量代谢、脂质代谢、萜类和聚酮类代谢等方面。代谢组学在对照组和T11组之间鉴定出的115种差异代谢物(DMs)主要富集在谷胱甘肽代谢、淀粉和蔗糖代谢、丙氨酸、天冬氨酸和谷氨酸代谢以及甘氨酸、丝氨酸和苏氨酸代谢等方面。代谢组学结果与基因转录组学结果基本一致,表明T11对MPs生物合成的调控作用主要是通过影响初级代谢途径实现的,为次级代谢提供了充足的能量和更多的生物合成前体。本研究将经济价值低且容易获取的茶提取物用作MPs生物合成的促进剂,这可能有利于MPs在大规模工业生产中的应用。同时,通过多组学分析对代谢的分子调控机制有了更系统的认识。

https://cdn.ncbi.nlm.nih.gov/pmc/blobs/20a4/9602424/9b03d3c7e712/foods-11-03159-g001.jpg

文献AI研究员

20分钟写一篇综述,助力文献阅读效率提升50倍。

立即体验

用中文搜PubMed

大模型驱动的PubMed中文搜索引擎

马上搜索

文档翻译

学术文献翻译模型,支持多种主流文档格式。

立即体验