• 文献检索
  • 文档翻译
  • 深度研究
  • 学术资讯
  • Suppr Zotero 插件Zotero 插件
  • 邀请有礼
  • 套餐&价格
  • 历史记录
应用&插件
Suppr Zotero 插件Zotero 插件浏览器插件Mac 客户端Windows 客户端微信小程序
定价
高级版会员购买积分包购买API积分包
服务
文献检索文档翻译深度研究API 文档MCP 服务
关于我们
关于 Suppr公司介绍联系我们用户协议隐私条款
关注我们

Suppr 超能文献

核心技术专利:CN118964589B侵权必究
粤ICP备2023148730 号-1Suppr @ 2026

文献检索

告别复杂PubMed语法,用中文像聊天一样搜索,搜遍4000万医学文献。AI智能推荐,让科研检索更轻松。

立即免费搜索

文件翻译

保留排版,准确专业,支持PDF/Word/PPT等文件格式,支持 12+语言互译。

免费翻译文档

深度研究

AI帮你快速写综述,25分钟生成高质量综述,智能提取关键信息,辅助科研写作。

立即免费体验

微生物油对高胆固醇血症的保护机制:来自斑马鱼模型的证据。

Protective mechanisms of a microbial oil against hypercholesterolemia: evidence from a zebrafish model.

作者信息

Gora Adnan H, Rehman Saima, Dias Jorge, Fernandes Jorge M O, Olsvik Pål A, Sørensen Mette, Kiron Viswanath

机构信息

Faculty of Biosciences and Aquaculture, Nord University, Bodø, Norway.

SPAROS Lda, Olhão, Portugal.

出版信息

Front Nutr. 2023 Jun 26;10:1161119. doi: 10.3389/fnut.2023.1161119. eCollection 2023.

DOI:10.3389/fnut.2023.1161119
PMID:37435570
原文链接:https://pmc.ncbi.nlm.nih.gov/articles/PMC10332275/
Abstract

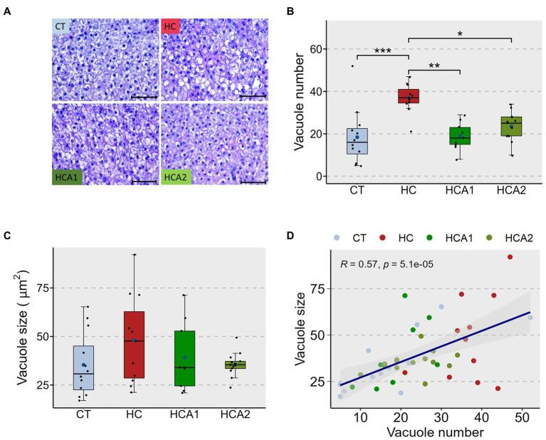
A Western diet elevates the circulating lipoprotein and triglyceride levels which are the major risk factors in cardiovascular disease (CVD) development. Consumption of long-chain omega-3 fatty acids can stall the disease progression. Although these fatty acids can significantly impact the intestine under a hypercholesterolemic condition, the associated changes have not been studied in detail. Therefore, we investigated the alterations in the intestinal transcriptome along with the deviations in the plasma lipids and liver histomorphology of zebrafish offered DHA- and EPA-rich oil. Fish were allocated to 4 dietary treatments: a control group, a high cholesterol group and microbial oil groups with low (3.3%) and high (6.6%) inclusion levels. We quantified the total cholesterol, lipoprotein and triglyceride levels in the plasma. In addition, we assessed the liver histology, intestinal transcriptome and plasma lipidomic profiles of the study groups. The results suggested that higher levels of dietary microbial oil could control the CVD risk factor indices in zebrafish plasma. Furthermore, microbial oil-fed fish had fewer liver vacuoles and higher mRNA levels of genes involved in β-oxidation and HDL maturation. Analyses of the intestine transcriptome revealed that microbial oil supplementation could influence the expression of genes altered by a hypercholesterolemic diet. The plasma lipidomic profiles revealed that the higher level of microbial oil tested could elevate the long-chain poly-unsaturated fatty acid content of triglyceride species and lower the concentration of several lysophosphatidylcholine and diacylglycerol molecules. Our study provides insights into the effectiveness of microbial oil against dyslipidemia in zebrafish.

摘要

西方饮食会提高循环脂蛋白和甘油三酯水平,而这些是心血管疾病(CVD)发展的主要风险因素。食用长链omega-3脂肪酸可以延缓疾病进展。尽管这些脂肪酸在高胆固醇血症条件下会对肠道产生显著影响,但相关变化尚未得到详细研究。因此,我们研究了喂食富含DHA和EPA的油的斑马鱼肠道转录组的变化,以及血浆脂质和肝脏组织形态学的偏差。将鱼分为4种饮食处理组:对照组、高胆固醇组以及低(3.3%)和高(6.6%)添加水平的微生物油组。我们对血浆中的总胆固醇、脂蛋白和甘油三酯水平进行了定量。此外,我们评估了研究组的肝脏组织学、肠道转录组和血浆脂质组谱。结果表明,较高水平的饮食微生物油可以控制斑马鱼血浆中的CVD风险因子指标。此外,喂食微生物油的鱼肝脏空泡较少,参与β-氧化和高密度脂蛋白成熟的基因的mRNA水平较高。肠道转录组分析表明,补充微生物油可能会影响由高胆固醇饮食改变的基因的表达。血浆脂质组谱显示,所测试的较高水平的微生物油可以提高甘油三酯种类的长链多不饱和脂肪酸含量,并降低几种溶血磷脂酰胆碱和二酰基甘油分子的浓度。我们的研究为微生物油对斑马鱼血脂异常的有效性提供了见解。

https://cdn.ncbi.nlm.nih.gov/pmc/blobs/cf30/10332275/a8d05671caa5/fnut-10-1161119-g011.jpg
https://cdn.ncbi.nlm.nih.gov/pmc/blobs/cf30/10332275/039e026c8b39/fnut-10-1161119-g001.jpg
https://cdn.ncbi.nlm.nih.gov/pmc/blobs/cf30/10332275/a272ca4e9a50/fnut-10-1161119-g002.jpg
https://cdn.ncbi.nlm.nih.gov/pmc/blobs/cf30/10332275/638472db14ee/fnut-10-1161119-g003.jpg
https://cdn.ncbi.nlm.nih.gov/pmc/blobs/cf30/10332275/d15e742ec1b0/fnut-10-1161119-g004.jpg
https://cdn.ncbi.nlm.nih.gov/pmc/blobs/cf30/10332275/78d686b29129/fnut-10-1161119-g005.jpg
https://cdn.ncbi.nlm.nih.gov/pmc/blobs/cf30/10332275/4d140d74d5ae/fnut-10-1161119-g006.jpg
https://cdn.ncbi.nlm.nih.gov/pmc/blobs/cf30/10332275/768772624455/fnut-10-1161119-g007.jpg
https://cdn.ncbi.nlm.nih.gov/pmc/blobs/cf30/10332275/e64c13e725a9/fnut-10-1161119-g008.jpg
https://cdn.ncbi.nlm.nih.gov/pmc/blobs/cf30/10332275/ad20424bfcea/fnut-10-1161119-g009.jpg
https://cdn.ncbi.nlm.nih.gov/pmc/blobs/cf30/10332275/71e198c5f810/fnut-10-1161119-g010.jpg
https://cdn.ncbi.nlm.nih.gov/pmc/blobs/cf30/10332275/a8d05671caa5/fnut-10-1161119-g011.jpg
https://cdn.ncbi.nlm.nih.gov/pmc/blobs/cf30/10332275/039e026c8b39/fnut-10-1161119-g001.jpg
https://cdn.ncbi.nlm.nih.gov/pmc/blobs/cf30/10332275/a272ca4e9a50/fnut-10-1161119-g002.jpg
https://cdn.ncbi.nlm.nih.gov/pmc/blobs/cf30/10332275/638472db14ee/fnut-10-1161119-g003.jpg
https://cdn.ncbi.nlm.nih.gov/pmc/blobs/cf30/10332275/d15e742ec1b0/fnut-10-1161119-g004.jpg
https://cdn.ncbi.nlm.nih.gov/pmc/blobs/cf30/10332275/78d686b29129/fnut-10-1161119-g005.jpg
https://cdn.ncbi.nlm.nih.gov/pmc/blobs/cf30/10332275/4d140d74d5ae/fnut-10-1161119-g006.jpg
https://cdn.ncbi.nlm.nih.gov/pmc/blobs/cf30/10332275/768772624455/fnut-10-1161119-g007.jpg
https://cdn.ncbi.nlm.nih.gov/pmc/blobs/cf30/10332275/e64c13e725a9/fnut-10-1161119-g008.jpg
https://cdn.ncbi.nlm.nih.gov/pmc/blobs/cf30/10332275/ad20424bfcea/fnut-10-1161119-g009.jpg
https://cdn.ncbi.nlm.nih.gov/pmc/blobs/cf30/10332275/71e198c5f810/fnut-10-1161119-g010.jpg
https://cdn.ncbi.nlm.nih.gov/pmc/blobs/cf30/10332275/a8d05671caa5/fnut-10-1161119-g011.jpg

相似文献

1
Protective mechanisms of a microbial oil against hypercholesterolemia: evidence from a zebrafish model.微生物油对高胆固醇血症的保护机制:来自斑马鱼模型的证据。
Front Nutr. 2023 Jun 26;10:1161119. doi: 10.3389/fnut.2023.1161119. eCollection 2023.
2
Diets enriched in menhaden fish oil, seal oil, or shark liver oil have distinct effects on the lipid and fatty-acid composition of guinea pig heart.富含鲱鱼油、海豹油或鲨鱼肝油的饮食对豚鼠心脏的脂质和脂肪酸组成有显著影响。
Mol Cell Biochem. 1997 Dec;177(1-2):257-69. doi: 10.1023/a:1006871524271.
3
Microbial oil, alone or paired with β-glucans, can control hypercholesterolemia in a zebrafish model.微生物油单独使用或与β-葡聚糖配合使用,可在斑马鱼模型中控制高胆固醇血症。
Biochim Biophys Acta Mol Cell Biol Lipids. 2023 Nov;1868(11):159383. doi: 10.1016/j.bbalip.2023.159383. Epub 2023 Aug 30.
4
Long-term dietary supplementation with saury oil attenuates metabolic abnormalities in mice fed a high-fat diet: combined beneficial effect of omega-3 fatty acids and long-chain monounsaturated fatty acids.长期用秋刀鱼油进行膳食补充可减轻高脂饮食喂养小鼠的代谢异常:ω-3脂肪酸和长链单不饱和脂肪酸的联合有益作用。
Lipids Health Dis. 2015 Dec 1;14:155. doi: 10.1186/s12944-015-0161-8.
5
Comparative effect of fish oil feeding and other dietary fatty acids on plasma lipoproteins, biliary lipids, and hepatic expression of proteins involved in reverse cholesterol transport in the rat.鱼油喂养及其他膳食脂肪酸对大鼠血浆脂蛋白、胆汁脂质以及参与胆固醇逆向转运的肝脏蛋白表达的比较作用。
Ann Nutr Metab. 2005 Nov-Dec;49(6):397-406. doi: 10.1159/000088935. Epub 2005 Oct 14.
6
Comparison of Omega-3 Eicosapentaenoic Acid Versus Docosahexaenoic Acid-Rich Fish Oil Supplementation on Plasma Lipids and Lipoproteins in Normolipidemic Adults.比较欧米伽-3 二十碳五烯酸与富含二十二碳六烯酸的鱼油对正常血脂成年人的血浆脂质和脂蛋白的影响。
Nutrients. 2020 Mar 12;12(3):749. doi: 10.3390/nu12030749.
7
Incorporation of n-3 fatty acids into plasma lipid fractions, and erythrocyte membranes and platelets during dietary supplementation with fish, fish oil, and docosahexaenoic acid-rich oil among healthy young men.在健康年轻男性通过饮食补充鱼类、鱼油和富含二十二碳六烯酸的油期间,n-3脂肪酸在血浆脂质组分、红细胞膜和血小板中的掺入情况。
Lipids. 1997 Jul;32(7):697-705. doi: 10.1007/s11745-997-0089-x.
8
Regulatory effects of dietary n-3 and n-6 lipids on plasma and hepatic lipid levels, liver cell number and microsomal protein content in spontaneously hypertensive rats.膳食中n-3和n-6脂质对自发性高血压大鼠血浆和肝脏脂质水平、肝细胞数量及微粒体蛋白含量的调节作用。
Prostaglandins Leukot Essent Fatty Acids. 1996 Nov;55(5):329-35. doi: 10.1016/s0952-3278(96)90039-3.
9
Fish oil and krill oil supplementations differentially regulate lipid catabolic and synthetic pathways in mice.鱼油和磷虾油补充剂可差异化调节小鼠的脂质分解代谢和合成途径。
Nutr Metab (Lond). 2014 Apr 27;11:20. doi: 10.1186/1743-7075-11-20. eCollection 2014.
10
Fish oil supplementation alters circulating eicosanoid concentrations in young healthy men.鱼油补充剂改变了年轻健康男性的循环类二十烷酸浓度。
Metabolism. 2013 Aug;62(8):1107-13. doi: 10.1016/j.metabol.2013.02.004. Epub 2013 Mar 21.

引用本文的文献

1
Cichlid fishes are promising underutilized models to investigate helminth-host-microbiome interactions.丽鱼科鱼类是用于研究蠕虫-宿主-微生物组相互作用的很有前景的未充分利用的模型。
Front Immunol. 2025 Feb 13;16:1527184. doi: 10.3389/fimmu.2025.1527184. eCollection 2025.

本文引用的文献

1
Schizochytrium sp.裂殖壶菌属
Trends Microbiol. 2023 Aug;31(8):872-873. doi: 10.1016/j.tim.2023.01.010. Epub 2023 Feb 17.
2
Epidemiological Features of Cardiovascular Disease in Asia.亚洲心血管疾病的流行病学特征
JACC Asia. 2021 Jun 15;1(1):1-13. doi: 10.1016/j.jacasi.2021.04.007. eCollection 2021 Jun.
3
Unraveling Differential Transcriptomes and Cell Types in Zebrafish Larvae Intestine and Liver.解析斑马鱼幼鱼肠道和肝脏中的差异转录组和细胞类型。
Cells. 2022 Oct 19;11(20):3290. doi: 10.3390/cells11203290.
4
Chronic cholesterol depletion increases F-actin levels and induces cytoskeletal reorganization via a dual mechanism.慢性胆固醇耗竭通过双重机制增加 F-actin 水平并诱导细胞骨架重排。
J Lipid Res. 2022 May;63(5):100206. doi: 10.1016/j.jlr.2022.100206. Epub 2022 Apr 4.
5
DAVID: a web server for functional enrichment analysis and functional annotation of gene lists (2021 update).DAVID:一个用于基因列表功能富集分析和功能注释的网络服务器(2021 更新)。
Nucleic Acids Res. 2022 Jul 5;50(W1):W216-W221. doi: 10.1093/nar/gkac194.
6
DHA Suppresses Hepatic Lipid Accumulation in Zebrafish.二十二碳六烯酸抑制斑马鱼肝脏脂质积累。
Front Nutr. 2022 Jan 25;8:797510. doi: 10.3389/fnut.2021.797510. eCollection 2021.
7
Management of Hypercholesterolemia Through Dietary ß-glucans-Insights From a Zebrafish Model.通过膳食β-葡聚糖管理高胆固醇血症——来自斑马鱼模型的见解
Front Nutr. 2022 Jan 12;8:797452. doi: 10.3389/fnut.2021.797452. eCollection 2021.
8
Cholesterol in the Cell Membrane-An Emerging Player in Atherogenesis.细胞膜中的胆固醇——动脉粥样硬化形成中的一个新兴角色。
Int J Mol Sci. 2022 Jan 4;23(1):533. doi: 10.3390/ijms23010533.
9
Plasma metabolomic profiling in subclinical atherosclerosis: the Diabetes Heart Study.亚临床动脉粥样硬化的血浆代谢组学分析:糖尿病心脏研究。
Cardiovasc Diabetol. 2021 Dec 7;20(1):231. doi: 10.1186/s12933-021-01419-y.
10
Lipidomics dataset of optic nerve regeneration model.视神经再生模型的脂质组学数据集。
Data Brief. 2021 Jul 14;37:107260. doi: 10.1016/j.dib.2021.107260. eCollection 2021 Aug.