MOA Key Laboratory of Animal Virology, Zhejiang University Center for Veterinary Sciences, Hangzhou, PR, China.
State Key Laboratory for Diagnosis and Treatment of Infectious Diseases, Zhejiang University First Affiliated Hospital, Hangzhou, PR, China.
Virulence. 2023 Dec;14(1):2232707. doi: 10.1080/21505594.2023.2232707.
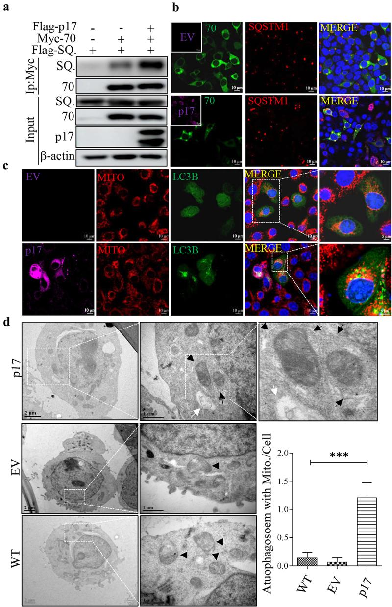
Viruses have developed different strategies to hijack mitophagy to facilitate their replication. However, whether and how African swine fever virus (ASFV) regulates mitophagy are largely unknown. Here, we found that the ASFV-encoded p17 induced mitophagy. Coimmunoprecipitation/mass spectrometry assays identified translocase of outer mitochondrial membrane 70 (TOMM70) as the protein that interacted with p17. The binding of TOMM70 to p17 promoted the binding of the mitophagy receptor SQSTM1 to TOMM70, led to engulfment of mitochondria by autophagosomes, and consequently decreased the number of mitochondria. Consistently, the levels of TOMM70 and TOMM20 decreased substantially after p17 expression or ASFV infection. Furthermore, p17-mediated mitophagy resulted in the degradation of mitochondrial antiviral signalling proteins and inhibited the production of IFN-α, IL-6 and TNFα. Overall, our findings suggest that ASFV p17 regulates innate immunity by inducing mitophagy via the interaction of SQSTM1 with TOMM70.
病毒已经开发出不同的策略来劫持线粒体自噬以促进其复制。然而,非洲猪瘟病毒(ASFV)是否以及如何调节线粒体自噬在很大程度上尚不清楚。在这里,我们发现 ASFV 编码的 p17 诱导了线粒体自噬。免疫共沉淀/质谱分析鉴定出外膜转位酶 70(TOMM70)是与 p17 相互作用的蛋白质。TOMM70 与 p17 的结合促进了线粒体自噬受体 SQSTM1 与 TOMM70 的结合,导致线粒体被自噬体吞噬,从而减少了线粒体的数量。一致地,在用 p17 表达或 ASFV 感染后,TOMM70 和 TOMM20 的水平显著降低。此外,p17 介导的线粒体自噬导致抗病毒信号蛋白的降解,并抑制 IFN-α、IL-6 和 TNFα 的产生。总的来说,我们的研究结果表明,ASFV p17 通过 SQSTM1 与 TOMM70 的相互作用诱导线粒体自噬来调节先天免疫。