School of Mathematical Sciences, Peking University, Beijing, China.
School of Life Sciences, Peking University, Beijing, China.
Genome Biol. 2023 Jul 17;24(1):169. doi: 10.1186/s13059-023-03005-9.
Neoantigens are critical for anti-tumor immunity and have been long-envisioned as promising therapeutic targets. However, current neoantigen analyses mostly focus on single nucleotide variations (SNVs) and indel mutations and seldom consider structural variations (SVs) that are also prevalent in cancer.
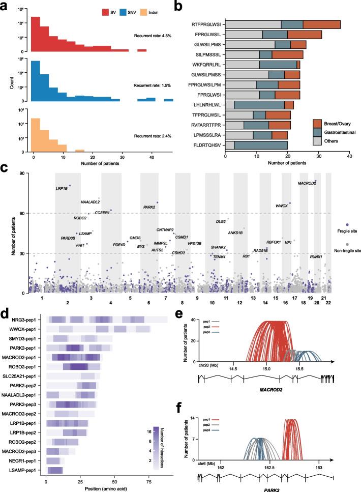
Here, we develop a computational method termed NeoSV, which incorporates SV annotation, protein fragmentation, and MHC binding prediction together, to predict SV-derived neoantigens. Analysis of 2528 whole genomes reveals that SVs significantly contribute to the neoantigen repertoire in both quantity and quality. Whereas most neoantigens are patient-specific, shared neoantigens are identified with high occurrence rates in breast, ovarian, and gastrointestinal cancers. We observe extensive immunoediting on SV-derived neoantigens, especially on clonal events, which suggests their immunogenic potential. We also demonstrate that genomic alteration-related neoantigen burden, which integrates SV-derived neoantigens, depicts the tumor-immune interplay better than tumor neoantigen burden and may improve patient selection for immunotherapy.
Our study fills the gap in the current neoantigen repertoire and provides a valuable resource for cancer vaccine development.
新抗原对于抗肿瘤免疫至关重要,一直被视为很有前途的治疗靶点。然而,目前的新抗原分析主要集中在单核苷酸变异(SNVs)和插入缺失突变上,很少考虑在癌症中也普遍存在的结构变异(SVs)。
在这里,我们开发了一种称为 NeoSV 的计算方法,它将 SV 注释、蛋白质片段化和 MHC 结合预测结合在一起,以预测 SV 衍生的新抗原。对 2528 个全基因组的分析表明,SVs 在数量和质量上都显著增加了新抗原库。虽然大多数新抗原是患者特异性的,但在乳腺癌、卵巢癌和胃肠道癌中,也发现了具有高发生率的共享新抗原。我们观察到 SV 衍生的新抗原上存在广泛的免疫编辑,特别是在克隆事件上,这表明它们具有免疫原性。我们还证明,整合了 SV 衍生的新抗原的基因组改变相关的新抗原负担比肿瘤新抗原负担更好地描述了肿瘤-免疫相互作用,并且可能改善免疫治疗的患者选择。
我们的研究填补了当前新抗原库的空白,为癌症疫苗的开发提供了有价值的资源。