Suppr超能文献

评价中东国家的药学服务:2013-2020 年研究综述。

Evaluation of pharmaceutical care services in the Middle East Countries: a review of studies of 2013-2020.

机构信息

Department of Clinical Pharmacy, Faculty of Pharmacy, Near East University, Nicosia, Cyprus, Turkey.

Department of Clinical Pharmacy and Practice, Faculty of Pharmacy, University of Science and Technology, Sana'a, Yemen.

出版信息

BMC Public Health. 2023 Jul 17;23(1):1364. doi: 10.1186/s12889-023-16199-1.

Abstract

INTRODUCTION

Pharmaceutical care services (PCs) have evolved significantly over the last few decades, with a greater focus on patient's safety and proven effectiveness in a wide range of contexts. Many of the evidence supporting this technique comes from the United States, the evaluation and adoption of (PCs) which differ greatly across the globe.

OBJECTIVE

The goal of this study was to identify and assess the efficacy of pharmaceutical care services in various pharmaceutical aspects throughout seventeen Middle Eastern nations.

METHOD

The Arkesy and O'Malley technique was used to conduct a scoping review. It was conducted using PubMed/Medline, Scopus, Cochrane Library, Springer Link, Clinical Trials, and Web of Science etc. The Van Tulder Scale was utilized in randomized trials research, whereas the dawn and black checklists were used in non-randomized trials research. A descriptive and numerical analysis of selected research was done. The scope of eligible PCs, pharmaceutical implementers, study outcomes, and quality were all identified by a thematic review of research.

RESULTS

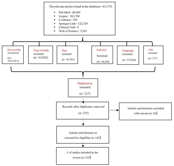
There were about 431,753 citations found in this study, and 129 publications were found to be eligible for inclusion after analysing more than 271 full-text papers. The study design was varied, with 43 (33.3%) RCTs and 86 (66.7%) n-RCTs. Thirty-three (25.6%) of the studies were published in 2020. Jordan, Saudi Arabia, and Turkey were home to the majority of the studies (25.6%, 16.3%, and 11.6%) respectively. Thirty-seven studies (19.7%) were concerned with resolving drug related problems (DRPs), whereas 27 (14.4%) were concerned with increasing quality of life (QOL) and 23 (12.2%) with improving drug adherence. Additionally, the research revealed that the average ratings of the activities provided to patients improved every year.

CONCLUSION

Studies in the Middle East continue to provide evidence supporting the positive impact of pharmaceutical care services on both hard and soft outcomes measured in most studies. Yet there was rare focus on the value of the implemented services. Thus, rigorous evaluation of the economic impact of implemented pharmaceutical care services in the Middle East and assessment of their sustainability is must.

摘要

简介

在过去的几十年里,药学服务(Pharmaceutical care services,PCs)有了显著的发展,更加关注患者的安全,并在广泛的背景下证明了其有效性。许多支持这一技术的证据来自美国,而(PCs)在全球范围内的评估和采用却有很大的不同。

目的

本研究的目的是确定和评估药学服务在中东 17 个国家各个药学方面的疗效。

方法

采用 Arkesy 和 O'Malley 技术进行范围综述。检索策略包括 PubMed/Medline、Scopus、Cochrane 图书馆、Springer Link、临床试验和 Web of Science 等数据库。对随机试验研究采用 Van Tulder 量表,对非随机试验研究采用 dawn 和 black 清单。对选定研究进行描述性和数值分析。通过对研究的主题审查,确定了合格药学服务的范围、药学实施者、研究结果和质量。

结果

本研究共发现 431753 条引文,分析 271 篇全文论文后,发现 129 篇符合纳入标准。研究设计多种多样,其中 43 项(33.3%)为 RCTs,86 项(66.7%)为 n-RCTs。33 项(25.6%)研究发表于 2020 年。研究主要集中在约旦(25.6%)、沙特阿拉伯(16.3%)和土耳其(11.6%)。37 项研究(19.7%)关注解决药物相关问题(DRPs),27 项(14.4%)关注提高生活质量(QOL),23 项(12.2%)关注提高药物依从性。此外,研究表明,每年患者接受的活动平均评分都有所提高。

结论

中东地区的研究继续提供证据支持药学服务对大多数研究中测量的硬结果和软结果的积极影响。然而,很少关注所实施服务的价值。因此,必须对中东实施的药学服务的经济影响进行严格评估,并评估其可持续性。

https://cdn.ncbi.nlm.nih.gov/pmc/blobs/e6e0/10351150/f54058bb5b8d/12889_2023_16199_Fig1_HTML.jpg

文献检索

告别复杂PubMed语法,用中文像聊天一样搜索,搜遍4000万医学文献。AI智能推荐,让科研检索更轻松。

立即免费搜索

文件翻译

保留排版,准确专业,支持PDF/Word/PPT等文件格式,支持 12+语言互译。

免费翻译文档

深度研究

AI帮你快速写综述,25分钟生成高质量综述,智能提取关键信息,辅助科研写作。

立即免费体验