• 文献检索
  • 文档翻译
  • 深度研究
  • 学术资讯
  • Suppr Zotero 插件Zotero 插件
  • 邀请有礼
  • 套餐&价格
  • 历史记录
应用&插件
Suppr Zotero 插件Zotero 插件浏览器插件Mac 客户端Windows 客户端微信小程序
定价
高级版会员购买积分包购买API积分包
服务
文献检索文档翻译深度研究API 文档MCP 服务
关于我们
关于 Suppr公司介绍联系我们用户协议隐私条款
关注我们

Suppr 超能文献

核心技术专利:CN118964589B侵权必究
粤ICP备2023148730 号-1Suppr @ 2026

文献检索

告别复杂PubMed语法,用中文像聊天一样搜索,搜遍4000万医学文献。AI智能推荐,让科研检索更轻松。

立即免费搜索

文件翻译

保留排版,准确专业,支持PDF/Word/PPT等文件格式,支持 12+语言互译。

免费翻译文档

深度研究

AI帮你快速写综述,25分钟生成高质量综述,智能提取关键信息,辅助科研写作。

立即免费体验

通过 CRISPR 基因组编辑研究人小神经胶质细胞的吞噬作用。

Interrogation of human microglial phagocytosis by CRISPR genome editing.

机构信息

Institute of Biological Chemistry, Academia Sinica, Taipei, Taiwan.

Institute of Biochemical Sciences, National Taiwan University, Taipei, Taiwan.

出版信息

Front Immunol. 2023 Jul 7;14:1169725. doi: 10.3389/fimmu.2023.1169725. eCollection 2023.

DOI:10.3389/fimmu.2023.1169725
PMID:37483607
原文链接:https://pmc.ncbi.nlm.nih.gov/articles/PMC10360658/
Abstract

BACKGROUND

Microglia are an integral part of central nervous system, but our understanding of microglial biology is limited due to the challenges in obtaining and culturing primary human microglia. HMC3 is an important cell line for studying human microglia because it is readily accessible and straightforward to maintain in standard laboratories. Although HMC3 is widely used for microglial research, a robust genetic method has not been described. Here, we report a CRISPR genome editing platform, by the electroporation of Cas9 ribonucleoproteins (Cas9 RNP) and synthetic DNA repair templates, to enable rapid and precise genetic modifications of HMC3. For proof-of-concept demonstrations, we targeted the genes implicated in the regulation of amyloid beta (Aβ) and glioblastoma phagocytosis in microglia. We showed that CRISPR genome editing could enhance the phagocytic activities of HMC3.

METHODS

We performed CRISPR gene knockout (KO) in HMC3 by the electroporation of pre-assembled Cas9 RNP. Co-introduction of DNA repair templates allowed site-specific knock-in (KI) of an epitope tag, a synthetic promoter and a fluorescent reporter gene. The editing efficiencies were determined genotypically by DNA sequencing and phenotypically by immunofluorescent staining and flow cytometry. The gene-edited HMC3 cells were examined by fluorescent Aβ and glioblastoma phagocytosis assays.

RESULTS

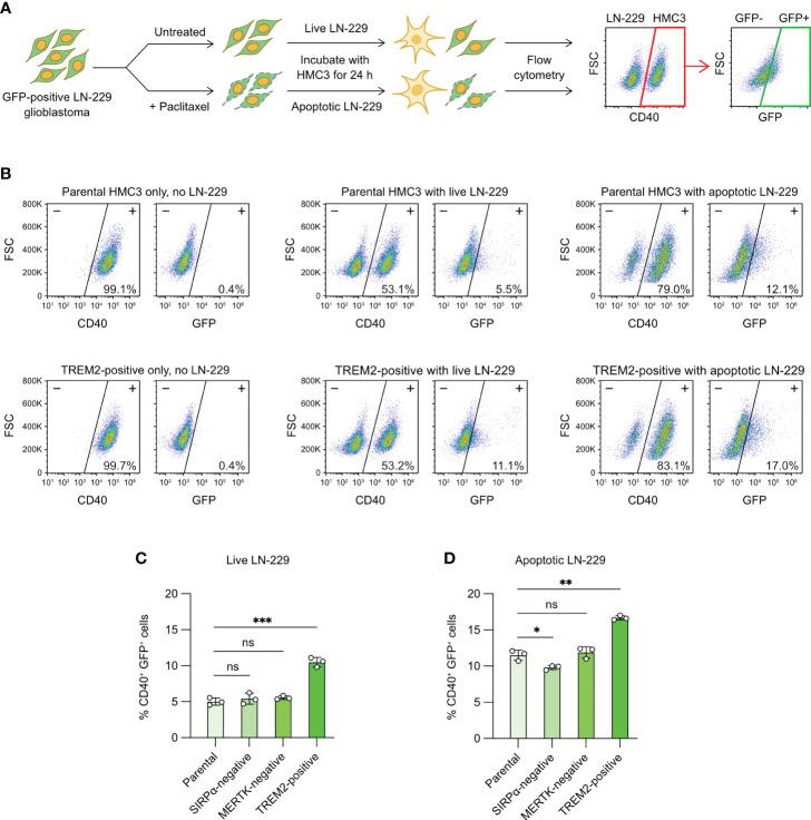
Our platform enabled robust single (>90%) and double (>70%) KO without detectable off-target editing by high throughput DNA sequencing. We also inserted a synthetic SFFV promoter to efficiently upregulate the expression of endogenous and genes associated with microglial phagocytosis. The CRISPR-edited HMC3 showed stable phenotypes and enhanced phagocytosis of fluorescence-labeled Aβ1-42 peptides. Confocal microscopy further confirmed the localization of Aβ aggregates in the acidified lysosomes. HMC3 mutants also changed the phagocytic characteristic toward apoptotic glioblastoma cells.

CONCLUSION

CRISPR genome editing by Cas9 RNP electroporation is a robust approach to genetically modify HMC3 for functional studies such as the interrogation of Aβ and tumor phagocytosis, and is readily adoptable to investigate other aspects of microglial biology.

摘要

背景

小胶质细胞是中枢神经系统的重要组成部分,但由于获取和培养原代人小胶质细胞存在挑战,我们对小胶质细胞生物学的理解有限。HMC3 是人小胶质细胞研究的重要细胞系,因为它易于获得,并且在标准实验室中易于维持。尽管 HMC3 被广泛用于小胶质细胞研究,但尚未描述强大的遗传方法。在这里,我们报告了一种 CRISPR 基因组编辑平台,通过电穿孔 Cas9 核糖核蛋白(Cas9 RNP)和合成 DNA 修复模板,实现 HMC3 的快速和精确遗传修饰。作为概念验证演示,我们针对调节小胶质细胞中淀粉样蛋白 β(Aβ)和神经胶质瘤吞噬作用的基因进行了靶向。我们表明,CRISPR 基因组编辑可以增强 HMC3 的吞噬活性。

方法

我们通过电穿孔预先组装的 Cas9 RNP 在 HMC3 中进行 CRISPR 基因敲除(KO)。共导入 DNA 修复模板可实现特定位置的基因敲入(KI),包括表位标签、合成启动子和荧光报告基因。通过 DNA 测序进行基因型编辑效率测定,通过免疫荧光染色和流式细胞术进行表型编辑效率测定。通过荧光 Aβ 和神经胶质瘤吞噬测定来检查基因编辑的 HMC3 细胞。

结果

我们的平台通过高通量 DNA 测序实现了强大的单(>90%)和双(>70%)KO,而没有检测到脱靶编辑。我们还插入了一个合成的 SFFV 启动子,以有效地上调与小胶质细胞吞噬作用相关的内源性基因和基因的表达。CRISPR 编辑的 HMC3 显示出稳定的表型,并增强了对荧光标记的 Aβ1-42 肽的吞噬作用。共聚焦显微镜进一步证实了 Aβ 聚集体在酸化溶酶体中的定位。HMC3 突变体还改变了对凋亡神经胶质瘤细胞的吞噬特性。

结论

Cas9 RNP 电穿孔的 CRISPR 基因组编辑是一种强大的方法,可以对 HMC3 进行遗传修饰,用于功能研究,如 Aβ 和肿瘤吞噬作用的研究,并且易于采用来研究小胶质细胞生物学的其他方面。

https://cdn.ncbi.nlm.nih.gov/pmc/blobs/58d4/10360658/7c3598a6a053/fimmu-14-1169725-g007.jpg
https://cdn.ncbi.nlm.nih.gov/pmc/blobs/58d4/10360658/05c37a755407/fimmu-14-1169725-g001.jpg
https://cdn.ncbi.nlm.nih.gov/pmc/blobs/58d4/10360658/a5facbf720de/fimmu-14-1169725-g002.jpg
https://cdn.ncbi.nlm.nih.gov/pmc/blobs/58d4/10360658/5b26f4f88920/fimmu-14-1169725-g003.jpg
https://cdn.ncbi.nlm.nih.gov/pmc/blobs/58d4/10360658/a9bbae5e24b9/fimmu-14-1169725-g004.jpg
https://cdn.ncbi.nlm.nih.gov/pmc/blobs/58d4/10360658/0f4103ec51c5/fimmu-14-1169725-g005.jpg
https://cdn.ncbi.nlm.nih.gov/pmc/blobs/58d4/10360658/19ccbf0300f5/fimmu-14-1169725-g006.jpg
https://cdn.ncbi.nlm.nih.gov/pmc/blobs/58d4/10360658/7c3598a6a053/fimmu-14-1169725-g007.jpg
https://cdn.ncbi.nlm.nih.gov/pmc/blobs/58d4/10360658/05c37a755407/fimmu-14-1169725-g001.jpg
https://cdn.ncbi.nlm.nih.gov/pmc/blobs/58d4/10360658/a5facbf720de/fimmu-14-1169725-g002.jpg
https://cdn.ncbi.nlm.nih.gov/pmc/blobs/58d4/10360658/5b26f4f88920/fimmu-14-1169725-g003.jpg
https://cdn.ncbi.nlm.nih.gov/pmc/blobs/58d4/10360658/a9bbae5e24b9/fimmu-14-1169725-g004.jpg
https://cdn.ncbi.nlm.nih.gov/pmc/blobs/58d4/10360658/0f4103ec51c5/fimmu-14-1169725-g005.jpg
https://cdn.ncbi.nlm.nih.gov/pmc/blobs/58d4/10360658/19ccbf0300f5/fimmu-14-1169725-g006.jpg
https://cdn.ncbi.nlm.nih.gov/pmc/blobs/58d4/10360658/7c3598a6a053/fimmu-14-1169725-g007.jpg

相似文献

1
Interrogation of human microglial phagocytosis by CRISPR genome editing.通过 CRISPR 基因组编辑研究人小神经胶质细胞的吞噬作用。
Front Immunol. 2023 Jul 7;14:1169725. doi: 10.3389/fimmu.2023.1169725. eCollection 2023.
2
TREM2 alters the phagocytic, apoptotic and inflammatory response to Aβ in HMC3 cells.TREM2 改变了 HMC3 细胞对 Aβ 的吞噬、凋亡和炎症反应。
Mol Immunol. 2021 Mar;131:171-179. doi: 10.1016/j.molimm.2020.12.035. Epub 2021 Jan 15.
3
CRISPR based targeted genome editing of Chlamydomonas reinhardtii using programmed Cas9-gRNA ribonucleoprotein.基于 CRISPR 的莱茵衣藻靶向基因组编辑,使用可编程 Cas9-gRNA 核糖核蛋白。
Mol Biol Rep. 2020 Nov;47(11):8747-8755. doi: 10.1007/s11033-020-05922-5. Epub 2020 Oct 19.
4
Gene Therapy with CRISPR/Cas9 Coming to Age for HIV Cure.基因治疗与 CRISPR/Cas9 渐趋成熟,有望攻克 HIV。
AIDS Rev. 2017 Oct-Dec;19(3):167-172.
5
CRISPR/Cas9 Ribonucleoprotein-mediated Precise Gene Editing by Tube Electroporation.通过电转法利用CRISPR/Cas9核糖核蛋白介导的精确基因编辑
J Vis Exp. 2019 Jun 20(148). doi: 10.3791/59512.
6
The CD33 short isoform is a gain-of-function variant that enhances Aβ phagocytosis in microglia.CD33 短亚型是一种功能获得性变异体,可增强小胶质细胞中 Aβ 的吞噬作用。
Mol Neurodegener. 2021 Mar 25;16(1):19. doi: 10.1186/s13024-021-00443-6.
7
Rapid, Selection-Free, High-Efficiency Genome Editing in Protozoan Parasites Using CRISPR-Cas9 Ribonucleoproteins.利用 CRISPR-Cas9 核糖核蛋白在原生动物寄生虫中进行快速、无选择、高效的基因组编辑。
mBio. 2017 Nov 7;8(6):e01788-17. doi: 10.1128/mBio.01788-17.
8
Genome Editing Using Cas9 Ribonucleoprotein Is Effective for Introducing Variant in Cultured Human Glioblastoma Cell Lines.利用 Cas9 核糖核蛋白进行基因组编辑可有效引入培养的人胶质母细胞瘤细胞系中的变异。
Int J Mol Sci. 2022 Dec 28;24(1):500. doi: 10.3390/ijms24010500.
9
Boosting targeted genome editing using the hei-tag.利用 hei-tag 提高靶向基因组编辑效率。
Elife. 2022 Mar 25;11:e70558. doi: 10.7554/eLife.70558.
10
Gene Editing in Green Alga Chlamydomonas reinhardtii via CRISPR-Cas9 Ribonucleoproteins.通过 CRISPR-Cas9 核糖核蛋白在绿藻莱茵衣藻中进行基因编辑。
Methods Mol Biol. 2022;2379:45-65. doi: 10.1007/978-1-0716-1791-5_3.

引用本文的文献

1
A bottom-up approach identifies the antipsychotic and antineoplastic trifluoperazine and the ribose derivative deoxytubercidin as novel microglial phagocytosis inhibitors.一种自下而上的方法确定了抗精神病和抗肿瘤药物三氟拉嗪以及核糖衍生物脱氧结核菌素为新型小胶质细胞吞噬作用抑制剂。
Glia. 2025 Feb;73(2):330-351. doi: 10.1002/glia.24637. Epub 2024 Nov 4.
2
Phagocytosis Checkpoints in Glioblastoma: CD47 and Beyond.胶质母细胞瘤中的吞噬作用检查点:CD47及其他。
Curr Issues Mol Biol. 2024 Jul 23;46(8):7795-7811. doi: 10.3390/cimb46080462.
3
Taming microglia: the promise of engineered microglia in treating neurological diseases.

本文引用的文献

1
Preparation of Cas9 Ribonucleoproteins for Genome Editing.用于基因组编辑的Cas9核糖核蛋白的制备
Bio Protoc. 2022 May 20;12(10):e4420. doi: 10.21769/BioProtoc.4420.
2
LILRB2-mediated TREM2 signaling inhibition suppresses microglia functions.LILRB2 介导的 TREM2 信号抑制抑制小胶质细胞功能。
Mol Neurodegener. 2022 Jun 18;17(1):44. doi: 10.1186/s13024-022-00550-y.
3
p38 MAPK Is a Major Regulator of Amyloid Beta-Induced IL-6 Expression in Human Microglia.p38 MAPK 是人类小神经胶质细胞中淀粉样β诱导的 IL-6 表达的主要调节因子。
调控小胶质细胞:工程化小胶质细胞治疗神经退行性疾病的前景。
J Neuroinflammation. 2024 Jan 11;21(1):19. doi: 10.1186/s12974-024-03015-9.
Mol Neurobiol. 2022 Sep;59(9):5284-5298. doi: 10.1007/s12035-022-02909-0. Epub 2022 Jun 13.
4
Persistent DNA damage associated with ATM kinase deficiency promotes microglial dysfunction.与 ATM 激酶缺陷相关的持续 DNA 损伤促进小胶质细胞功能障碍。
Nucleic Acids Res. 2022 Mar 21;50(5):2700-2718. doi: 10.1093/nar/gkac104.
5
Microglial PD-1 stimulation by astrocytic PD-L1 suppresses neuroinflammation and Alzheimer's disease pathology.星形胶质细胞 PD-L1 对小胶质细胞 PD-1 的刺激可抑制神经炎症和阿尔茨海默病病理。
EMBO J. 2021 Dec 15;40(24):e108662. doi: 10.15252/embj.2021108662. Epub 2021 Nov 26.
6
Targeting TREM2 on tumor-associated macrophages enhances immunotherapy.针对肿瘤相关巨噬细胞上的 TREM2 增强免疫治疗。
Cell Rep. 2021 Oct 19;37(3):109844. doi: 10.1016/j.celrep.2021.109844.
7
Systems-Level Proteomics Evaluation of Microglia Response to Tumor-Supportive Anti-Inflammatory Cytokines.系统蛋白质组学评估小胶质细胞对肿瘤支持性抗炎细胞因子的反应。
Front Immunol. 2021 Sep 9;12:646043. doi: 10.3389/fimmu.2021.646043. eCollection 2021.
8
Ex Vivo Expansion and CRISPR-Cas9 Genome Editing of Primary Human Natural Killer Cells.离体扩增和 CRISPR-Cas9 基因组编辑原发性人自然杀伤细胞。
Curr Protoc. 2021 Sep;1(9):e246. doi: 10.1002/cpz1.246.
9
MAO-A Inhibition by Metaxalone Reverts IL-1β-Induced Inflammatory Phenotype in Microglial Cells.美索巴莫抑制白介素-1β诱导的小胶质细胞炎症表型。
Int J Mol Sci. 2021 Aug 5;22(16):8425. doi: 10.3390/ijms22168425.
10
Microglial MERTK eliminates phosphatidylserine-displaying inhibitory post-synapses.小胶质细胞 MERTK 消除了展示磷脂酰丝氨酸的抑制性突触后。
EMBO J. 2021 Aug 2;40(15):e107121. doi: 10.15252/embj.2020107121. Epub 2021 May 19.