• 文献检索
  • 文档翻译
  • 深度研究
  • 学术资讯
  • Suppr Zotero 插件Zotero 插件
  • 邀请有礼
  • 套餐&价格
  • 历史记录
应用&插件
Suppr Zotero 插件Zotero 插件浏览器插件Mac 客户端Windows 客户端微信小程序
定价
高级版会员购买积分包购买API积分包
服务
文献检索文档翻译深度研究API 文档MCP 服务
关于我们
关于 Suppr公司介绍联系我们用户协议隐私条款
关注我们

Suppr 超能文献

核心技术专利:CN118964589B侵权必究
粤ICP备2023148730 号-1Suppr @ 2026

文献检索

告别复杂PubMed语法,用中文像聊天一样搜索,搜遍4000万医学文献。AI智能推荐,让科研检索更轻松。

立即免费搜索

文件翻译

保留排版,准确专业,支持PDF/Word/PPT等文件格式,支持 12+语言互译。

免费翻译文档

深度研究

AI帮你快速写综述,25分钟生成高质量综述,智能提取关键信息,辅助科研写作。

立即免费体验

肠道微生物群和专项运动员的炎症模式:不同类型运动的多队列研究。

Gut microbiota and inflammation patterns for specialized athletes: a multi-cohort study across different types of sports.

机构信息

Key Laboratory of Molecular Biophysics of the Ministry of Education, Hubei Key Laboratory of Bioinformatics and Molecular Imaging, Center of Artificial Intelligence Biology, College of Life Science and Technology, Huazhong University of Science and Technology , Wuhan, China.

Department of Bioinformatics and Systems Biology, College of Life Science and Technology, Huazhong University of Science and Technology , Wuhan, China.

出版信息

mSystems. 2023 Aug 31;8(4):e0025923. doi: 10.1128/msystems.00259-23. Epub 2023 Jul 27.

DOI:10.1128/msystems.00259-23
PMID:37498086
原文链接:https://pmc.ncbi.nlm.nih.gov/articles/PMC10470055/
Abstract

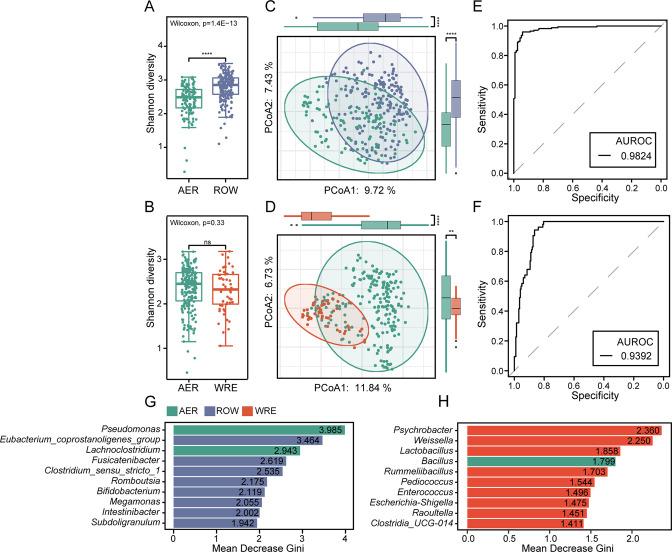
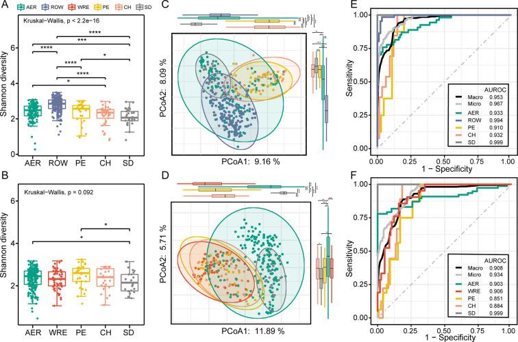
Regular high-intensity exercise can cause changes in athletes' gut microbiota, and the extent and nature of these changes may be affected by the athletes' exercise patterns. However, it is still unclear to what extent different types of athletes have distinct gut microbiome profiles and whether we can effectively monitor an athlete's inflammatory risk based on their microbiota. To address these questions, we conducted a multi-cohort study of 543 fecal samples from athletes in three different sports: aerobics ( = 316), wrestling ( = 53), and rowing ( = 174). We sought to investigate how athletes' gut microbiota was specialized for different types of sports, and its associations with inflammation, diet, anthropometrics, and anaerobic measurements. We established a microbiota catalog of multi-cohort athletes and found that athletes have specialized gut microbiota specific to the type of sport they engaged in. Using latent Dirichlet allocation, we identified 10 microbial subgroups of athletes' gut microbiota, each of which had specific correlations with inflammation, diet, and anaerobic performance in different types of athletes. Notably, most inflammation indicators were associated with -driven subgroup 7. Finally, we found that the effects of sport types and exercise intensity on the gut microbiota were sex-dependent. These findings shed light on the complex associations between physical factors, gut microbiota, and inflammation in athletes of different sports types and could have significant implications for monitoring potential inflammation risk and developing personalized exercise programs. IMPORTANCE This study is the first multi-cohort investigation of athletes across a range of sports, including aerobics, wrestling, and rowing, with the goal of establishing a multi-sport microbiota catalog. Our findings highlight that athletes' gut microbiota is sport-specific, indicating that exercise patterns may play a significant role in shaping the microbiome. Additionally, we observed distinct associations between gut microbiota and markers of inflammation, diet, and anaerobic performance in athletes of different sports. Moreover, we expanded our analysis to include a non-athlete cohort and found that exercise intensity had varying effects on the gut microbiota of participants, depending on sex.

摘要

定期进行高强度运动可以改变运动员的肠道微生物群,而这些变化的程度和性质可能受到运动员运动模式的影响。然而,不同类型的运动员的肠道微生物组图谱有何不同,以及我们是否可以基于他们的微生物组有效地监测运动员的炎症风险,目前仍不清楚。为了解决这些问题,我们对来自三种不同运动的 543 份粪便样本进行了多队列研究:有氧运动(=316)、摔跤(=53)和划船(=174)。我们试图研究运动员的肠道微生物群如何针对不同类型的运动进行专业化,以及它与炎症、饮食、人体测量学和无氧测量的关联。我们建立了多队列运动员的微生物组目录,并发现运动员的肠道微生物群具有针对他们从事的运动类型的专业化特征。使用潜在狄利克雷分配(LDA),我们确定了运动员肠道微生物群的 10 个微生物亚群,每个亚群与不同类型运动员的炎症、饮食和无氧表现都有特定的相关性。值得注意的是,大多数炎症指标都与驱动亚群 7 相关。最后,我们发现运动类型和运动强度对肠道微生物群的影响具有性别依赖性。这些发现揭示了不同运动类型的运动员的身体因素、肠道微生物群和炎症之间的复杂关联,并可能对监测潜在的炎症风险和制定个性化的运动计划具有重要意义。

重要性

本研究是首次对包括有氧运动、摔跤和划船在内的一系列运动的运动员进行的多队列研究,旨在建立多运动微生物组目录。我们的研究结果表明,运动员的肠道微生物群是具有运动特异性的,这表明运动模式可能在塑造微生物组方面发挥重要作用。此外,我们观察到运动员的肠道微生物群与不同运动的炎症标志物、饮食和无氧表现之间存在不同的关联。此外,我们将分析扩展到包括非运动员队列,并发现运动强度对参与者的肠道微生物群的影响因性别而异。

https://cdn.ncbi.nlm.nih.gov/pmc/blobs/5871/10470055/dc018b2c3be0/msystems.00259-23.f005.jpg
https://cdn.ncbi.nlm.nih.gov/pmc/blobs/5871/10470055/93497e95dcca/msystems.00259-23.f001.jpg
https://cdn.ncbi.nlm.nih.gov/pmc/blobs/5871/10470055/49a0c649739b/msystems.00259-23.f002.jpg
https://cdn.ncbi.nlm.nih.gov/pmc/blobs/5871/10470055/3ccd41becaa3/msystems.00259-23.f003.jpg
https://cdn.ncbi.nlm.nih.gov/pmc/blobs/5871/10470055/1e1be8293ae6/msystems.00259-23.f004.jpg
https://cdn.ncbi.nlm.nih.gov/pmc/blobs/5871/10470055/dc018b2c3be0/msystems.00259-23.f005.jpg
https://cdn.ncbi.nlm.nih.gov/pmc/blobs/5871/10470055/93497e95dcca/msystems.00259-23.f001.jpg
https://cdn.ncbi.nlm.nih.gov/pmc/blobs/5871/10470055/49a0c649739b/msystems.00259-23.f002.jpg
https://cdn.ncbi.nlm.nih.gov/pmc/blobs/5871/10470055/3ccd41becaa3/msystems.00259-23.f003.jpg
https://cdn.ncbi.nlm.nih.gov/pmc/blobs/5871/10470055/1e1be8293ae6/msystems.00259-23.f004.jpg
https://cdn.ncbi.nlm.nih.gov/pmc/blobs/5871/10470055/dc018b2c3be0/msystems.00259-23.f005.jpg

相似文献

1
Gut microbiota and inflammation patterns for specialized athletes: a multi-cohort study across different types of sports.肠道微生物群和专项运动员的炎症模式:不同类型运动的多队列研究。
mSystems. 2023 Aug 31;8(4):e0025923. doi: 10.1128/msystems.00259-23. Epub 2023 Jul 27.
2
Stratification of athletes' gut microbiota: the multifaceted hubs associated with dietary factors, physical characteristics and performance.运动员肠道微生物群的分层:与饮食因素、身体特征和运动表现相关的多方面枢纽
Gut Microbes. 2020 Nov 9;12(1):1-18. doi: 10.1080/19490976.2020.1842991.
3
Dietary Patterns, Gut Microbiota and Sports Performance in Athletes: A Narrative Review.运动员的饮食模式、肠道微生物群和运动表现:叙述性综述。
Nutrients. 2024 May 26;16(11):1634. doi: 10.3390/nu16111634.
4
Intestinal Microbiota Interventions to Enhance Athletic Performance-A Review.肠道微生物群干预以提高运动表现:综述。
Int J Mol Sci. 2024 Sep 19;25(18):10076. doi: 10.3390/ijms251810076.
5
The combination of sport and sport-specific diet is associated with characteristics of gut microbiota: an observational study.运动与专项运动饮食相结合与肠道微生物群特征有关:一项观察性研究。
J Int Soc Sports Nutr. 2019 May 3;16(1):21. doi: 10.1186/s12970-019-0290-y.
6
Optimizing Microbiota Profiles for Athletes.优化运动员的微生物组谱。
Exerc Sport Sci Rev. 2021 Jan;49(1):42-49. doi: 10.1249/JES.0000000000000236.
7
Fueling Gut Microbes: A Review of the Interaction between Diet, Exercise, and the Gut Microbiota in Athletes.为肠道微生物供能:饮食、运动与运动员肠道微生物组相互作用的综述。
Adv Nutr. 2021 Dec 1;12(6):2190-2215. doi: 10.1093/advances/nmab077.
8
Exercise-induced stress behavior, gut-microbiota-brain axis and diet: a systematic review for athletes.运动诱发的应激行为、肠道微生物群-脑轴与饮食:运动员的系统综述。
J Int Soc Sports Nutr. 2016 Nov 24;13:43. doi: 10.1186/s12970-016-0155-6. eCollection 2016.
9
The athlete gut microbiota: state of the art and practical guidance.运动员肠道微生物组:现状与实践指导。
Benef Microbes. 2024 Apr 26;15(2):97-126. doi: 10.1163/18762891-bja00007.
10
Effect of 30 days of ketogenic Mediterranean diet with phytoextracts on athletes' gut microbiome composition.含植物提取物的生酮地中海饮食30天对运动员肠道微生物群组成的影响。
Front Nutr. 2022 Oct 25;9:979651. doi: 10.3389/fnut.2022.979651. eCollection 2022.

引用本文的文献

1
Mechanisms underlying alterations of the gut microbiota by exercise and their role in shaping ecological resilience.运动引起肠道微生物群改变的潜在机制及其在塑造生态恢复力中的作用。
FEMS Microbiol Rev. 2025 Jan 14;49. doi: 10.1093/femsre/fuaf037.
2
Impact of Low-Starch Dietary Modifications on Faecal Microbiota Composition and Gastric Disease Scores in Performance Horses.低淀粉饮食调整对赛马粪便微生物群组成和胃病评分的影响
Animals (Basel). 2025 Jun 28;15(13):1908. doi: 10.3390/ani15131908.
3
Gut Prevotella copri abundance linked to elevated post-exercise inflammation.

本文引用的文献

1
The Connection Between Physical Exercise and Gut Microbiota: Implications for Competitive Sports Athletes.体育锻炼与肠道微生物群的关系:对竞技运动员的影响。
Sports Med. 2022 Oct;52(10):2355-2369. doi: 10.1007/s40279-022-01696-x. Epub 2022 May 21.
2
Associations between habitual diet, metabolic disease, and the gut microbiota using latent Dirichlet allocation.使用潜在狄利克雷分配模型研究习惯性饮食、代谢性疾病与肠道微生物群的关联。
Microbiome. 2021 Mar 16;9(1):61. doi: 10.1186/s40168-020-00969-9.
3
Perturbation of the gut microbiome by Prevotella spp. enhances host susceptibility to mucosal inflammation.
肠道中普通拟杆菌的丰度与运动后炎症加剧有关。
J Sport Health Sci. 2025 Apr 5;14:101039. doi: 10.1016/j.jshs.2025.101039.
4
Assessing the gut microbiota composition in older adults: connections to physical activity and healthy ageing.评估老年人的肠道微生物群组成:与身体活动和健康衰老的联系。
Geroscience. 2025 Mar 17. doi: 10.1007/s11357-025-01605-w.
5
Gut microbiota: a novel target for exercise-mediated regulation of NLRP3 inflammasome activation.肠道微生物群:运动介导的NLRP3炎性小体激活调节的新靶点。
Front Microbiol. 2025 Jan 6;15:1476908. doi: 10.3389/fmicb.2024.1476908. eCollection 2024.
6
Based on Sportomics: Comparison of Physiological Status of Collegiate Sprinters in Different Pre-Competition Preparation Periods.基于运动组学:不同赛前准备阶段大学生短跑运动员生理状态的比较
Metabolites. 2024 Sep 29;14(10):527. doi: 10.3390/metabo14100527.
7
Dietary Strategies to Improve Exercise Performance by Modulating the Gut Microbiota.通过调节肠道微生物群改善运动表现的饮食策略。
Foods. 2024 May 27;13(11):1680. doi: 10.3390/foods13111680.
8
An Exploratory Study on Seasonal Variation in the Gut Microbiota of Athletes: Insights from Japanese Handball Players.运动员肠道微生物群季节性变化的探索性研究:来自日本手球运动员的见解
Microorganisms. 2024 Apr 11;12(4):781. doi: 10.3390/microorganisms12040781.
9
Optimizing the Gut Microbiota for Individualized Performance Development in Elite Athletes.优化精英运动员个性化表现发展的肠道微生物群。
Biology (Basel). 2023 Dec 5;12(12):1491. doi: 10.3390/biology12121491.
10
Exercise and microbiome: From big data to therapy.运动与微生物组:从大数据到治疗。
Comput Struct Biotechnol J. 2023 Oct 19;21:5434-5445. doi: 10.1016/j.csbj.2023.10.034. eCollection 2023.
Prevotella 属细菌对肠道微生物组的扰动会增强宿主对黏膜炎症的易感性。
Mucosal Immunol. 2021 Jan;14(1):113-124. doi: 10.1038/s41385-020-0296-4. Epub 2020 May 20.
4
The athletic gut microbiota.运动型肠道微生物组。
J Int Soc Sports Nutr. 2020 May 12;17(1):24. doi: 10.1186/s12970-020-00353-w.
5
Gut Microbiome Fermentation Determines the Efficacy of Exercise for Diabetes Prevention.肠道微生物组发酵决定运动预防糖尿病的效果。
Cell Metab. 2020 Jan 7;31(1):77-91.e5. doi: 10.1016/j.cmet.2019.11.001. Epub 2019 Nov 27.
6
Reproducible, interactive, scalable and extensible microbiome data science using QIIME 2.使用QIIME 2进行可重复、交互式、可扩展和可延伸的微生物组数据科学研究。
Nat Biotechnol. 2019 Aug;37(8):852-857. doi: 10.1038/s41587-019-0209-9.
7
Meta-omics analysis of elite athletes identifies a performance-enhancing microbe that functions via lactate metabolism.精英运动员的宏基因组分析确定了一种通过乳酸代谢发挥作用的、可提高运动表现的微生物。
Nat Med. 2019 Jul;25(7):1104-1109. doi: 10.1038/s41591-019-0485-4. Epub 2019 Jun 24.
8
Leaky gut: mechanisms, measurement and clinical implications in humans.肠漏:在人类中的机制、测量方法和临床意义。
Gut. 2019 Aug;68(8):1516-1526. doi: 10.1136/gutjnl-2019-318427. Epub 2019 May 10.
9
Exercise and the Gut Microbiome: A Review of the Evidence, Potential Mechanisms, and Implications for Human Health.运动与肠道微生物组:证据、潜在机制及对人类健康的影响综述。
Exerc Sport Sci Rev. 2019 Apr;47(2):75-85. doi: 10.1249/JES.0000000000000183.
10
Latent variable modeling for the microbiome.微生物组的潜变量建模。
Biostatistics. 2019 Oct 1;20(4):599-614. doi: 10.1093/biostatistics/kxy018.