Department of Molecular Genetics, Weizmann Institute of Science, Rehovot 7610001, Israel.
Department of Molecular Neuroscience, Weizmann Institute of Science, Rehovot 7610001, Israel.
Nucleic Acids Res. 2023 Sep 22;51(17):9369-9384. doi: 10.1093/nar/gkad613.
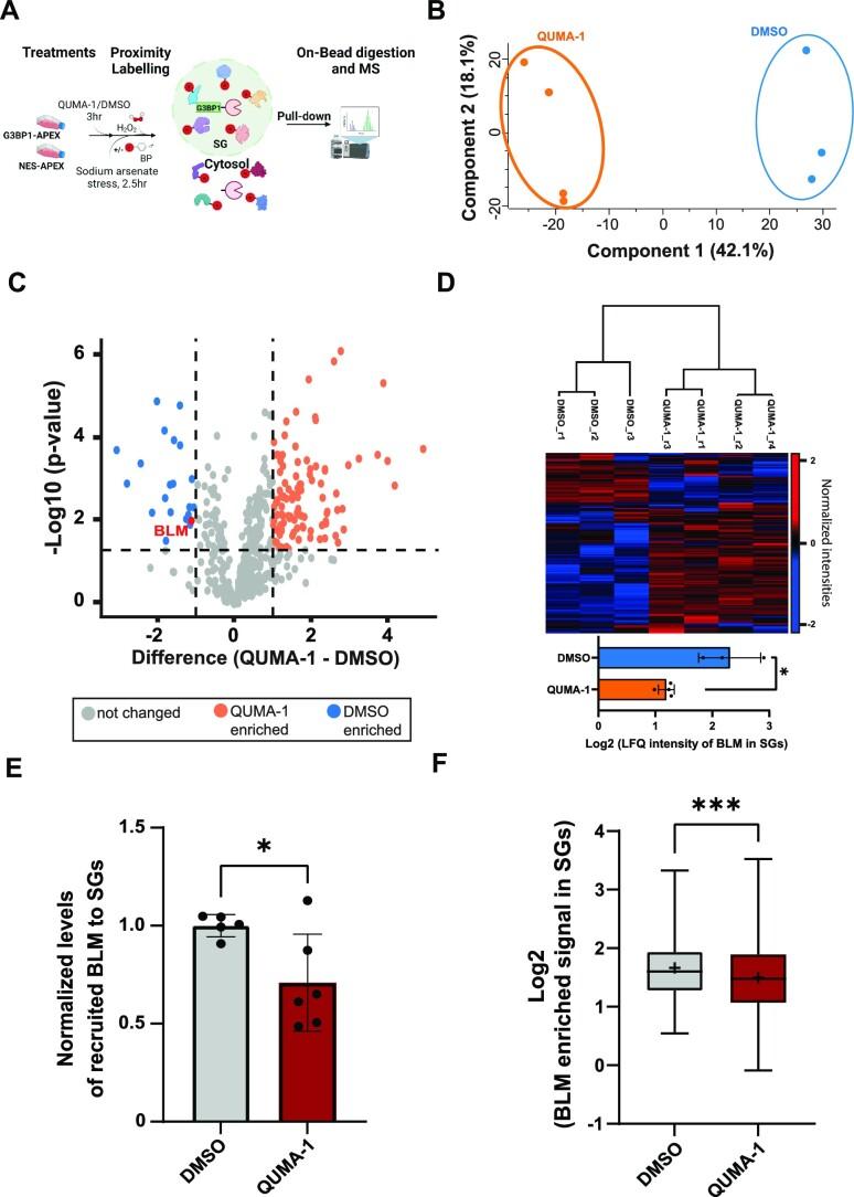
Bloom's syndrome (BLM) protein is a known nuclear helicase that is able to unwind DNA secondary structures such as G-quadruplexes (G4s). However, its role in the regulation of cytoplasmic processes that involve RNA G-quadruplexes (rG4s) has not been previously studied. Here, we demonstrate that BLM is recruited to stress granules (SGs), which are cytoplasmic biomolecular condensates composed of RNAs and RNA-binding proteins. BLM is enriched in SGs upon different stress conditions and in an rG4-dependent manner. Also, we show that BLM unwinds rG4s and acts as a negative regulator of SG formation. Altogether, our data expand the cellular activity of BLM and shed light on the function that helicases play in the dynamics of biomolecular condensates.
布卢姆综合征 (BLM) 蛋白是一种已知的核解旋酶,能够解开 DNA 二级结构,如 G-四链体 (G4s)。然而,其在涉及 RNA G-四链体 (rG4s) 的细胞质过程调节中的作用尚未被研究。在这里,我们证明 BLM 被招募到应激颗粒 (SGs),这是由 RNA 和 RNA 结合蛋白组成的细胞质生物分子凝聚物。BLM 在不同的应激条件下和以 rG4 依赖的方式富集在 SGs 中。此外,我们还表明 BLM 解开 rG4s,并作为 SG 形成的负调节剂。总之,我们的数据扩展了 BLM 的细胞活性,并阐明了解旋酶在生物分子凝聚物动力学中的作用。