Suppr超能文献

自聚集 Tau 片段重现阿尔茨海默病的病理表型和神经毒性。

Self-Aggregating Tau Fragments Recapitulate Pathologic Phenotypes and Neurotoxicity of Alzheimer's Disease in Mice.

机构信息

Department of Biochemistry and Molecular Biology, Seoul National University College of Medicine, Seoul, 03080, South Korea.

Department of Biomedical Sciences, Seoul National University Graduate School, Seoul, 03080, South Korea.

出版信息

Adv Sci (Weinh). 2023 Oct;10(29):e2302035. doi: 10.1002/advs.202302035. Epub 2023 Aug 18.

Abstract

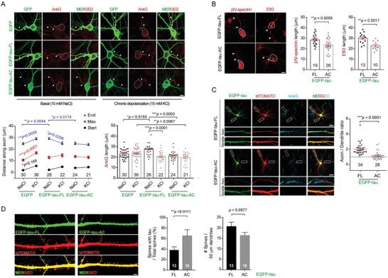
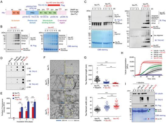
In tauopathy conditions, such as Alzheimer's disease (AD), highly soluble and natively unfolded tau polymerizes into an insoluble filament; however, the mechanistic details of this process remain unclear. In the brains of AD patients, only a minor segment of tau forms β-helix-stacked protofilaments, while its flanking regions form disordered fuzzy coats. Here, it is demonstrated that the tau AD nucleation core (tau-AC) sufficiently induced self-aggregation and recruited full-length tau to filaments. Unexpectedly, phospho-mimetic forms of tau-AC (at Ser324 or Ser356) show markedly reduced oligomerization and seeding propensities. Biophysical analysis reveal that the N-terminus of tau-AC facilitates the fibrillization kinetics as a nucleation motif, which becomes sterically shielded through phosphorylation-induced conformational changes in tau-AC. Tau-AC oligomers are efficiently internalized into cells via endocytosis and induced endogenous tau aggregation. In primary hippocampal neurons, tau-AC impaired axon initial segment plasticity upon chronic depolarization and is mislocalized to the somatodendritic compartments. Furthermore, it is observed significantly impaired memory retrieval in mice intrahippocampally injected with tau-AC fibrils, which corresponds to the neuropathological staining and neuronal loss in the brain. These findings identify tau-AC species as a key neuropathological driver in AD, suggesting novel strategies for therapeutic intervention.

摘要

在神经tau 病(如阿尔茨海默病(AD))中,高度可溶性和天然无规卷曲的 tau 聚集成不溶性丝;然而,这一过程的机制细节仍不清楚。在 AD 患者的大脑中,只有 tau 的一小部分形成β-螺旋堆叠原丝,而其侧翼区域形成无序的模糊涂层。在这里,研究表明 tau AD 成核核心(tau-AC)足以诱导自身聚集并招募全长 tau 形成纤维。出乎意料的是,tau-AC 的磷酸模拟形式(在 Ser324 或 Ser356)显示出明显降低的寡聚化和种子形成倾向。生物物理分析表明,tau-AC 的 N 端作为成核基序促进了纤维形成动力学,该基序通过 tau-AC 中磷酸化诱导的构象变化而受到空间位阻。tau-AC 寡聚物通过内吞作用有效地被内化到细胞中,并诱导内源性 tau 聚集。在原代海马神经元中,tau-AC 在慢性去极化时损害轴突起始段可塑性,并错误定位到胞体树突区室。此外,在向海马内注射 tau-AC 原纤维的小鼠中观察到明显的记忆检索受损,这与大脑中的神经病理学染色和神经元丢失相对应。这些发现确定了 tau-AC 作为 AD 中关键神经病理学驱动因素的物种,为治疗干预提供了新的策略。

https://cdn.ncbi.nlm.nih.gov/pmc/blobs/cdad/10582461/e30bf4cd3924/ADVS-10-2302035-g002.jpg

文献AI研究员

20分钟写一篇综述,助力文献阅读效率提升50倍。

立即体验

用中文搜PubMed

大模型驱动的PubMed中文搜索引擎

马上搜索

文档翻译

学术文献翻译模型,支持多种主流文档格式。

立即体验