Suppr超能文献

METTL14 通过 m6A-IGF2BP2 依赖性方式靶向自噬相关基因 RB1CC1 抑制口腔鳞状细胞癌的恶性进展。

METTL14 inhibits malignant progression of oral squamous cell carcinoma by targeting the autophagy-related gene RB1CC1 in an m6A-IGF2BP2-dependent manner.

机构信息

Hospital of Stomatology, Guanghua School of Stomatology, Sun Yat-sen University, Guangzhou 510055, China.

Guangdong Provincial Key Laboratory of Stomatology, Guanghua School of Stomatology, Sun Yat-sen University, Guangzhou 510055, China.

出版信息

Clin Sci (Lond). 2023 Sep 13;137(17):1373-1389. doi: 10.1042/CS20230219.

Abstract

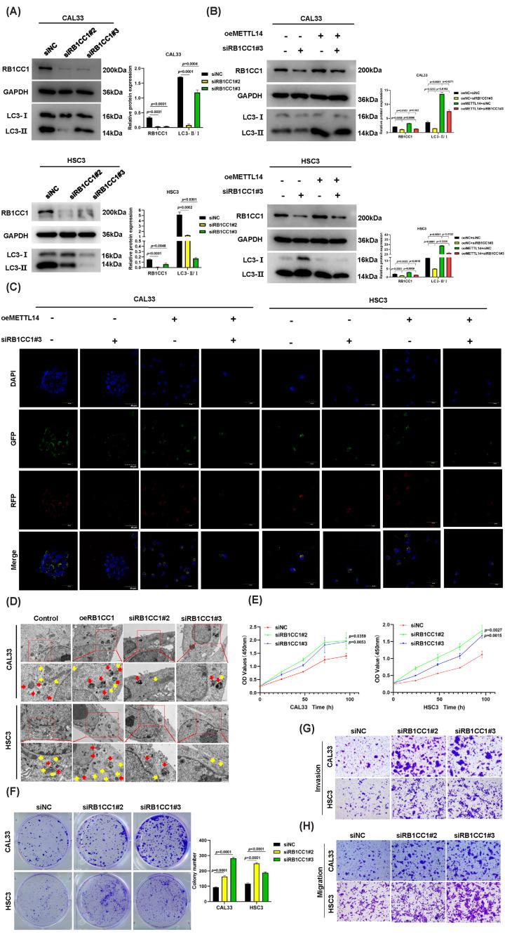
N6-methyladenosine (m6A) plays crucial roles in tumorigenesis and autophagy. However, the underlying mechanisms mediated by m6A and autophagy in the malignant progression of oral squamous cell carcinoma (OSCC) remain unclear. In the present study, we revealed that down-regulated expression of METTL14 was correlated with advanced clinicopathological characteristics and poor prognosis in OSCC. METTL14 knockdown significantly inhibited autophagy and facilitated malignant progression in vitro, and promoted tumor growth and metastasis in vivo. A cell model of rapamycin-induced autophagy was established to identify RB1CC1 as a potential target gene involved in m6A-regulated autophagy in OSCC, through RNA sequencing and methylated RNA immunoprecipitation sequencing (meRIP-seq) analysis. Mechanistically, we confirmed that METTL14 posttranscriptionally enhanced RB1CC1 expression in an m6A-IGF2BP2-dependent manner, thereby affecting autophagy and progression in OSCC, through methylated RNA immunoprecipitation qRT-PCR (meRIP-qPCR), RNA stability assays, mutagenesis assays and dual-luciferase reporter. Collectively, our findings demonstrated that METTL14 serves as an OSCC suppressor by regulating the autophagy-related gene RB1CC1 through m6A modification, which may provide a new insight for the diagnosis and therapy of OSCC.

摘要

N6-甲基腺苷(m6A)在肿瘤发生和自噬中发挥着关键作用。然而,m6A 和自噬在口腔鳞状细胞癌(OSCC)恶性进展中所介导的潜在机制仍不清楚。在本研究中,我们揭示了 METTL14 的下调表达与 OSCC 的晚期临床病理特征和不良预后相关。METTL14 敲低显著抑制自噬并促进体外恶性进展,并促进体内肿瘤生长和转移。通过 RNA 测序和 m6A 修饰 RNA 免疫沉淀测序(meRIP-seq)分析,建立了雷帕霉素诱导的自噬细胞模型,以确定 RB1CC1 是 OSCC 中 m6A 调控自噬的潜在靶基因。通过甲基化 RNA 免疫沉淀 qPCR(meRIP-qPCR)、RNA 稳定性测定、突变测定和双荧光素酶报告基因检测,我们证实 METTL14 通过 m6A-IGF2BP2 依赖性方式对 RB1CC1 的转录后增强作用,从而影响 OSCC 中的自噬和进展。总之,我们的研究结果表明,METTL14 通过 m6A 修饰调节自噬相关基因 RB1CC1,从而作为 OSCC 的抑制因子发挥作用,这可能为 OSCC 的诊断和治疗提供新的思路。

https://cdn.ncbi.nlm.nih.gov/pmc/blobs/4c14/10500204/317af21b84d8/cs-137-cs20230219-g1.jpg

文献检索

告别复杂PubMed语法,用中文像聊天一样搜索,搜遍4000万医学文献。AI智能推荐,让科研检索更轻松。

立即免费搜索

文件翻译

保留排版,准确专业,支持PDF/Word/PPT等文件格式,支持 12+语言互译。

免费翻译文档

深度研究

AI帮你快速写综述,25分钟生成高质量综述,智能提取关键信息,辅助科研写作。

立即免费体验