Suppr超能文献

利用 I 型 CRISPR 系统的成对 crRNA 靶向植物中的大片段缺失。

Targeted large fragment deletion in plants using paired crRNAs with type I CRISPR system.

机构信息

State Key Laboratory of Maize Bio-breeding, National Maize Improvement Center, Department of Plant Genetics and Breeding, China Agricultural University, Beijing, China.

Shanghai Center for Plant Stress Biology, CAS Center for Excellence in Molecular Plant Sciences, Chinese Academy of Sciences, Shanghai, China.

出版信息

Plant Biotechnol J. 2023 Nov;21(11):2196-2208. doi: 10.1111/pbi.14122. Epub 2023 Aug 29.

Abstract

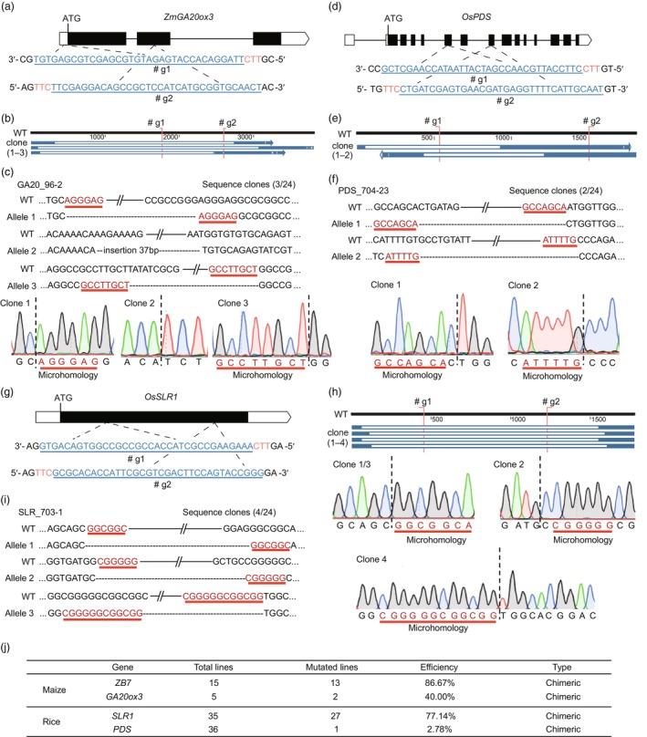
The CRISPR-Cas systems have been widely used as genome editing tools, with type II and V systems typically introducing small indels, and type I system mediating long-range deletions. However, the precision of type I systems for large fragment deletion is still remained to be optimized. Here, we developed a compact Cascade-Cas3 Dvu I-C system with Cas11c for plant genome editing. The Dvu I-C system was efficient to introduce controllable large fragment deletion up to at least 20 kb using paired crRNAs. The paired-crRNAs design also improved the controllability of deletions for the type I-E system. Dvu I-C system was sensitive to spacer length and mismatch, which was benefit for target specificity. In addition, we showed that the Dvu I-C system was efficient for generating stable transgenic lines in maize and rice with the editing efficiency up to 86.67%. Overall, Dvu I-C system we developed here is powerful for achieving controllable large fragment deletions.

摘要

CRISPR-Cas 系统已被广泛用作基因组编辑工具,其中 II 型和 V 型系统通常引入小的插入缺失,而 I 型系统介导长距离缺失。然而,I 型系统在大片段缺失的精确性仍有待优化。在这里,我们开发了一种用于植物基因组编辑的紧凑型 Cascade-Cas3 Dvu I-C 系统与 Cas11c。Dvu I-C 系统能够使用成对的 crRNA 有效地引入至少 20kb 的可控大片段缺失。成对的 crRNA 设计也提高了 I-E 系统的删除可控性。Dvu I-C 系统对间隔区长度和错配敏感,有利于提高靶向特异性。此外,我们还表明,Dvu I-C 系统在玉米和水稻中能够高效地产生稳定的转基因系,编辑效率高达 86.67%。总的来说,我们在这里开发的 Dvu I-C 系统是实现可控大片段缺失的有力工具。

https://cdn.ncbi.nlm.nih.gov/pmc/blobs/1199/11376887/d44716e97512/PBI-21-2196-g003.jpg

文献AI研究员

20分钟写一篇综述,助力文献阅读效率提升50倍。

立即体验

用中文搜PubMed

大模型驱动的PubMed中文搜索引擎

马上搜索

文档翻译

学术文献翻译模型,支持多种主流文档格式。

立即体验