• 文献检索
  • 文档翻译
  • 深度研究
  • 学术资讯
  • Suppr Zotero 插件Zotero 插件
  • 邀请有礼
  • 套餐&价格
  • 历史记录
应用&插件
Suppr Zotero 插件Zotero 插件浏览器插件Mac 客户端Windows 客户端微信小程序
定价
高级版会员购买积分包购买API积分包
服务
文献检索文档翻译深度研究API 文档MCP 服务
关于我们
关于 Suppr公司介绍联系我们用户协议隐私条款
关注我们

Suppr 超能文献

核心技术专利:CN118964589B侵权必究
粤ICP备2023148730 号-1Suppr @ 2026

文献检索

告别复杂PubMed语法,用中文像聊天一样搜索,搜遍4000万医学文献。AI智能推荐,让科研检索更轻松。

立即免费搜索

文件翻译

保留排版,准确专业,支持PDF/Word/PPT等文件格式,支持 12+语言互译。

免费翻译文档

深度研究

AI帮你快速写综述,25分钟生成高质量综述,智能提取关键信息,辅助科研写作。

立即免费体验

黄芪桂枝五物汤通过肠-外周神经轴减轻奥沙利铂诱导的周围神经病变。

Huangqi Guizhi Wuwu decoction alleviates oxaliplatin-induced peripheral neuropathy via the gut-peripheral nerve axis.

作者信息

Zhang Zhengwei, Ye Juan, Liu Xinyu, Zhao Wenjing, Zhao Bing, Gao Xuejiao, Lan Hongli, Wu Yuze, Yang Yang, Cao Peng

机构信息

Jiangsu Provincial Medical Innovation Center, Affiliated Hospital of Integrated Traditional Chinese and Western Medicine, Nanjing University of Chinese Medicine, 100#, Hongshan Road, Nanjing, 210028, China.

School of Pharmacy, Nanjing University of Chinese Medicine, Nanjing, 210023, China.

出版信息

Chin Med. 2023 Sep 7;18(1):114. doi: 10.1186/s13020-023-00826-5.

DOI:10.1186/s13020-023-00826-5
PMID:37679804
原文链接:https://pmc.ncbi.nlm.nih.gov/articles/PMC10485938/
Abstract

BACKGROUND

Oxaliplatin-induced peripheral neurotoxicity (OIPN) limits the dose of chemotherapy and seriously affects the quality of life. Huangqi Guizhi Wuwu Decoction (HGWD) is a classical Traditional Chinese Medicine (TCM) formula for the prevention of OIPN. However, its specific pharmacological mechanism of action remains unknown. Our study found that HGWD can effectively alleviate chronic OIPN and regulate intestinal flora. Therefore, we explored the mechanism of action of HGWD in alleviating chronic OIPN from the perspective of intestinal flora.

METHODS

In this study, we established an OIPN model in C57BL/6 mice treated with different concentrations of HGWD. Mechanical pain and cold pain were assessed at certain time points, and samples of mice colon, dorsal root ganglion (DRG), serum, and feces were collected. Associated inflammation levels in the colon and DRG were detected using immunohistochemical techniques; the serum lipopolysaccharide (LPS) levels and associated inflammation were assessed using the appropriate kits; and 16S rRNA sequencing was used to examine the dynamic changes in gut microorganisms. Finally, established fecal microbiota transplantation (FMT) and antibiotic (ABX) pretreatment models were used to validate flora's role in HGWD for chronic OIPN by pain scoring and related pathological analysis.

RESULTS

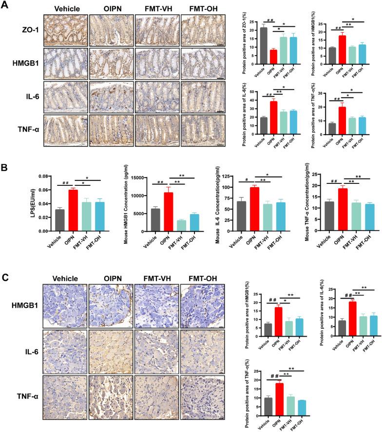
HGWD treatment significantly alleviated pain sensitivity in chronic OIPN mice. Pathological results showed that HGWD treatment improved intestinal ZO-1 expression and reduced serum LPS levels and associated inflammatory factors in the colon, serum, and DRG. The 16S rRNA results showed that HGWD restored the composition of the intestinal flora in a time-dependent manner to alleviate OIPN. FMT and ABX experiments demonstrated that HGWD can alleviate chronic OIPN by regulating intestinal flora homeostasis.

CONCLUSIONS

HGWD prevents chronic OIPN by dynamically regulating intestinal flora homeostasis, thereby ameliorating intestinal barrier damage and reducing serum LPS and relevant inflammatory factor levels in the colon, serum, and DRG.

摘要

背景

奥沙利铂诱导的周围神经毒性(OIPN)限制了化疗剂量,并严重影响生活质量。黄芪桂枝五物汤(HGWD)是预防OIPN的经典中药方剂。然而,其具体的药理作用机制尚不清楚。我们的研究发现HGWD可有效减轻慢性OIPN并调节肠道菌群。因此,我们从肠道菌群的角度探讨了HGWD减轻慢性OIPN的作用机制。

方法

在本研究中,我们在接受不同浓度HGWD治疗的C57BL/6小鼠中建立了OIPN模型。在特定时间点评估机械性疼痛和冷痛,并收集小鼠结肠、背根神经节(DRG)、血清和粪便样本。使用免疫组化技术检测结肠和DRG中的相关炎症水平;使用适当的试剂盒评估血清脂多糖(LPS)水平和相关炎症;并使用16S rRNA测序检查肠道微生物的动态变化。最后,通过疼痛评分和相关病理分析,利用建立的粪便微生物群移植(FMT)和抗生素(ABX)预处理模型来验证菌群在HGWD治疗慢性OIPN中的作用。

结果

HGWD治疗显著减轻了慢性OIPN小鼠的疼痛敏感性。病理结果显示,HGWD治疗改善了肠道紧密连接蛋白1(ZO-1)的表达,降低了结肠、血清和DRG中的血清LPS水平及相关炎症因子。16S rRNA结果显示,HGWD以时间依赖性方式恢复肠道菌群组成以减轻OIPN。FMT和ABX实验表明,HGWD可通过调节肠道菌群稳态来减轻慢性OIPN。

结论

HGWD通过动态调节肠道菌群稳态来预防慢性OIPN,从而改善肠道屏障损伤,降低结肠、血清和DRG中的血清LPS及相关炎症因子水平。

https://cdn.ncbi.nlm.nih.gov/pmc/blobs/2d12/10485938/bc6fb58c5929/13020_2023_826_Fig7_HTML.jpg
https://cdn.ncbi.nlm.nih.gov/pmc/blobs/2d12/10485938/d0916028a144/13020_2023_826_Fig1_HTML.jpg
https://cdn.ncbi.nlm.nih.gov/pmc/blobs/2d12/10485938/03ec7073227d/13020_2023_826_Fig2_HTML.jpg
https://cdn.ncbi.nlm.nih.gov/pmc/blobs/2d12/10485938/5c664c6aff9f/13020_2023_826_Fig3_HTML.jpg
https://cdn.ncbi.nlm.nih.gov/pmc/blobs/2d12/10485938/991959484999/13020_2023_826_Fig4_HTML.jpg
https://cdn.ncbi.nlm.nih.gov/pmc/blobs/2d12/10485938/45f3c698afa2/13020_2023_826_Fig5_HTML.jpg
https://cdn.ncbi.nlm.nih.gov/pmc/blobs/2d12/10485938/74eea91795b8/13020_2023_826_Fig6_HTML.jpg
https://cdn.ncbi.nlm.nih.gov/pmc/blobs/2d12/10485938/bc6fb58c5929/13020_2023_826_Fig7_HTML.jpg
https://cdn.ncbi.nlm.nih.gov/pmc/blobs/2d12/10485938/d0916028a144/13020_2023_826_Fig1_HTML.jpg
https://cdn.ncbi.nlm.nih.gov/pmc/blobs/2d12/10485938/03ec7073227d/13020_2023_826_Fig2_HTML.jpg
https://cdn.ncbi.nlm.nih.gov/pmc/blobs/2d12/10485938/5c664c6aff9f/13020_2023_826_Fig3_HTML.jpg
https://cdn.ncbi.nlm.nih.gov/pmc/blobs/2d12/10485938/991959484999/13020_2023_826_Fig4_HTML.jpg
https://cdn.ncbi.nlm.nih.gov/pmc/blobs/2d12/10485938/45f3c698afa2/13020_2023_826_Fig5_HTML.jpg
https://cdn.ncbi.nlm.nih.gov/pmc/blobs/2d12/10485938/74eea91795b8/13020_2023_826_Fig6_HTML.jpg
https://cdn.ncbi.nlm.nih.gov/pmc/blobs/2d12/10485938/bc6fb58c5929/13020_2023_826_Fig7_HTML.jpg

相似文献

1
Huangqi Guizhi Wuwu decoction alleviates oxaliplatin-induced peripheral neuropathy via the gut-peripheral nerve axis.黄芪桂枝五物汤通过肠-外周神经轴减轻奥沙利铂诱导的周围神经病变。
Chin Med. 2023 Sep 7;18(1):114. doi: 10.1186/s13020-023-00826-5.
2
Efficacy and Safety of Huangqi Guizhi Wuwu Decoction for Oxaliplatin-Induced Peripheral Neurotoxicity: A Systematic Review and Meta-Analysis.黄芪桂枝五物汤治疗奥沙利铂所致周围神经毒性的疗效和安全性的系统评价和荟萃分析。
Altern Ther Health Med. 2024 Jan;30(1):446-453.
3
Study on efficacy and safety of Huangqi Guizhi Wuwu decoction treatment for oxaliplatin induced peripheral neurotoxicity: A protocol for a randomized, controlled, double-blind, multicenter trial.黄芪桂枝五物汤治疗奥沙利铂所致周围神经毒性的有效性和安全性研究:一项随机、对照、双盲、多中心试验方案
Medicine (Baltimore). 2020 May 29;99(22):e19923. doi: 10.1097/MD.0000000000019923.
4
Integrating plasma metabolomics and gut microbiome to reveal the mechanisms of Huangqi Guizhi Wuwu Decoction intervene diabetic peripheral neuropathy.整合血浆代谢组学和肠道微生物组学揭示黄芪桂枝五物汤干预糖尿病周围神经病变的机制。
J Ethnopharmacol. 2024 Jan 30;319(Pt 3):117301. doi: 10.1016/j.jep.2023.117301. Epub 2023 Oct 9.
5
Herbal formula Huangqi Guizhi Wuwu decoction attenuates paclitaxel-related neurotoxicity via inhibition of inflammation and oxidative stress.中药方剂黄芪桂枝五物汤通过抑制炎症和氧化应激减轻紫杉醇相关神经毒性。
Chin Med. 2021 Aug 10;16(1):76. doi: 10.1186/s13020-021-00488-1.
6
Danggui Sini decoction alleviates oxaliplatin-induced peripheral neuropathy by regulating gut microbiota and potentially relieving neuroinflammation related metabolic disorder.当归四逆汤通过调节肠道微生物群并可能缓解与神经炎症相关的代谢紊乱来减轻奥沙利铂诱导的周围神经病变。
Chin Med. 2024 Apr 7;19(1):58. doi: 10.1186/s13020-024-00929-7.
7
Study on the Efficacy and Safety of the Huangqi Guizhi Wuwu Decoction in the Prevention and Treatment of Chemotherapy-Induced Peripheral Neuropathy: Meta-Analysis of 32 Randomized Controlled Trials.黄芪桂枝五物汤防治化疗所致周围神经病变的疗效与安全性研究:32项随机对照试验的Meta分析
J Pain Res. 2024 Aug 8;17:2605-2628. doi: 10.2147/JPR.S466658. eCollection 2024.
8
Huangqi-Guizhi-Wuwu decoction regulates differentiation of CD4 T cell and prevents against experimental autoimmune encephalomyelitis progression in mice.黄芪桂枝五物汤调节 CD4 T 细胞分化,防止实验性自身免疫性脑脊髓炎在小鼠中进展。
Phytomedicine. 2024 Mar;125:155239. doi: 10.1016/j.phymed.2023.155239. Epub 2023 Dec 5.
9
Huangqi Guizhi Wuwu Decoction Improves Arthritis and Pathological Damage of Heart and Lung in TNF-Tg Mice.黄芪桂枝五物汤改善TNF-Tg小鼠的关节炎及心肺病理损伤
Front Pharmacol. 2022 May 4;13:871481. doi: 10.3389/fphar.2022.871481. eCollection 2022.
10
Preventive Efficacy and Safety of Yiqi-Wenjing-Fang Granules on Oxaliplatin-Induced Peripheral Neuropathy: A Protocol for a Randomized, Double-Blind, Placebo-Controlled, Multicenter Trial.益气温经方颗粒对奥沙利铂所致周围神经病变的预防疗效及安全性:一项随机、双盲、安慰剂对照、多中心试验方案
Evid Based Complement Alternat Med. 2021 Sep 29;2021:5551568. doi: 10.1155/2021/5551568. eCollection 2021.

引用本文的文献

1
Huangqi Guizhi Wuwu Decoction inhibits ferroptosis to improve cyclophosphamide induced immunosuppression through regulation of arachidonic acid metabolism.黄芪桂枝五物汤通过调节花生四烯酸代谢抑制铁死亡以改善环磷酰胺诱导的免疫抑制。
J Mol Histol. 2025 Sep 2;56(5):289. doi: 10.1007/s10735-025-10582-5.
2
TangBi Formula for Painful Diabetic Distal Symmetric Polyneuropathy: A Multicenter, Randomized, Double-Blind, Placebo-Controlled and Parallel-Group Trial.糖痹方治疗痛性糖尿病远端对称性多发性神经病变:一项多中心、随机、双盲、安慰剂对照平行组试验
J Diabetes. 2025 Jan;17(1):e70045. doi: 10.1111/1753-0407.70045.
3
Mechanism and Application of Chinese Herb Medicine in Treatment of Peripheral Nerve Injury.

本文引用的文献

1
Gut Barrier Dysfunction and Bacterial Lipopolysaccharides in Colorectal Cancer.肠道屏障功能障碍与结直肠癌中的细菌脂多糖
J Gastrointest Surg. 2023 Jul;27(7):1466-1472. doi: 10.1007/s11605-023-05654-4. Epub 2023 Mar 27.
2
Integrated network pharmacology and serum metabolomics approach deciphers the anti-colon cancer mechanisms of Huangqi Guizhi Wuwu Decoction.整合网络药理学和血清代谢组学方法解析黄芪桂枝五物汤抗结肠癌机制
Front Pharmacol. 2022 Oct 13;13:1043252. doi: 10.3389/fphar.2022.1043252. eCollection 2022.
3
The interactions between traditional Chinese medicine and gut microbiota: Global research status and trends.
中草药治疗周围神经损伤的机制与应用
Chin J Integr Med. 2025 Mar;31(3):270-280. doi: 10.1007/s11655-024-4004-1. Epub 2024 Dec 2.
4
Exploring the potential anti-diabetic peripheral neuropathy mechanisms of Huangqi Guizhi Wuwu Decoction by network pharmacology and molecular docking.网络药理学和分子对接探讨黄芪桂枝五物汤防治糖尿病周围神经病变的潜在机制。
Metab Brain Dis. 2024 Nov 20;40(1):20. doi: 10.1007/s11011-024-01474-w.
5
Modified Gegen Qinlian Decoction modulated the gut microbiome and bile acid metabolism and restored the function of goblet cells in a mouse model of ulcerative colitis.加味葛根芩连汤通过调节肠道微生物群和胆汁酸代谢,恢复溃疡性结肠炎小鼠模型中杯状细胞的功能。
Front Immunol. 2024 Aug 6;15:1445838. doi: 10.3389/fimmu.2024.1445838. eCollection 2024.
6
Study on the Efficacy and Safety of the Huangqi Guizhi Wuwu Decoction in the Prevention and Treatment of Chemotherapy-Induced Peripheral Neuropathy: Meta-Analysis of 32 Randomized Controlled Trials.黄芪桂枝五物汤防治化疗所致周围神经病变的疗效与安全性研究:32项随机对照试验的Meta分析
J Pain Res. 2024 Aug 8;17:2605-2628. doi: 10.2147/JPR.S466658. eCollection 2024.
7
Huangqi Guizhi Wuwu Decoction Improves Inflammatory Factor Levels in Chemotherapy-induced Peripheral Neuropathy by Regulating the Arachidonic Acid Metabolic Pathway.黄芪桂枝五物汤通过调节花生四烯酸代谢通路改善化疗所致周围神经病变的炎症因子水平。
Curr Pharm Des. 2024;30(34):2701-2717. doi: 10.2174/0113816128308622240709102830.
8
Evidence mapping of traditional Chinese medicine in diabetic peripheral neuropathy treatment.糖尿病周围神经病变治疗中中医的证据图谱
Front Pharmacol. 2024 Mar 28;15:1325607. doi: 10.3389/fphar.2024.1325607. eCollection 2024.
中医药与肠道微生物群相互作用:全球研究现状与趋势。
Front Cell Infect Microbiol. 2022 Sep 12;12:1005730. doi: 10.3389/fcimb.2022.1005730. eCollection 2022.
4
Ginger polysaccharides relieve ulcerative colitis via maintaining intestinal barrier integrity and gut microbiota modulation.生姜多糖通过维持肠道屏障完整性和调节肠道微生物群来缓解溃疡性结肠炎。
Int J Biol Macromol. 2022 Oct 31;219:730-739. doi: 10.1016/j.ijbiomac.2022.08.032. Epub 2022 Aug 10.
5
Qingchang Wenzhong Decoction Prevents the Occurrence of Intestinal Tumors by Regulating Intestinal Microbiota and Gasdermin E.清肠温中汤通过调节肠道微生物群和Gasdermin E预防肠道肿瘤的发生。
Front Physiol. 2022 Jul 14;13:917323. doi: 10.3389/fphys.2022.917323. eCollection 2022.
6
Gut microbiota depletion by antibiotics ameliorates somatic neuropathic pain induced by nerve injury, chemotherapy, and diabetes in mice.抗生素引起的肠道微生物群落耗竭可改善小鼠因神经损伤、化疗和糖尿病引起的躯体神经性疼痛。
J Neuroinflammation. 2022 Jun 28;19(1):169. doi: 10.1186/s12974-022-02523-w.
7
Saponins Ameliorate Inflammation and DSS-Induced Ulcerative Colitis in Rats by Regulating the Composition and Diversity of Intestinal Flora.皂苷通过调节肠道菌群的组成和多样性来改善大鼠炎症和 DSS 诱导的结肠炎。
Front Cell Infect Microbiol. 2021 Nov 5;11:728929. doi: 10.3389/fcimb.2021.728929. eCollection 2021.
8
Intestinal microbiota shapes gut physiology and regulates enteric neurons and glia.肠道微生物群塑造肠道生理学,并调节肠神经元和神经胶质细胞。
Microbiome. 2021 Oct 26;9(1):210. doi: 10.1186/s40168-021-01165-z.
9
Targeting strategies for oxaliplatin-induced peripheral neuropathy: clinical syndrome, molecular basis, and drug development.奥沙利铂诱导的周围神经病的靶向治疗策略:临床综合征、分子基础和药物研发。
J Exp Clin Cancer Res. 2021 Oct 22;40(1):331. doi: 10.1186/s13046-021-02141-z.
10
Qingchang Wenzhong Decoction Accelerates Intestinal Mucosal Healing Through Modulation of Dysregulated Gut Microbiome, Intestinal Barrier and Immune Responses in Mice.清肠温中汤通过调节小鼠肠道微生物群失调、肠道屏障和免疫反应促进肠道黏膜愈合。
Front Pharmacol. 2021 Sep 7;12:738152. doi: 10.3389/fphar.2021.738152. eCollection 2021.