Suppr超能文献

微生物通过分泌素信号刺激肠上皮细胞释放催产素。

Microbial stimulation of oxytocin release from the intestinal epithelium via secretin signaling.

机构信息

Department of Molecular Virology and Microbiology, Baylor College of Medicine, Houston, TX, USA.

Alkek Center for Metagenomics and Microbiome Research, Baylor College of Medicine, Houston, TX, USA.

出版信息

Gut Microbes. 2023 Dec;15(2):2256043. doi: 10.1080/19490976.2023.2256043.

Abstract

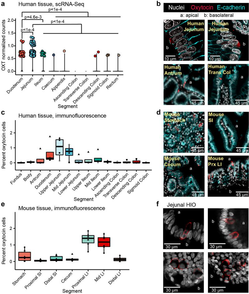
Intestinal microbes impact the health of the intestine and organs distal to the gut. is a human intestinal microbe that promotes normal gut transit, the anti-inflammatory immune system, wound healing, normal social behavior in mice, and prevents bone reabsorption. Oxytocin impacts these functions and oxytocin signaling is required for -mediated wound healing and social behavior; however, the events in the gut leading to oxytocin stimulation and beneficial effects are unknown. Here we report evolutionarily conserved oxytocin production in the intestinal epithelium through analysis of single-cell RNA-Seq datasets and imaging of human and mouse intestinal tissues. Moreover, human intestinal organoids produce oxytocin, demonstrating that the intestinal epithelium is sufficient to produce oxytocin. We find that facilitates oxytocin secretion from human intestinal tissue and human intestinal organoids. Finally, we demonstrate that stimulation of oxytocin secretion by is dependent on the gut hormone secretin, which is produced in enteroendocrine cells, while oxytocin itself is produced in enterocytes. Altogether, this work demonstrates that oxytocin is produced and secreted from enterocytes in the intestinal epithelium in response to secretin stimulated by . This work thereby identifies oxytocin as an intestinal hormone and provides mechanistic insight into avenues by which gut microbes promote host health.

摘要

肠道微生物会影响肠道和肠道远端器官的健康。是一种人类肠道微生物,它能促进肠道正常转运、抗炎免疫系统、伤口愈合、正常的小鼠社交行为,并防止骨骼再吸收。催产素会影响这些功能,而催产素信号是介导伤口愈合和社交行为所必需的;然而,导致催产素刺激和有益效果的肠道内事件尚不清楚。在这里,我们通过分析单细胞 RNA-Seq 数据集和对人类和小鼠肠道组织的成像,报告了肠道上皮细胞中进化保守的催产素产生。此外,人类肠道类器官也能产生催产素,这表明肠道上皮细胞足以产生催产素。我们发现 有助于从人类肠道组织和人类肠道类器官中分泌催产素。最后,我们证明了 刺激人类肠道组织和人类肠道类器官中催产素分泌依赖于肠道激素分泌素,而分泌素是由肠内分泌细胞产生的,而催产素本身是由肠细胞产生的。总的来说,这项工作表明,肠道上皮细胞中的肠细胞会响应 刺激的肠肽分泌催产素。这项工作因此将催产素鉴定为一种肠道激素,并为肠道微生物促进宿主健康的途径提供了机制上的见解。

https://cdn.ncbi.nlm.nih.gov/pmc/blobs/51b5/10498800/14a3a0651f16/KGMI_A_2256043_F0001_OC.jpg

文献AI研究员

20分钟写一篇综述,助力文献阅读效率提升50倍。

立即体验

用中文搜PubMed

大模型驱动的PubMed中文搜索引擎

马上搜索

文档翻译

学术文献翻译模型,支持多种主流文档格式。

立即体验