• 文献检索
  • 文档翻译
  • 深度研究
  • 学术资讯
  • Suppr Zotero 插件Zotero 插件
  • 邀请有礼
  • 套餐&价格
  • 历史记录
应用&插件
Suppr Zotero 插件Zotero 插件浏览器插件Mac 客户端Windows 客户端微信小程序
定价
高级版会员购买积分包购买API积分包
服务
文献检索文档翻译深度研究API 文档MCP 服务
关于我们
关于 Suppr公司介绍联系我们用户协议隐私条款
关注我们

Suppr 超能文献

核心技术专利:CN118964589B侵权必究
粤ICP备2023148730 号-1Suppr @ 2026

文献检索

告别复杂PubMed语法,用中文像聊天一样搜索,搜遍4000万医学文献。AI智能推荐,让科研检索更轻松。

立即免费搜索

文件翻译

保留排版,准确专业,支持PDF/Word/PPT等文件格式,支持 12+语言互译。

免费翻译文档

深度研究

AI帮你快速写综述,25分钟生成高质量综述,智能提取关键信息,辅助科研写作。

立即免费体验

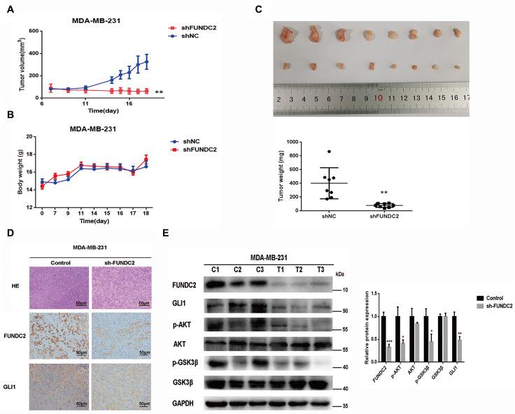
FUNDC2,一种线粒体外膜蛋白,通过 AKT/GSK3β/GLI1 通路介导三阴性乳腺癌的进展。

FUNDC2, a mitochondrial outer membrane protein, mediates triple-negative breast cancer progression via the AKT/GSK3β/GLI1 pathway.

机构信息

The First Affiliated Hospital, Cancer Research Institute, Hengyang Medical School, University of South China, Hengyang 421001, China.

The Nanhua Affiliated Hospital, Department of Spine Surgery, Hengyang Medical School, University of South China, Hengyang 421001, China.

出版信息

Acta Biochim Biophys Sin (Shanghai). 2023 Nov 25;55(11):1770-1783. doi: 10.3724/abbs.2023142.

DOI:10.3724/abbs.2023142
PMID:37700593
原文链接:https://pmc.ncbi.nlm.nih.gov/articles/PMC10679879/
Abstract

Triple-negative breast cancer (TNBC) lacks effective therapeutic targets and has a poor prognosis, easy recurrence and metastasis. It is urgent and important to explore TNBC treatment targets. Through mass spectrometry combined with qRT-PCR validation in luminal A cells and TNBC cells, high-content screening and clinical sample analysis, FUNDC2 was discovered as a novel target. The function of the outer mitochondrial membrane protein FUNDC2 in breast cancer is still unclear. In this study, we find that FUNDC2 expression in TNBC tissues is significantly higher than that in luminal subtype breast cancer tissues. silencing in TNBC cells significantly reduces cell proliferation, migration and invasion. As demonstrated using subcutaneous tumor xenografts in mice, FUNDC2 suppression significantly inhibits tumor growth. The underlying mechanism might be mediated by inactivating its downstream signal AKT/GSK3β and GLI1, a key factor of the Hedgehog signaling pathway. Therefore, FUNDC2 may promote TNBC progression and provide a therapeutic target for treating TNBC.

摘要

三阴性乳腺癌(TNBC)缺乏有效的治疗靶点,预后较差,易复发和转移。因此,迫切需要探索 TNBC 的治疗靶点。通过在腔 A 细胞和 TNBC 细胞中进行质谱联用 qRT-PCR 验证、高通量筛选和临床样本分析,发现 FUNDC2 是一种新型的靶点。线粒体膜蛋白 FUNDC2 在乳腺癌中的功能尚不清楚。在这项研究中,我们发现 TNBC 组织中 FUNDC2 的表达明显高于腔型乳腺癌组织。在 TNBC 细胞中沉默 FUNDC2 显著降低细胞增殖、迁移和侵袭。通过在小鼠中进行皮下肿瘤异种移植实验证明,抑制 FUNDC2 显著抑制肿瘤生长。其潜在机制可能是通过抑制其下游信号 AKT/GSK3β 和 Hedgehog 信号通路的关键因子 GLI1 来介导的。因此,FUNDC2 可能促进 TNBC 的进展,并为治疗 TNBC 提供治疗靶点。

https://cdn.ncbi.nlm.nih.gov/pmc/blobs/6a73/10679879/750d74638105/abbs-2023-169-t6.jpg
https://cdn.ncbi.nlm.nih.gov/pmc/blobs/6a73/10679879/2182022e3969/abbs-2023-169-t1.jpg
https://cdn.ncbi.nlm.nih.gov/pmc/blobs/6a73/10679879/e94276599b97/abbs-2023-169-t2.jpg
https://cdn.ncbi.nlm.nih.gov/pmc/blobs/6a73/10679879/5d6e780efdb4/abbs-2023-169-t3.jpg
https://cdn.ncbi.nlm.nih.gov/pmc/blobs/6a73/10679879/b328316cb1dd/abbs-2023-169-t4.jpg
https://cdn.ncbi.nlm.nih.gov/pmc/blobs/6a73/10679879/53eba148133d/abbs-2023-169-t5.jpg
https://cdn.ncbi.nlm.nih.gov/pmc/blobs/6a73/10679879/750d74638105/abbs-2023-169-t6.jpg
https://cdn.ncbi.nlm.nih.gov/pmc/blobs/6a73/10679879/2182022e3969/abbs-2023-169-t1.jpg
https://cdn.ncbi.nlm.nih.gov/pmc/blobs/6a73/10679879/e94276599b97/abbs-2023-169-t2.jpg
https://cdn.ncbi.nlm.nih.gov/pmc/blobs/6a73/10679879/5d6e780efdb4/abbs-2023-169-t3.jpg
https://cdn.ncbi.nlm.nih.gov/pmc/blobs/6a73/10679879/b328316cb1dd/abbs-2023-169-t4.jpg
https://cdn.ncbi.nlm.nih.gov/pmc/blobs/6a73/10679879/53eba148133d/abbs-2023-169-t5.jpg
https://cdn.ncbi.nlm.nih.gov/pmc/blobs/6a73/10679879/750d74638105/abbs-2023-169-t6.jpg

相似文献

1
FUNDC2, a mitochondrial outer membrane protein, mediates triple-negative breast cancer progression via the AKT/GSK3β/GLI1 pathway.FUNDC2,一种线粒体外膜蛋白,通过 AKT/GSK3β/GLI1 通路介导三阴性乳腺癌的进展。
Acta Biochim Biophys Sin (Shanghai). 2023 Nov 25;55(11):1770-1783. doi: 10.3724/abbs.2023142.
2
Curcumin inhibits the invasion and metastasis of triple negative breast cancer via Hedgehog/Gli1 signaling pathway.姜黄素通过 Hedgehog/Gli1 信号通路抑制三阴性乳腺癌的侵袭和转移。
J Ethnopharmacol. 2022 Jan 30;283:114689. doi: 10.1016/j.jep.2021.114689. Epub 2021 Sep 28.
3
Hedgehog signalling pathway orchestrates angiogenesis in triple-negative breast cancers.刺猬信号通路调控三阴性乳腺癌中的血管生成。
Br J Cancer. 2017 May 23;116(11):1425-1435. doi: 10.1038/bjc.2017.116. Epub 2017 Apr 25.
4
Calycosin inhibits triple-negative breast cancer progression through down-regulation of the novel estrogen receptor-α splice variant ER-α30-mediated PI3K/AKT signaling pathway.毛蕊异黄酮通过下调新型雌激素受体-α剪接变体 ER-α30 介导的 PI3K/AKT 信号通路抑制三阴性乳腺癌的进展。
Phytomedicine. 2023 Sep;118:154924. doi: 10.1016/j.phymed.2023.154924. Epub 2023 Jun 14.
5
Anti-cell growth and anti-cancer stem cell activities of the non-canonical hedgehog inhibitor GANT61 in triple-negative breast cancer cells.非经典刺猬信号通路抑制剂GANT61在三阴性乳腺癌细胞中的抗细胞生长及抗癌干细胞活性
Breast Cancer. 2017 Sep;24(5):683-693. doi: 10.1007/s12282-017-0757-0. Epub 2017 Jan 31.
6
Metadherin inhibits chemosensitivity of triple-negative breast cancer to paclitaxel via activation of AKT/GSK-3β signaling pathway.黏附素通过激活AKT/GSK-3β信号通路抑制三阴性乳腺癌对紫杉醇的化疗敏感性。
Chem Biol Drug Des. 2024 Jan;103(1):e14416. doi: 10.1111/cbdd.14416. Epub 2023 Dec 13.
7
Circ-GLI1 promotes metastasis in melanoma through interacting with p70S6K2 to activate Hedgehog/GLI1 and Wnt/β-catenin pathways and upregulate Cyr61.环状 RNA-GLI1 通过与 p70S6K2 相互作用激活 Hedgehog/GLI1 和 Wnt/β-catenin 通路,上调 Cyr61,促进黑色素瘤转移。
Cell Death Dis. 2020 Jul 30;11(7):596. doi: 10.1038/s41419-020-02799-x.
8
LncRNA DANCR upregulates PI3K/AKT signaling through activating serine phosphorylation of RXRA.长链非编码 RNA DANCR 通过激活 RXRA 的丝氨酸磷酸化来上调 PI3K/AKT 信号通路。
Cell Death Dis. 2018 Dec 5;9(12):1167. doi: 10.1038/s41419-018-1220-7.
9
Type X collagen knockdown inactivate ITGB1/PI3K/AKT to suppress chronic unpredictable mild stress-stimulated triple-negative breast cancer progression.X 型胶原敲低可使 ITGB1/PI3K/AKT 失活,从而抑制慢性不可预测轻度应激刺激的三阴性乳腺癌进展。
Int J Biol Macromol. 2024 Jul;273(Pt 1):133074. doi: 10.1016/j.ijbiomac.2024.133074. Epub 2024 Jun 10.
10
Concomitant activation of GLI1 and Notch1 contributes to racial disparity of human triple negative breast cancer progression.同时激活 GLI1 和 Notch1 导致人类三阴性乳腺癌进展的种族差异。
Elife. 2021 Dec 10;10:e70729. doi: 10.7554/eLife.70729.

引用本文的文献

1
Expression and immunological role of FUNDC2 in pan-cancer.FUNDC2在泛癌中的表达及免疫作用
PLoS One. 2025 Apr 28;20(4):e0319343. doi: 10.1371/journal.pone.0319343. eCollection 2025.
2
Hedgehog and PI3K/Akt/mTOR Signaling Pathways Involvement in Leukemic Malignancies: Crosstalk and Role in Cell Death.刺猬信号通路和PI3K/Akt/mTOR信号通路在白血病恶性肿瘤中的作用:相互作用及在细胞死亡中的作用
Cells. 2025 Feb 13;14(4):269. doi: 10.3390/cells14040269.
3
Hedgehog pathway and cancer: A new area (Review).刺猬通路与癌症:一个新领域(综述)。

本文引用的文献

1
High phosphorylated cyclin-dependent kinase 2 expression indicates poor prognosis of luminal androgen receptor triple-negative breast cancer.高磷酸化细胞周期蛋白依赖性激酶2表达提示腔面雄激素受体三阴性乳腺癌预后不良。
Acta Biochim Biophys Sin (Shanghai). 2022 Jul 25;54(7):1034-1038. doi: 10.3724/abbs.2022083.
2
Up-regulation of CPNE1 Appears to Enhance Cancer Progression in HER2-positive and Luminal A Breast Cancer Cells.CPNE1 的上调似乎增强了 HER2 阳性和 Luminal A 型乳腺癌细胞的癌症进展。
Anticancer Res. 2022 Jul;42(7):3445-3452. doi: 10.21873/anticanres.15831.
3
FUNDC2 promotes liver tumorigenesis by inhibiting MFN1-mediated mitochondrial fusion.
Oncol Rep. 2024 Sep;52(3). doi: 10.3892/or.2024.8775. Epub 2024 Jul 12.
FUNDC2 通过抑制 MFN1 介导的线粒体融合促进肝肿瘤发生。
Nat Commun. 2022 Jun 17;13(1):3486. doi: 10.1038/s41467-022-31187-6.
4
iTRAQ-Based Proteomic Analysis Reveals Potential Serum Biomarkers for Pediatric Non-Hodgkin's Lymphoma.基于iTRAQ的蛋白质组学分析揭示小儿非霍奇金淋巴瘤潜在血清生物标志物
Front Oncol. 2022 Mar 17;12:848286. doi: 10.3389/fonc.2022.848286. eCollection 2022.
5
miR-1205/DNAJB1 reverses docetaxel chemoresistance in human triple negative breast carcinoma cells via regulation of mutp53/TAp63 signaling.miR-1205/DNAJB1 通过调节 mutp53/TAp63 信号逆转人三阴性乳腺癌细胞对多西他赛的化疗耐药性。
Acta Biochim Biophys Sin (Shanghai). 2022 Jan 25;54(1):37-46. doi: 10.3724/abbs.2021006.
6
The Hedgehog-GLI Pathway Regulates MEK5-ERK5 Expression and Activation in Melanoma Cells.刺猬蛋白-GLI 通路调控黑素瘤细胞中 MEK5-ERK5 的表达和激活。
Int J Mol Sci. 2021 Oct 19;22(20):11259. doi: 10.3390/ijms222011259.
7
Hedgehog/GLI1 signaling pathway regulates the resistance to cisplatin in human osteosarcoma.刺猬索尼克/GLI1信号通路调节人骨肉瘤对顺铂的耐药性。
J Cancer. 2021 Sep 21;12(22):6676-6684. doi: 10.7150/jca.61591. eCollection 2021.
8
Advances in Therapeutic Approaches for Triple-Negative Breast Cancer.三阴性乳腺癌治疗方法的进展。
Clin Breast Cancer. 2021 Oct;21(5):383-390. doi: 10.1016/j.clbc.2020.12.011. Epub 2020 Dec 29.
9
Overview of recent advances in metastatic triple negative breast cancer.转移性三阴性乳腺癌的近期进展概述
World J Clin Oncol. 2021 Mar 24;12(3):164-182. doi: 10.5306/wjco.v12.i3.164.
10
Global Cancer Statistics 2020: GLOBOCAN Estimates of Incidence and Mortality Worldwide for 36 Cancers in 185 Countries.《全球癌症统计数据 2020:全球 185 个国家和地区 36 种癌症的发病率和死亡率估计》。
CA Cancer J Clin. 2021 May;71(3):209-249. doi: 10.3322/caac.21660. Epub 2021 Feb 4.