Suppr超能文献

产衣康酸的中性粒细胞可调节创伤后局部和全身炎症。

Itaconate-producing neutrophils regulate local and systemic inflammation following trauma.

机构信息

Department of Surgery.

Children's Research Institute and Department of Pediatrics.

出版信息

JCI Insight. 2023 Oct 23;8(20):e169208. doi: 10.1172/jci.insight.169208.

Abstract

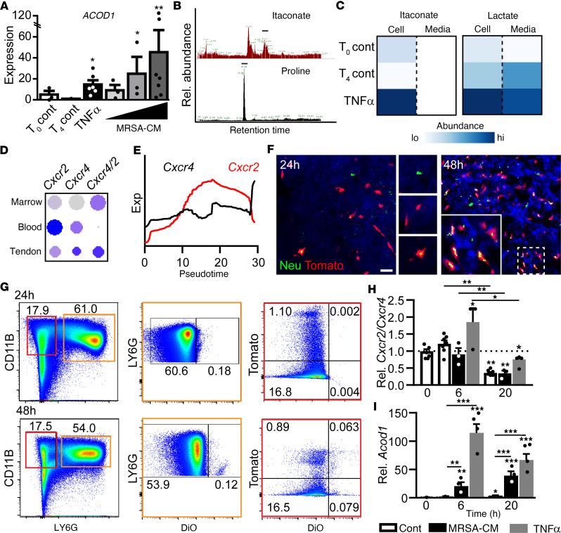
Modulation of the immune response to initiate and halt the inflammatory process occurs both at the site of injury as well as systemically. Due to the evolving role of cellular metabolism in regulating cell fate and function, tendon injuries that undergo normal and aberrant repair were evaluated by metabolic profiling to determine its impact on healing outcomes. Metabolomics revealed an increasing abundance of the immunomodulatory metabolite itaconate within the injury site. Subsequent single-cell RNA-Seq and molecular and metabolomic validation identified a highly mature neutrophil subtype, not macrophages, as the primary producers of itaconate following trauma. These mature itaconate-producing neutrophils were highly inflammatory, producing cytokines that promote local injury fibrosis before cycling back to the bone marrow. In the bone marrow, itaconate was shown to alter hematopoiesis, skewing progenitor cells down myeloid lineages, thereby regulating systemic inflammation. Therapeutically, exogenous itaconate was found to reduce injury-site inflammation, promoting tenogenic differentiation and impairing aberrant vascularization with disease-ameliorating effects. These results present an intriguing role for cycling neutrophils as a sensor of inflammation induced by injury - potentially regulating immune cell production in the bone marrow through delivery of endogenously produced itaconate - and demonstrate a therapeutic potential for exogenous itaconate following tendon injury.

摘要

免疫反应的调节既发生在损伤部位,也发生在全身。由于细胞代谢在调节细胞命运和功能方面的作用不断发展,因此通过代谢组学评估经历正常和异常修复的肌腱损伤,以确定其对愈合结果的影响。代谢组学揭示了损伤部位中免疫调节代谢物衣康酸的含量不断增加。随后的单细胞 RNA-Seq 和分子及代谢组学验证确定了一种高度成熟的中性粒细胞亚型,而不是巨噬细胞,是创伤后衣康酸的主要产生者。这些成熟的衣康酸产生的中性粒细胞具有高度的炎症性,产生细胞因子,促进局部损伤纤维化,然后循环回到骨髓。在骨髓中,衣康酸被证明可以改变造血,使祖细胞向髓系分化,从而调节全身炎症。在治疗上,外源性衣康酸被发现可以减少损伤部位的炎症,促进腱细胞分化,并通过内源性产生的衣康酸来损害异常血管化,从而具有改善疾病的效果。这些结果表明,循环中性粒细胞作为损伤诱导炎症的传感器具有有趣的作用-可能通过传递内源性产生的衣康酸来调节骨髓中免疫细胞的产生-并证明了外源性衣康酸在肌腱损伤后的治疗潜力。

https://cdn.ncbi.nlm.nih.gov/pmc/blobs/82b5/10619500/47a2495e914e/jciinsight-8-169208-g109.jpg

文献检索

告别复杂PubMed语法,用中文像聊天一样搜索,搜遍4000万医学文献。AI智能推荐,让科研检索更轻松。

立即免费搜索

文件翻译

保留排版,准确专业,支持PDF/Word/PPT等文件格式,支持 12+语言互译。

免费翻译文档

深度研究

AI帮你快速写综述,25分钟生成高质量综述,智能提取关键信息,辅助科研写作。

立即免费体验