• 文献检索
  • 文档翻译
  • 深度研究
  • 学术资讯
  • Suppr Zotero 插件Zotero 插件
  • 邀请有礼
  • 套餐&价格
  • 历史记录
应用&插件
Suppr Zotero 插件Zotero 插件浏览器插件Mac 客户端Windows 客户端微信小程序
定价
高级版会员购买积分包购买API积分包
服务
文献检索文档翻译深度研究API 文档MCP 服务
关于我们
关于 Suppr公司介绍联系我们用户协议隐私条款
关注我们

Suppr 超能文献

核心技术专利:CN118964589B侵权必究
粤ICP备2023148730 号-1Suppr @ 2026

文献检索

告别复杂PubMed语法,用中文像聊天一样搜索,搜遍4000万医学文献。AI智能推荐,让科研检索更轻松。

立即免费搜索

文件翻译

保留排版,准确专业,支持PDF/Word/PPT等文件格式,支持 12+语言互译。

免费翻译文档

深度研究

AI帮你快速写综述,25分钟生成高质量综述,智能提取关键信息,辅助科研写作。

立即免费体验

分析胰腺癌衍生外泌体处理后的胰岛细胞中差异表达的 microRNA 特征。

Analysis of MicroRNA Signature Differentially Expressed in Pancreatic Islet Cells Treated with Pancreatic Cancer-Derived Exosomes.

机构信息

Department of Laboratory Medicine and Genetics, Samsung Medical Center, Sungkyunkwan University School of Medicine, Seoul 06351, Republic of Korea.

Samsung Biomedical Research Institute, Samsung Medical Center, Seoul 06351, Republic of Korea.

出版信息

Int J Mol Sci. 2023 Sep 19;24(18):14301. doi: 10.3390/ijms241814301.

DOI:10.3390/ijms241814301
PMID:37762604
原文链接:https://pmc.ncbi.nlm.nih.gov/articles/PMC10532014/
Abstract

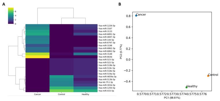
Since the majority of patients with pancreatic cancer (PC) develop insulin resistance and/or diabetes mellitus (DM) prior to PC diagnosis, PC-induced diabetes mellitus (PC-DM) has been a focus for a potential platform for PC detection. In previous studies, the PC-derived exosomes were shown to contain the mediators of PC-DM. In the present study, the response of normal pancreatic islet cells to the PC-derived exosomes was investigated to determine the potential biomarkers for PC-DM, and consequently, for PC. Specifically, changes in microRNA (miRNA) expression were evaluated. The miRNA specimens were prepared from the untreated islet cells as well as the islet cells treated with the PC-derived exosomes (from 50 patients) and the healthy-derived exosomes (from 50 individuals). The specimens were subjected to next-generation sequencing and bioinformatic analysis to determine the differentially expressed miRNAs (DEmiRNAs) only in the specimens treated with the PC-derived exosomes. Consequently, 24 candidate miRNA markers, including IRS1-modulating miRNAs such as hsa-miR-144-5p, hsa-miR-3148, and hsa-miR-3133, were proposed. The proposed miRNAs showed relevance to DM and/or insulin resistance in a literature review and pathway analysis, indicating a potential association with PC-DM. Due to the novel approach used in this study, additional evidence from future studies could corroborate the value of the miRNA markers discovered.

摘要

由于大多数胰腺癌 (PC) 患者在 PC 诊断前就已经出现胰岛素抵抗和/或糖尿病 (DM),因此 PC 诱导的糖尿病 (PC-DM) 一直是 PC 检测的潜在平台焦点。在之前的研究中,已经表明 PC 来源的外泌体包含 PC-DM 的介质。在本研究中,研究了正常胰岛细胞对 PC 来源的外泌体的反应,以确定用于 PC-DM 继而用于 PC 的潜在生物标志物。具体而言,评估了微小 RNA (miRNA) 表达的变化。从未处理的胰岛细胞以及用 PC 来源的外泌体(来自 50 名患者)和健康来源的外泌体(来自 50 个人)处理的胰岛细胞制备 miRNA 标本。对标本进行下一代测序和生物信息学分析,以确定仅在用 PC 来源的外泌体处理的标本中差异表达的 miRNA (DEmiRNA)。因此,提出了包括 IRS1 调节 miRNA 在内的 24 个候选 miRNA 标志物,如 hsa-miR-144-5p、hsa-miR-3148 和 hsa-miR-3133。通过文献回顾和途径分析,提出的 miRNA 与 DM 和/或胰岛素抵抗相关,表明其与 PC-DM 有潜在关联。由于本研究采用了新方法,未来研究的更多证据可能证实所发现的 miRNA 标志物的价值。

https://cdn.ncbi.nlm.nih.gov/pmc/blobs/f35a/10532014/c617f9a35899/ijms-24-14301-g008.jpg
https://cdn.ncbi.nlm.nih.gov/pmc/blobs/f35a/10532014/35bbead756ea/ijms-24-14301-g001.jpg
https://cdn.ncbi.nlm.nih.gov/pmc/blobs/f35a/10532014/e97a7069113c/ijms-24-14301-g002.jpg
https://cdn.ncbi.nlm.nih.gov/pmc/blobs/f35a/10532014/b0f2e78582c6/ijms-24-14301-g003.jpg
https://cdn.ncbi.nlm.nih.gov/pmc/blobs/f35a/10532014/3c8d68a716f6/ijms-24-14301-g004.jpg
https://cdn.ncbi.nlm.nih.gov/pmc/blobs/f35a/10532014/60d8af323e24/ijms-24-14301-g005.jpg
https://cdn.ncbi.nlm.nih.gov/pmc/blobs/f35a/10532014/e840a5789323/ijms-24-14301-g006.jpg
https://cdn.ncbi.nlm.nih.gov/pmc/blobs/f35a/10532014/f30358b700f3/ijms-24-14301-g007.jpg
https://cdn.ncbi.nlm.nih.gov/pmc/blobs/f35a/10532014/c617f9a35899/ijms-24-14301-g008.jpg
https://cdn.ncbi.nlm.nih.gov/pmc/blobs/f35a/10532014/35bbead756ea/ijms-24-14301-g001.jpg
https://cdn.ncbi.nlm.nih.gov/pmc/blobs/f35a/10532014/e97a7069113c/ijms-24-14301-g002.jpg
https://cdn.ncbi.nlm.nih.gov/pmc/blobs/f35a/10532014/b0f2e78582c6/ijms-24-14301-g003.jpg
https://cdn.ncbi.nlm.nih.gov/pmc/blobs/f35a/10532014/3c8d68a716f6/ijms-24-14301-g004.jpg
https://cdn.ncbi.nlm.nih.gov/pmc/blobs/f35a/10532014/60d8af323e24/ijms-24-14301-g005.jpg
https://cdn.ncbi.nlm.nih.gov/pmc/blobs/f35a/10532014/e840a5789323/ijms-24-14301-g006.jpg
https://cdn.ncbi.nlm.nih.gov/pmc/blobs/f35a/10532014/f30358b700f3/ijms-24-14301-g007.jpg
https://cdn.ncbi.nlm.nih.gov/pmc/blobs/f35a/10532014/c617f9a35899/ijms-24-14301-g008.jpg

相似文献

1
Analysis of MicroRNA Signature Differentially Expressed in Pancreatic Islet Cells Treated with Pancreatic Cancer-Derived Exosomes.分析胰腺癌衍生外泌体处理后的胰岛细胞中差异表达的 microRNA 特征。
Int J Mol Sci. 2023 Sep 19;24(18):14301. doi: 10.3390/ijms241814301.
2
Role of exosomal microRNA-125b-5p in conferring the metastatic phenotype among pancreatic cancer cells with different potential of metastasis.外泌体 microRNA-125b-5p 在赋予具有不同转移潜能的胰腺癌细胞转移表型中的作用。
Life Sci. 2020 Aug 15;255:117857. doi: 10.1016/j.lfs.2020.117857. Epub 2020 May 27.
3
Differential expression and release of exosomal miRNAs by human islets under inflammatory and hypoxic stress.在炎症和缺氧应激下,人胰岛中细胞外体 miRNAs 的差异表达和释放。
Diabetologia. 2019 Oct;62(10):1901-1914. doi: 10.1007/s00125-019-4950-x. Epub 2019 Aug 1.
4
Injury factors alter miRNAs profiles of exosomes derived from islets and circulation.损伤因素改变了源自胰岛和循环系统的外泌体的微小RNA谱。
Aging (Albany NY). 2018 Dec 14;10(12):3986-3999. doi: 10.18632/aging.101689.
5
Plasma Exosome-Enriched Extracellular Vesicles From Lactating Mothers With Type 1 Diabetes Contain Aberrant Levels of miRNAs During the Postpartum Period.1 型糖尿病哺乳期母亲的富含血浆外泌体的细胞外囊泡在产后期间含有异常水平的 miRNAs。
Front Immunol. 2021 Oct 8;12:744509. doi: 10.3389/fimmu.2021.744509. eCollection 2021.
6
Expression profile of serum-related exosomal miRNAs from parathyroid tumor.甲状旁腺肿瘤来源血清相关外泌体 miRNA 的表达谱
Endocrine. 2021 Apr;72(1):239-248. doi: 10.1007/s12020-020-02535-7. Epub 2020 Nov 8.
7
Plasma-Derived Exosomal hsa-miR-4488 and hsa-miR-1228-5p: Novel Biomarkers for Dermatomyositis-Associated Interstitial Lung Disease with Anti-Melanoma Differentiation-Associated Protein 5 Antibody-Positive Subset.血浆衍生的外泌体 hsa-miR-4488 和 hsa-miR-1228-5p:抗黑色素瘤分化相关蛋白 5 抗体阳性亚组皮肌炎相关间质性肺病的新型生物标志物。
Biomed Res Int. 2021 Jul 28;2021:6676107. doi: 10.1155/2021/6676107. eCollection 2021.
8
Pancreatic stellate cells promote pancreatic β-cell death through exosomal microRNA transfer in hypoxia.在缺氧条件下,胰腺星状细胞通过外泌体 microRNA 转移促进胰腺β细胞死亡。
Mol Cell Endocrinol. 2023 Jul 15;572:111947. doi: 10.1016/j.mce.2023.111947. Epub 2023 May 5.
9
Identification of a six-miRNA panel in serum benefiting pancreatic cancer diagnosis.鉴定血清中六miRNA 标志物panel 有益于胰腺癌诊断。
Cancer Med. 2019 Jun;8(6):2810-2822. doi: 10.1002/cam4.2145. Epub 2019 Apr 21.
10
Plasma miRNAs in diagnosis and prognosis of pancreatic cancer: A miRNA expression analysis.血浆 miRNAs 在胰腺癌的诊断和预后中的作用:一项 miRNA 表达分析。
Gene. 2018 Oct 5;673:181-193. doi: 10.1016/j.gene.2018.06.037. Epub 2018 Jun 18.

引用本文的文献

1
Decoding the pancreatic cancer microenvironment: The multifaceted regulation of microRNAs.解析胰腺癌微环境:微小RNA的多方面调控
Clin Transl Med. 2025 Jul;15(7):e70354. doi: 10.1002/ctm2.70354.
2
Exosomal microRNA as a key regulator of PI3K/AKT pathways in human tumors.外泌体 microRNA 作为人类肿瘤中 PI3K/AKT 通路的关键调节因子。
Med Oncol. 2024 Oct 14;41(11):265. doi: 10.1007/s12032-024-02529-9.
3
A Current Synopsis of the Emerging Role of Extracellular Vesicles and Micro-RNAs in Pancreatic Cancer: A Forward-Looking Plan for Diagnosis and Treatment.

本文引用的文献

1
Role of Pancreatic Tumour-Derived Exosomes and Their Cargo in Pancreatic Cancer-Related Diabetes.胰腺肿瘤衍生外泌体及其 cargo 在胰腺癌相关糖尿病中的作用。
Int J Mol Sci. 2023 Jun 15;24(12):10203. doi: 10.3390/ijms241210203.
2
Bridging biological cfDNA features and machine learning approaches.衔接生物游离DNA特征与机器学习方法。
Trends Genet. 2023 Apr;39(4):285-307. doi: 10.1016/j.tig.2023.01.004. Epub 2023 Feb 13.
3
Advanced technologies for molecular diagnosis of cancer: State of pre-clinical tumor-derived exosome liquid biopsies.
外泌体和 microRNAs 在胰腺癌中作用的最新概述:诊断和治疗的前瞻性计划。
Int J Mol Sci. 2024 Mar 17;25(6):3406. doi: 10.3390/ijms25063406.
癌症分子诊断的先进技术:临床前肿瘤来源外泌体液体活检的现状
Mater Today Bio. 2022 Dec 29;18:100538. doi: 10.1016/j.mtbio.2022.100538. eCollection 2023 Feb.
4
The Relationship between Diabetes Mellitus and Pancreatic Cancer-Diabetes Mellitus as a Red Flag for Pancreatic Cancer.糖尿病与胰腺癌的关系——糖尿病作为胰腺癌的警示信号
Cancer Epidemiol Biomarkers Prev. 2023 Mar 6;32(3):298-305. doi: 10.1158/1055-9965.EPI-22-0951.
5
Exosome biogenesis: machinery, regulation, and therapeutic implications in cancer.外泌体的生物发生:在癌症中的机制、调控和治疗意义。
Mol Cancer. 2022 Nov 1;21(1):207. doi: 10.1186/s12943-022-01671-0.
6
Exosomes and their roles in the chemoresistance of pancreatic cancer.外泌体及其在胰腺癌化疗耐药中的作用。
Cancer Med. 2022 Dec;11(24):4979-4988. doi: 10.1002/cam4.4830. Epub 2022 May 19.
7
Pancreatic Cancer: Pathogenesis, Screening, Diagnosis, and Treatment.胰腺癌:发病机制、筛查、诊断和治疗。
Gastroenterology. 2022 Aug;163(2):386-402.e1. doi: 10.1053/j.gastro.2022.03.056. Epub 2022 Apr 7.
8
Current Status of Serum Insulin and C-Peptide Measurement in Clinical Laboratories: Experience from 94 Laboratories in China.临床实验室中血清胰岛素和 C-肽测定的现状:来自中国 94 家实验室的经验。
Ann Lab Med. 2022 Jul 1;42(4):428-437. doi: 10.3343/alm.2022.42.4.428.
9
Exosomes: the key of sophisticated cell-cell communication and targeted metastasis in pancreatic cancer.外泌体:胰腺癌中精细的细胞间通讯和靶向转移的关键。
Cell Commun Signal. 2022 Jan 15;20(1):9. doi: 10.1186/s12964-021-00808-w.
10
chi-miR-487b-3p Inhibits Goat Myoblast Proliferation and Differentiation by Targeting IRS1 through the IRS1/PI3K/Akt Signaling Pathway.chi-miR-487b-3p 通过靶向 IRS1/PI3K/Akt 信号通路抑制山羊肌细胞增殖和分化。
Int J Mol Sci. 2021 Dec 23;23(1):115. doi: 10.3390/ijms23010115.