• 文献检索
  • 文档翻译
  • 深度研究
  • 学术资讯
  • Suppr Zotero 插件Zotero 插件
  • 邀请有礼
  • 套餐&价格
  • 历史记录
应用&插件
Suppr Zotero 插件Zotero 插件浏览器插件Mac 客户端Windows 客户端微信小程序
定价
高级版会员购买积分包购买API积分包
服务
文献检索文档翻译深度研究API 文档MCP 服务
关于我们
关于 Suppr公司介绍联系我们用户协议隐私条款
关注我们

Suppr 超能文献

核心技术专利:CN118964589B侵权必究
粤ICP备2023148730 号-1Suppr @ 2026

文献检索

告别复杂PubMed语法,用中文像聊天一样搜索,搜遍4000万医学文献。AI智能推荐,让科研检索更轻松。

立即免费搜索

文件翻译

保留排版,准确专业,支持PDF/Word/PPT等文件格式,支持 12+语言互译。

免费翻译文档

深度研究

AI帮你快速写综述,25分钟生成高质量综述,智能提取关键信息,辅助科研写作。

立即免费体验

转录组学和生理学分析揭示了与×中干旱胁迫反应相关的基因。

Transcriptomic and Physiological Analysis Reveals Genes Associated with Drought Stress Responses in × .

作者信息

Kim Tae-Lim, Lim Hyemin, Denison Michael Immanuel Jesse, Oh Changyoung

机构信息

Department of Forest Bioresources, National Institute of Forest Science, Suwon 16631, Republic of Korea.

3BIGS Company Limited, Hwaseong 18469, Republic of Korea.

出版信息

Plants (Basel). 2023 Sep 12;12(18):3238. doi: 10.3390/plants12183238.

DOI:10.3390/plants12183238
PMID:37765403
原文链接:https://pmc.ncbi.nlm.nih.gov/articles/PMC10535988/
Abstract

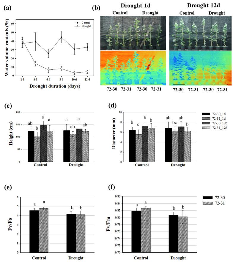
Drought stress affects plant productivity by altering plant responses at the morphological, physiological, and molecular levels. In this study, we identified physiological and genetic responses in × hybrid clones 72-30 and 72-31 after 12 days of exposure to drought treatment. After 12 days of drought treatment, glucose, fructose, and sucrose levels were significantly increased in clone 72-30 under drought stress. The Fv/Fo and Fv/Fm values in both clones also decreased under drought stress. The changes in proline, malondialdehyde, and HO levels were significant and more pronounced in clone 72-30 than in clone 72-31. The activities of antioxidant-related enzymes, such as catalase and ascorbate peroxidase, were significantly higher in the 72-31 clone. To identify drought-related genes, we conducted a transcriptomic analysis in × leaves exposed to drought stress. We found 883 up-regulated and 305 down-regulated genes in the 72-30 clone and 279 and 303 in the 72-31 clone, respectively. These differentially expressed genes were mainly in synthetic pathways related to proline, abscisic acid, and antioxidants. Overall, clone 72-31 showed better drought tolerance than clone 72-30 under drought stress, and genetic changes also showed different patterns.

摘要

干旱胁迫通过改变植物在形态、生理和分子水平上的反应来影响植物生产力。在本研究中,我们确定了杂交克隆72 - 30和72 - 31在干旱处理12天后的生理和遗传反应。干旱处理12天后,在干旱胁迫下克隆72 - 30中的葡萄糖、果糖和蔗糖水平显著增加。在干旱胁迫下,两个克隆中的Fv/Fo和Fv/Fm值也都下降。脯氨酸、丙二醛和过氧化氢水平的变化显著,且在克隆72 - 30中比在克隆72 - 31中更明显。抗氧化相关酶如过氧化氢酶和抗坏血酸过氧化物酶的活性在72 - 31克隆中显著更高。为了鉴定与干旱相关的基因,我们对遭受干旱胁迫的叶片进行了转录组分析。我们分别在72 - 30克隆中发现了883个上调基因和305个下调基因,在72 - 31克隆中发现了279个和303个。这些差异表达基因主要参与脯氨酸、脱落酸和抗氧化剂的合成途径。总体而言,在干旱胁迫下,克隆72 - 31比克隆72 - 30表现出更好的耐旱性,并且遗传变化也呈现出不同的模式。

https://cdn.ncbi.nlm.nih.gov/pmc/blobs/a727/10535988/752b274ed54d/plants-12-03238-g009.jpg
https://cdn.ncbi.nlm.nih.gov/pmc/blobs/a727/10535988/85717ea030df/plants-12-03238-g001.jpg
https://cdn.ncbi.nlm.nih.gov/pmc/blobs/a727/10535988/ca9fbf1f6c98/plants-12-03238-g002.jpg
https://cdn.ncbi.nlm.nih.gov/pmc/blobs/a727/10535988/93e829117e44/plants-12-03238-g003.jpg
https://cdn.ncbi.nlm.nih.gov/pmc/blobs/a727/10535988/96cdb54d01ab/plants-12-03238-g004.jpg
https://cdn.ncbi.nlm.nih.gov/pmc/blobs/a727/10535988/f59cad3ce8fd/plants-12-03238-g005.jpg
https://cdn.ncbi.nlm.nih.gov/pmc/blobs/a727/10535988/29d74608e11a/plants-12-03238-g006.jpg
https://cdn.ncbi.nlm.nih.gov/pmc/blobs/a727/10535988/91a33922ab5d/plants-12-03238-g007.jpg
https://cdn.ncbi.nlm.nih.gov/pmc/blobs/a727/10535988/9ec1fa9055d2/plants-12-03238-g008.jpg
https://cdn.ncbi.nlm.nih.gov/pmc/blobs/a727/10535988/752b274ed54d/plants-12-03238-g009.jpg
https://cdn.ncbi.nlm.nih.gov/pmc/blobs/a727/10535988/85717ea030df/plants-12-03238-g001.jpg
https://cdn.ncbi.nlm.nih.gov/pmc/blobs/a727/10535988/ca9fbf1f6c98/plants-12-03238-g002.jpg
https://cdn.ncbi.nlm.nih.gov/pmc/blobs/a727/10535988/93e829117e44/plants-12-03238-g003.jpg
https://cdn.ncbi.nlm.nih.gov/pmc/blobs/a727/10535988/96cdb54d01ab/plants-12-03238-g004.jpg
https://cdn.ncbi.nlm.nih.gov/pmc/blobs/a727/10535988/f59cad3ce8fd/plants-12-03238-g005.jpg
https://cdn.ncbi.nlm.nih.gov/pmc/blobs/a727/10535988/29d74608e11a/plants-12-03238-g006.jpg
https://cdn.ncbi.nlm.nih.gov/pmc/blobs/a727/10535988/91a33922ab5d/plants-12-03238-g007.jpg
https://cdn.ncbi.nlm.nih.gov/pmc/blobs/a727/10535988/9ec1fa9055d2/plants-12-03238-g008.jpg
https://cdn.ncbi.nlm.nih.gov/pmc/blobs/a727/10535988/752b274ed54d/plants-12-03238-g009.jpg

相似文献

1
Transcriptomic and Physiological Analysis Reveals Genes Associated with Drought Stress Responses in × .转录组学和生理学分析揭示了与×中干旱胁迫反应相关的基因。
Plants (Basel). 2023 Sep 12;12(18):3238. doi: 10.3390/plants12183238.
2
Genome-Wide Identification of the ERF Transcription Factor Family for Structure Analysis, Expression Pattern, and Response to Drought Stress in .全基因组鉴定ERF转录因子家族用于结构分析、表达模式及对干旱胁迫的响应研究(.中未明确植物名称,此处翻译不完整)
Int J Mol Sci. 2023 Feb 12;24(4):3697. doi: 10.3390/ijms24043697.
3
Response to drought and salt stress in leaves of poplar (Populus alba × Populus glandulosa): expression profiling by oligonucleotide microarray analysis.银腺杨叶片对干旱和盐胁迫的响应:基于寡核苷酸微阵列分析的表达谱研究
Plant Physiol Biochem. 2014 Nov;84:158-168. doi: 10.1016/j.plaphy.2014.09.008. Epub 2014 Sep 26.
4
The influence of nitrogen availability on anatomical and physiological responses of Populus alba × P. glandulosa to drought stress.氮素供应对银腺杨杂种白榆解剖和生理响应对干旱胁迫的影响。
BMC Plant Biol. 2019 Feb 8;19(1):63. doi: 10.1186/s12870-019-1667-4.
5
The ozone sensitivity of five poplar clones is not related to stomatal conductance, constitutive antioxidant levels and morphology of leaves.五种杨树无性系的臭氧敏感性与气孔导度、组成型抗氧化剂水平和叶片形态无关。
Sci Total Environ. 2020 Jan 10;699:134402. doi: 10.1016/j.scitotenv.2019.134402. Epub 2019 Sep 10.
6
Overexpression of histone deacetylase gene 84KHDA909 from poplar confers enhanced tolerance to drought and salt stresses in Arabidopsis.杨树组蛋白去乙酰化酶基因 84KHDA909 的过表达赋予拟南芥增强的耐旱和耐盐性。
Plant Sci. 2022 Nov;324:111434. doi: 10.1016/j.plantsci.2022.111434. Epub 2022 Aug 24.
7
Knockdown of Confers Drought Resistance and Promotes Lateral Shoot Growth in Hybrid Poplar ( × var. ).在杂交杨树(× 变种)中敲低(某个基因)可赋予抗旱性并促进侧枝生长。
Front Plant Sci. 2022 Jun 24;13:925744. doi: 10.3389/fpls.2022.925744. eCollection 2022.
8
Transcriptome and Low-Affinity Sodium Transport Analysis Reveals Salt Tolerance Variations between Two Poplar Trees.转录组和低亲和力钠转运分析揭示了两种杨树之间的耐盐性差异。
Int J Mol Sci. 2023 Mar 17;24(6):5732. doi: 10.3390/ijms24065732.
9
How does drought tolerance compare between two improved hybrids of balsam poplar and an unimproved native species?两个改良的银白杨杂种与一个未改良的本地种之间的耐旱性有何不同?
Tree Physiol. 2011 Mar;31(3):240-9. doi: 10.1093/treephys/tpr011. Epub 2011 Mar 28.
10
PeSHN1 regulates water-use efficiency and drought tolerance by modulating wax biosynthesis in poplar.PeSHN1 通过调节杨树蜡质生物合成来调节水利用效率和耐旱性。
Tree Physiol. 2019 Aug 1;39(8):1371-1386. doi: 10.1093/treephys/tpz033.

引用本文的文献

1
The Role of Phytohormones in Mediating Drought Stress Responses in Species.植物激素在介导物种干旱胁迫响应中的作用
Int J Mol Sci. 2025 Apr 19;26(8):3884. doi: 10.3390/ijms26083884.
2
Physiological and molecular mechanisms of nitrogen in alleviating drought stress in Phoebe bournei.氮素缓解楠木干旱胁迫的生理与分子机制
Sci Rep. 2025 Apr 26;15(1):14684. doi: 10.1038/s41598-025-99312-1.

本文引用的文献

1
Elevated CO Alters the Physiological and Transcriptome Responses of to Long-Term CO Exposure.一氧化碳水平升高会改变**(此处原文缺失具体对象)**对长期一氧化碳暴露的生理和转录组反应。
Plants (Basel). 2022 Dec 15;11(24):3530. doi: 10.3390/plants11243530.
2
Multi-sensor spectral synergies for crop stress detection and monitoring in the optical domain: A review.光学领域中用于作物胁迫检测与监测的多传感器光谱协同作用:综述
Remote Sens Environ. 2022 Aug 4;280:113198. doi: 10.1016/j.rse.2022.113198. eCollection 2022 Oct.
3
Chlorophyll a de-excitation pathways in the LHCII antenna.
LHCII 天线中叶绿素 a 的去激发途径。
J Chem Phys. 2022 Feb 21;156(7):070902. doi: 10.1063/5.0073825.
4
Exogenous Putrescine Alleviates Drought Stress by Altering Reactive Oxygen Species Scavenging and Biosynthesis of Polyamines in the Seedlings of Cabernet Sauvignon.外源腐胺通过改变赤霞珠幼苗中活性氧的清除和多胺的生物合成来缓解干旱胁迫。
Front Plant Sci. 2021 Dec 14;12:767992. doi: 10.3389/fpls.2021.767992. eCollection 2021.
5
Differential modulation of photosynthesis, ROS and antioxidant enzyme activities in stress-sensitive and -tolerant rice cultivars during salinity and drought upon restriction of COX and AOX pathways of mitochondrial oxidative electron transport.在限制线粒体氧化电子传递的 COX 和 AOX 途径的情况下,盐胁迫和干旱对光合、ROS 和抗氧化酶活性的差异调节在胁迫敏感和耐受型水稻品种中的作用。
J Plant Physiol. 2022 Jan;268:153583. doi: 10.1016/j.jplph.2021.153583. Epub 2021 Nov 29.
6
Regulation of Reactive Oxygen Species and Antioxidant Defense in Plants under Salinity.盐胁迫下植物活性氧与抗氧化防御的调节。
Int J Mol Sci. 2021 Aug 28;22(17):9326. doi: 10.3390/ijms22179326.
7
Species as Prospective Reserves of Bioactive Compounds with Potential Use in Functional Food-Current State of Knowledge.作为功能性食品中潜在生物活性化合物来源的物种——当前的知识现状
Plants (Basel). 2021 Jun 28;10(7):1306. doi: 10.3390/plants10071306.
8
Drought Stress Impacts on Plants and Different Approaches to Alleviate Its Adverse Effects.干旱胁迫对植物的影响及减轻其不利影响的不同方法。
Plants (Basel). 2021 Jan 28;10(2):259. doi: 10.3390/plants10020259.
9
From Mulberry Enhances Resilience Post-drought by Regulating Antioxidant Activity and the Osmotic Content in Transgenic Tobacco.桑椹通过调节转基因烟草的抗氧化活性和渗透物质含量增强干旱后恢复力
Front Plant Sci. 2020 Apr 16;11:419. doi: 10.3389/fpls.2020.00419. eCollection 2020.
10
Morphological, physiochemical and antioxidant responses of Maclura pomifera to drought stress.枳椇对干旱胁迫的形态、理化和抗氧化响应。
Sci Rep. 2019 Dec 17;9(1):19250. doi: 10.1038/s41598-019-55889-y.