Suppr超能文献

基于粒子的模拟显示,两个正反馈回路可使酵母交配期间极性位点重新定位并稳定下来。

Particle-based simulations reveal two positive feedback loops allow relocation and stabilization of the polarity site during yeast mating.

作者信息

Guan Kaiyun, Curtis Erin R, Lew Daniel J, Elston Timothy C

机构信息

Curriculum in Bioinformatics and Computational Biology, University of North Carolina at Chapel Hill, Chapel Hill, North Carolina, United States of America.

Department of Biology, Massachusetts Institute of Technology, Cambridge, Massachusetts, United States of America.

出版信息

PLoS Comput Biol. 2023 Oct 2;19(10):e1011523. doi: 10.1371/journal.pcbi.1011523. eCollection 2023 Oct.

Abstract

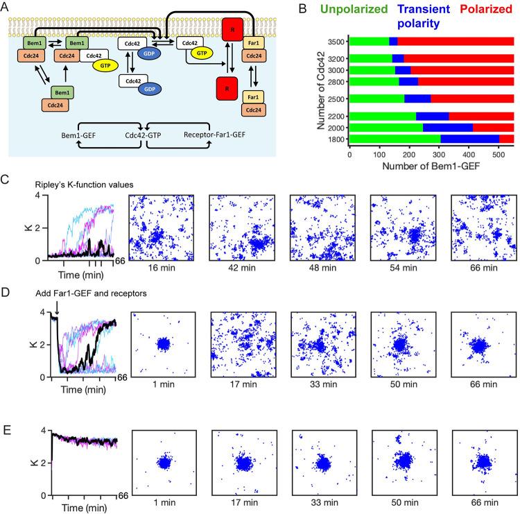
Many cells adjust the direction of polarized growth or migration in response to external directional cues. The yeast Saccharomyces cerevisiae orient their cell fronts (also called polarity sites) up pheromone gradients in the course of mating. However, the initial polarity site is often not oriented towards the eventual mating partner, and cells relocate the polarity site in an indecisive manner before developing a stable orientation. During this reorientation phase, the polarity site displays erratic assembly-disassembly behavior and moves around the cell cortex. The mechanisms underlying this dynamic behavior remain poorly understood. Particle-based simulations of the core polarity circuit revealed that molecular-level fluctuations are unlikely to overcome the strong positive feedback required for polarization and generate relocating polarity sites. Surprisingly, inclusion of a second pathway that promotes polarity site orientation generated relocating polarity sites with properties similar to those observed experimentally. This pathway forms a second positive feedback loop involving the recruitment of receptors to the cell membrane and couples polarity establishment to gradient sensing. This second positive feedback loop also allows cells to stabilize their polarity site once the site is aligned with the pheromone gradient.

摘要

许多细胞会根据外部的定向线索来调整极化生长或迁移的方向。酿酒酵母在交配过程中会使其细胞前端(也称为极性位点)朝着信息素梯度的方向排列。然而,最初的极性位点往往并不朝向最终的交配伙伴,并且细胞在形成稳定的定向之前会以一种犹豫不决的方式重新定位极性位点。在这个重新定向阶段,极性位点表现出不稳定的组装 - 拆卸行为,并在细胞皮层周围移动。这种动态行为背后的机制仍然知之甚少。基于粒子的核心极性回路模拟表明,分子水平的波动不太可能克服极化所需的强正反馈并产生重新定位的极性位点。令人惊讶的是,包含一条促进极性位点定向的第二条途径会产生具有与实验观察到的性质相似的重新定位的极性位点。这条途径形成了第二个正反馈回路,涉及受体向细胞膜的募集,并将极性建立与梯度感知联系起来。一旦极性位点与信息素梯度对齐,这个第二个正反馈回路还能使细胞稳定其极性位点。

https://cdn.ncbi.nlm.nih.gov/pmc/blobs/d320/10569529/d1f0e3472c98/pcbi.1011523.g001.jpg

文献AI研究员

20分钟写一篇综述,助力文献阅读效率提升50倍。

立即体验

用中文搜PubMed

大模型驱动的PubMed中文搜索引擎

马上搜索

文档翻译

学术文献翻译模型,支持多种主流文档格式。

立即体验