Huang Yangjin, Xu Jun, Xie Chunming, Liao Yuejuan, Lin Rong, Zeng Yuan, Yu Fujun
Department of Gastroenterology, the First Affiliated Hospital of Wenzhou Medical University, Wenzhou, Zhejiang, People's Republic of China.
J Hepatocell Carcinoma. 2023 Sep 28;10:1639-1657. doi: 10.2147/JHC.S413935. eCollection 2023.
Hepatocellular carcinoma (HCC), one of the commonest cancers at present, possesses elevated mortality. This study explored the predictive value of CSTF2/PDE2A for HCC prognosis.
In this study, clinical information and RNA sequencing expression profiles of HCC patients were acquired from common databases. Kaplan-Meier curve compound with time-dependent ROC curve, nomogram model, and univariate/multivariate Cox analysis were carried out to access the prediction capacity of CSTF2/PDE2A. The immune status, tumor microenvironment, drug sensitivity, biological function and pathway between HCC and adjacent non-tumorous tissue were analyzed and compared. Finally, RT-qPCR, Western blot, and apoptosis assays were performed to verify the effect on HCC cells of CSTF2/PDE2A.
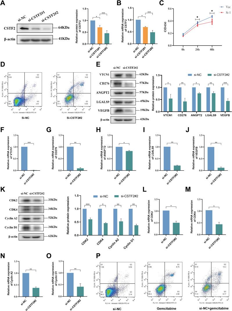
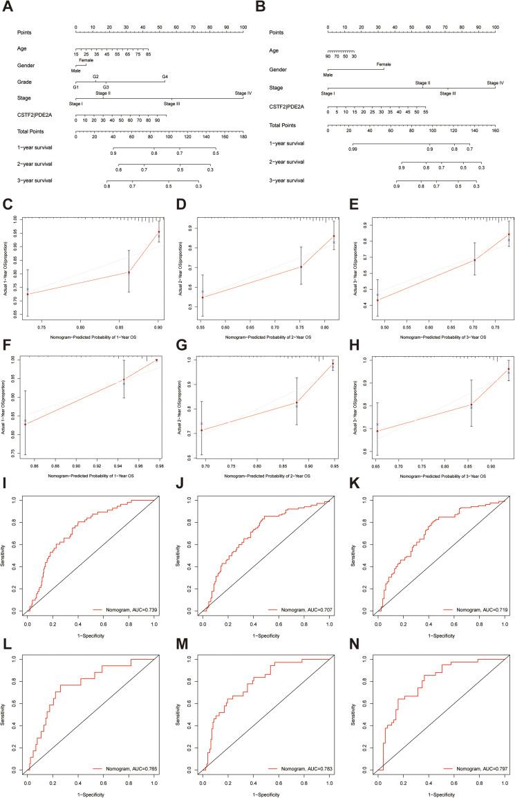
The optimal cut-off value of CSTF2, PDE2A and CSTF2/PDE2A was 6.95, 0.95 and 3.63, respectively. In TCGA and ICGC cohorts, the high group of CSTF2/PDE2A presented higher OS compared to low group. The area under the curve (AUC) for OS at 1-, 2-, and 3-years predicted by CSTF2/PDE2A were 0.731/0.695, 0.713/0.732 and 0.689/0.755, higher than the counterparts of the single gene CSTF2 and PDE2A. Multivariate Cox analysis revealed that CSTF2/PDE2A (HR = 1.860/3.236, 95% CI = 1.265-2.733/1.575-6.645) was an independent prognostic factor for HCC. The OS nomogram model created according to five independent factors including CSTF2/PDE2A showed excellent capacity for HCC prognosis. Furthermore, the immune status of the CSTF2/PDE2A high group was deleted, cell cycle-related genes and chemotherapy resistance were increased. Finally, cell experiments revealed distinct differences in the proliferation, apoptosis, protein and mRNA expression of HCC cells after si-CSTF2 transfection compared with the negative control.
Taken together, the gene pair CSTF2/PDE2A is able to forecast the prognosis of HCC and regulates cell cycle, which is promising as a novel prognostic predictor of HCC.
肝细胞癌(HCC)是目前最常见的癌症之一,死亡率较高。本研究探讨了CSTF2/PDE2A对HCC预后的预测价值。
本研究从常见数据库中获取HCC患者的临床信息和RNA测序表达谱。采用Kaplan-Meier曲线联合时间依赖性ROC曲线、列线图模型以及单因素/多因素Cox分析来评估CSTF2/PDE2A的预测能力。分析并比较HCC与癌旁非肿瘤组织之间的免疫状态、肿瘤微环境、药物敏感性、生物学功能及信号通路。最后,通过RT-qPCR、Western blot和凋亡检测来验证CSTF2/PDE2A对HCC细胞的影响。
CSTF2、PDE2A和CSTF2/PDE2A的最佳截断值分别为6.95、0.95和3.63。在TCGA和ICGC队列中,CSTF2/PDE2A高分组的总生存期(OS)高于低分组。CSTF2/PDE2A预测1年、2年和3年OS的曲线下面积(AUC)分别为0.731/0.695、0.713/0.732和0.689/0.755,高于单基因CSTF2和PDE2A。多因素Cox分析显示,CSTF2/PDE2A(HR = 1.860/3.236,95%CI = 1.265 - 2.733/1.575 - 6.645)是HCC的独立预后因素。根据包括CSTF2/PDE2A在内的五个独立因素创建的OS列线图模型对HCC预后具有良好的预测能力。此外,CSTF2/PDE2A高分组的免疫状态缺失,细胞周期相关基因和化疗耐药性增加。最后,细胞实验显示,与阴性对照相比,si-CSTF2转染后HCC细胞的增殖、凋亡、蛋白质和mRNA表达存在明显差异。
综上所述,基因对CSTF2/PDE2A能够预测HCC的预后并调节细胞周期,有望成为一种新型的HCC预后预测指标。