Suppr超能文献

干细胞突变、相关癌症风险及再生医学的后果。

Stem cell mutations, associated cancer risk, and consequences for regenerative medicine.

机构信息

Princess Máxima Center for Pediatric Oncology, Heidelberglaan 25, 3584 CS Utrecht, the Netherlands; Oncode Institute, Jaarbeursplein 6, 3521 AL Utrecht, the Netherlands.

Princess Máxima Center for Pediatric Oncology, Heidelberglaan 25, 3584 CS Utrecht, the Netherlands; Oncode Institute, Jaarbeursplein 6, 3521 AL Utrecht, the Netherlands.

出版信息

Cell Stem Cell. 2023 Nov 2;30(11):1421-1433. doi: 10.1016/j.stem.2023.09.008. Epub 2023 Oct 12.

Abstract

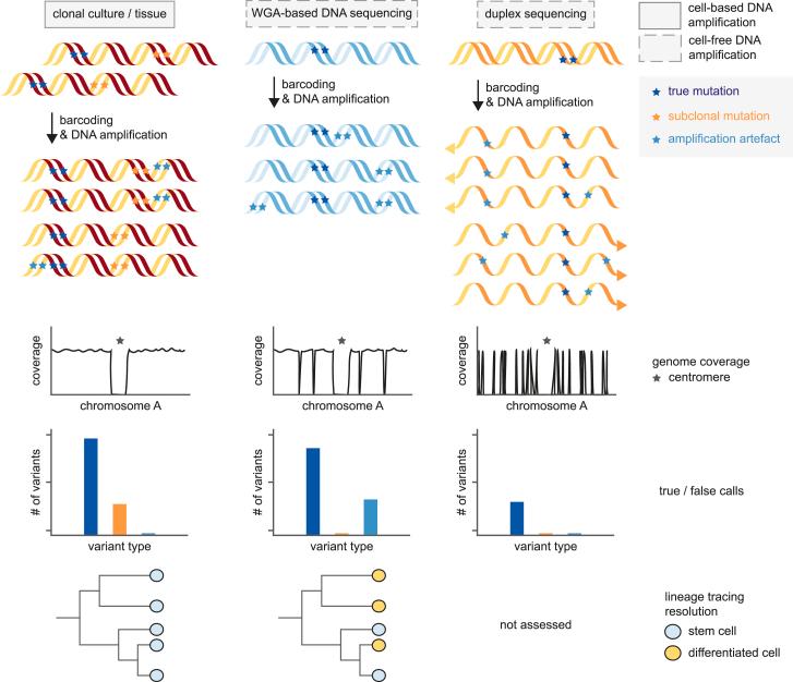
Mutation accumulation in stem cells has been associated with cancer risk. However, the presence of numerous mutant clones in healthy tissues has raised the question of what limits cancer initiation. Here, we review recent developments in characterizing mutation accumulation in healthy tissues and compare mutation rates in stem cells during development and adult life with corresponding cancer risk. A certain level of mutagenesis within the stem cell pool might be beneficial to limit the size of malignant clones through competition. This knowledge impacts our understanding of carcinogenesis with potential consequences for the use of stem cells in regenerative medicine.

摘要

干细胞中的突变积累与癌症风险有关。然而,在健康组织中存在大量突变克隆,这引发了一个问题,即是什么限制了癌症的发生。在这里,我们回顾了近年来在描述健康组织中突变积累方面的进展,并比较了发育过程中和成年期干细胞中的突变率与相应的癌症风险。干细胞池内一定水平的诱变可能有利于通过竞争限制恶性克隆的大小。这一知识影响了我们对癌症发生的理解,可能对再生医学中干细胞的应用产生影响。

https://cdn.ncbi.nlm.nih.gov/pmc/blobs/2c5b/10624213/8ffe078cf652/gr1.jpg

文献AI研究员

20分钟写一篇综述,助力文献阅读效率提升50倍。

立即体验

用中文搜PubMed

大模型驱动的PubMed中文搜索引擎

马上搜索

文档翻译

学术文献翻译模型,支持多种主流文档格式。

立即体验