Asif Muhammad, Li-Qun Zhang, Zeng Qingchao, Atiq Muhammad, Ahmad Khalil, Tariq Aqil, Al-Ansari Nadhir, Blom Jochen, Fenske Linda, Alodaini Hissah Abdulrahman, Hatamleh Ashraf Atef
Department of Plant Pathology and MOA Key Lab of Pest Monitoring and Green Management, College of Plant Protection, China Agricultural University, Beijing 100193, China.
Beijing Advanced Innovation Center for Tree Breeding by Molecular Design, Beijing Forestry University, Beijing, China.
Comput Struct Biotechnol J. 2023 Oct 3;21:4647-4662. doi: 10.1016/j.csbj.2023.09.043. eCollection 2023.
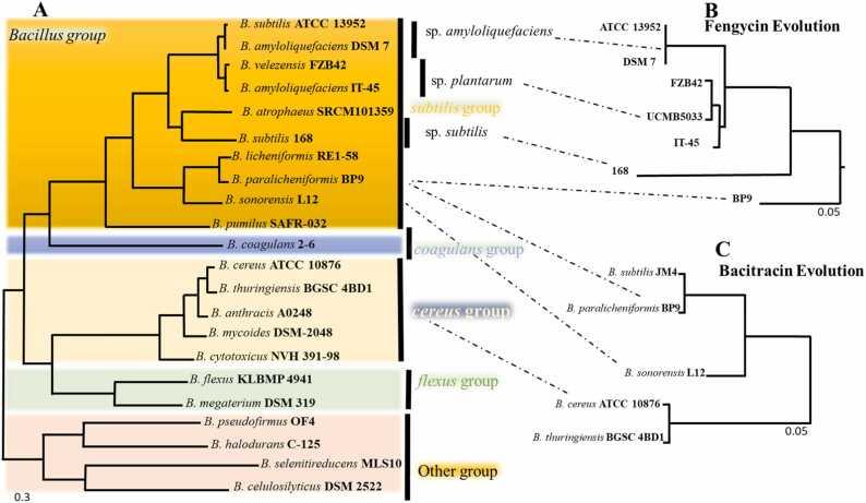
Many species are essential antibacterial agents, but their antibiosis potential still needs to be elucidated to its full extent. Here, we isolated a soil bacterium, BP9, which has significant antibiosis activity against fungal and bacterial pathogens. BP9 improved the growth of wheat seedlings via active colonization and demonstrated effective biofilm and swarming activity. BP9 sequenced genome contains 4282 genes with a mean G-C content of 45.94% of the whole genome. A single copy concatenated 802 core genes of 28 genomes, and their calculated average nucleotide identity (ANI) discriminated the strain BP9 from and classified it as . Furthermore, a comparative pan-genome analysis of 40 strains suggested that the genetic repertoire of BP9 belongs to open-type genome species. A comparative analysis of a pan-genome dataset using the Kyoto Encyclopedia of Genes and Genomes (KEGG) and Cluster of Orthologous Gene groups (COG) revealed the diversity of secondary metabolic pathways, where BP9 distinguishes itself by exhibiting a greater prevalence of loci associated with the metabolism and transportation of organic and inorganic substances, carbohydrate and amino acid for effective inhabitation in diverse environments. The primary secondary metabolites and their genes involved in synthesizing bacillibactin, fencing, bacitracin, and lantibiotics were identified as acquired through a recent Horizontal gene transfer (HGT) event, which contributes to a significant part of the strain`s antimicrobial potential. Finally, we report some genes essential for plant-host interaction identified in BP9, which reduce spore germination and virulence of multiple fungal and bacterial species. The effective colonization, diverse predicted metabolic pathways and secondary metabolites (antibiotics) suggest testing the suitability of strain BP9 as a potential bio-preparation in agricultural fields.
许多物种都是重要的抗菌剂,但其抗菌潜力仍有待充分阐明。在此,我们分离出一种土壤细菌BP9,它对真菌和细菌病原体具有显著的抗菌活性。BP9通过积极定殖促进了小麦幼苗的生长,并表现出有效的生物膜和群体运动活性。BP9的测序基因组包含4282个基因,全基因组的平均G-C含量为45.94%。对28个基因组的802个单拷贝串联核心基因进行分析,通过计算平均核苷酸同一性(ANI)将菌株BP9与其他菌株区分开来,并将其归类为 。此外,对40个菌株的比较泛基因组分析表明,BP9的遗传库属于开放型基因组物种。使用京都基因与基因组百科全书(KEGG)和直系同源基因组簇(COG)对泛基因组数据集进行比较分析,揭示了次生代谢途径的多样性,其中BP9通过展示与有机和无机物质、碳水化合物和氨基酸的代谢和运输相关的位点的更高丰度而脱颖而出,从而能够在不同环境中有效定殖。参与合成杆菌肽、杆菌防御素、杆菌肽和羊毛硫抗生素的主要次生代谢产物及其基因被确定是通过最近的水平基因转移(HGT)事件获得的,这对该菌株的抗菌潜力有很大贡献。最后,我们报告了在BP9中鉴定出的一些对植物-宿主相互作用至关重要的基因,这些基因可降低多种真菌和细菌物种的孢子萌发和毒力。有效的定殖、多样的预测代谢途径和次生代谢产物(抗生素)表明,有必要测试菌株BP9作为农业领域潜在生物制剂的适用性。