Department of Neurosurgery, Osaka University Graduate School of Medicine, Osaka, Japan.
Stem Cells Transl Med. 2023 Dec 18;12(12):825-837. doi: 10.1093/stcltm/szad066.
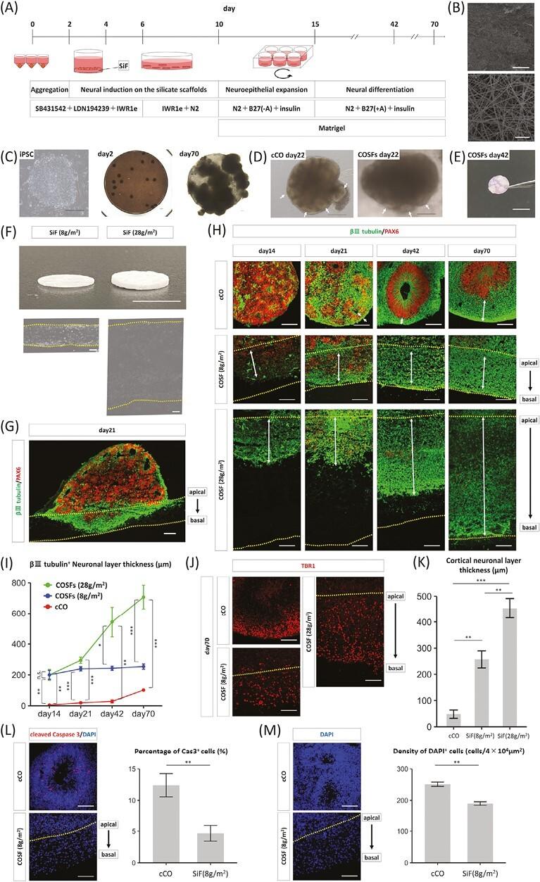
Cerebral organoids (COs) are derived from human-induced pluripotent stem cells in vitro and mimic the features of the human fetal brain. The development of COs is largely dependent on "self-organization" mechanisms, in which differentiating cells committed to cortical cells autonomously organize into the cerebral cortex-like tissue. However, extrinsic manipulation of their morphology, including size and thickness, remains challenging. In this study, we discovered that silicate microfiber scaffolds could support the formation of cortical neuronal layers and successfully generated cortical neuronal layers, which are 9 times thicker than conventional COs, in 70 days. These cortical neurons in the silicate microfiber layer were differentiated in a fetal brain-like lamination pattern. While these cellular characteristics such as cortical neurons and neural stem/progenitor cells were like those of conventional COs, the cortical neuronal layers were greatly thickened in sheet-like configuration. Moreover, the cortical neurons in the scaffolds showed spontaneous electrical activity. We concluded that silicate microfiber scaffolds support the formation of the cortical neuronal layers of COs without disturbing self-organization-driven corticogenesis. The extrinsic manipulation of the formation of the cortical neuronal layers of COs may be useful for the research of developmental mechanisms or pathogenesis of the human cerebral cortex, particularly for the development of regenerative therapy and bioengineering.
脑类器官(COs)是体外从人诱导多能干细胞中衍生而来的,模拟了人类胎儿大脑的特征。COs 的发育在很大程度上依赖于“自我组织”机制,在此机制中,向皮质细胞分化的细胞自主地组织成类似大脑皮质的组织。然而,其形态的外在操纵,包括大小和厚度,仍然具有挑战性。在这项研究中,我们发现硅酸盐微纤维支架可以支持皮质神经元层的形成,并成功地在 70 天内生成了 9 倍于传统 COs 的皮质神经元层。这些在硅酸盐微纤维层中的皮质神经元以类似于胎儿大脑的分层模式分化。虽然这些细胞特征,如皮质神经元和神经干细胞/祖细胞与传统 COs 相似,但皮质神经元层在片状结构中大大增厚。此外,支架中的皮质神经元表现出自发的电活动。我们得出结论,硅酸盐微纤维支架在不干扰自我组织驱动的皮质发生的情况下支持 COs 的皮质神经元层的形成。COs 的皮质神经元层形成的外在操纵可能对人类大脑皮质的发育机制或发病机制的研究有用,特别是对再生疗法和生物工程的发展有用。