• 文献检索
  • 文档翻译
  • 深度研究
  • 学术资讯
  • Suppr Zotero 插件Zotero 插件
  • 邀请有礼
  • 套餐&价格
  • 历史记录
应用&插件
Suppr Zotero 插件Zotero 插件浏览器插件Mac 客户端Windows 客户端微信小程序
定价
高级版会员购买积分包购买API积分包
服务
文献检索文档翻译深度研究API 文档MCP 服务
关于我们
关于 Suppr公司介绍联系我们用户协议隐私条款
关注我们

Suppr 超能文献

核心技术专利:CN118964589B侵权必究
粤ICP备2023148730 号-1Suppr @ 2026

文献检索

告别复杂PubMed语法,用中文像聊天一样搜索,搜遍4000万医学文献。AI智能推荐,让科研检索更轻松。

立即免费搜索

文件翻译

保留排版,准确专业,支持PDF/Word/PPT等文件格式,支持 12+语言互译。

免费翻译文档

深度研究

AI帮你快速写综述,25分钟生成高质量综述,智能提取关键信息,辅助科研写作。

立即免费体验

人多能干细胞衍生脑类器官中的间充质干细胞/基质细胞增强了造血干/祖细胞的体外扩增和维持。

Mesenchymal stem/stromal cells from human pluripotent stem cell-derived brain organoid enhance the ex vivo expansion and maintenance of hematopoietic stem/progenitor cells.

机构信息

Center for Stem Cell Research and Application, Institute of Blood Transfusion, Chinese Academy of Medical Sciences and Peking Union Medical College (CAMS & PUMC), Huacai Road 26, Chengdu, 610052, China.

State Key Laboratory of Experimental Hematology, National Clinical Research Center for Blood Diseases, Haihe Laboratory of Cell Ecosystem, Institute of Hematology and Blood Diseases Hospital, Chinese Academy of Medical Sciences and Peking Union Medical College(CAMS & PUMC), Tianjin, 300020, China.

出版信息

Stem Cell Res Ther. 2024 Mar 5;15(1):68. doi: 10.1186/s13287-023-03624-w.

DOI:10.1186/s13287-023-03624-w
PMID:38443990
原文链接:https://pmc.ncbi.nlm.nih.gov/articles/PMC10916050/
Abstract

BACKGROUND

Mesenchymal stem/stromal cells (MSCs) are of great therapeutic value due to their role in maintaining the function of hematopoietic stem/progenitor cells (HSPCs). MSCs derived from human pluripotent stem cells represent an ideal alternative because of their unlimited supply. However, the role of MSCs with neural crest origin derived from HPSCs on the maintenance of HSPCs has not been reported.

METHODS

Flow cytometric analysis, RNA sequencing and differentiation ability were applied to detect the characteristics of stromal cells from 3D human brain organoids. Human umbilical cord blood CD34 (UCB-CD34) cells were cultured in different coculture conditions composed of stromal cells and umbilical cord MSCs (UC-MSCs) with or without a cytokine cocktail. The hematopoietic stroma capacity of stromal cells was tested in vitro with the LTC-IC assay and in vivo by cotransplantation of cord blood nucleated cells and stroma cells into immunodeficient mice. RNA and proteomic sequencing were used to detect the role of MSCs on HSPCs.

RESULTS

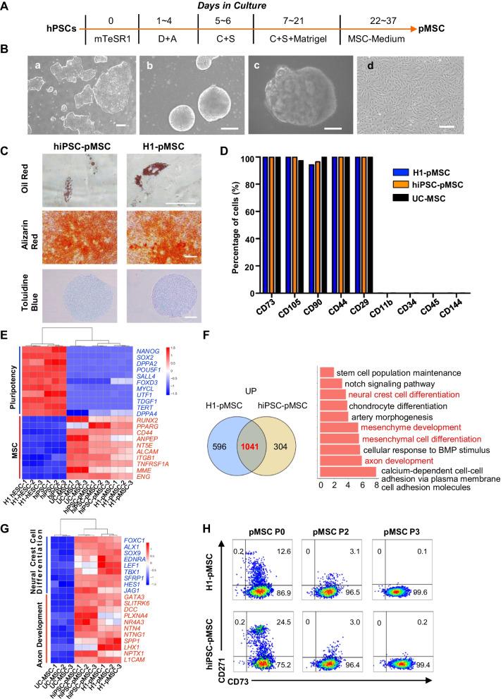
The stromal cells, derived from both H1-hESCs and human induced pluripotent stem cells forebrain organoids, were capable of differentiating into the classical mesenchymal-derived cells (osteoblasts, chondrocytes, and adipocytes). These cells expressed MSC markers, thus named pluripotent stem cell-derived MSCs (pMSCs). The pMSCs showed neural crest origin with CD271 expression in the early stage. When human UCB-CD34 HSPCs were cocultured on UC-MSCs or pMSCs, the latter resulted in robust expansion of UCB-CD34 HSPCs in long-term culture and efficient maintenance of their transplantability. Comparison by RNA sequencing indicated that coculture of human UCB-CD34 HSPCs with pMSCs provided an improved microenvironment for HSC maintenance. The pMSCs highly expressed the Wnt signaling inhibitors SFRP1 and SFRP2, indicating that they may help to modulate the cell cycle to promote the maintenance of UCB-CD34 HSPCs by antagonizing Wnt activation.

CONCLUSIONS

A novel method for harvesting MSCs with neural crest origin from 3D human brain organoids under serum-free culture conditions was reported. We demonstrate that the pMSCs support human UCB-HSPC expansion in vitro in a long-term culture and the maintenance of their transplantable ability. RNA and proteomic sequencing indicated that pMSCs provided an improved microenvironment for HSC maintenance via mechanisms involving cell-cell contact and secreted factors and suppression of Wnt signaling. This represents a novel method for large-scale production of MSCs of neural crest origin and provides a potential approach for development of human hematopoietic stromal cell therapy for treatment of dyshematopoiesis.

摘要

背景

间充质干细胞(MSCs)因其在维持造血干/祖细胞(HSPCs)功能方面的作用而具有重要的治疗价值。由于其来源丰富,因此源自人类多能干细胞的 MSCs 是一种理想的替代物。然而,源自人类多能干细胞的神经嵴起源的 MSCs 对 HSPCs 的维持作用尚未见报道。

方法

采用流式细胞分析、RNA 测序和分化能力检测,从 3D 人脑类器官中分离基质细胞。在不同的共培养条件下,用人脐带血 CD34(UCB-CD34)细胞培养源自 3D 人脑类器官的基质细胞和脐带间充质干细胞(UC-MSCs),或不添加细胞因子鸡尾酒。通过 LTC-IC 测定法在体外和通过将脐血细胞和基质细胞共移植到免疫缺陷小鼠中来检测基质细胞的造血基质能力。采用 RNA 和蛋白质组学测序来检测 MSC 对 HSPCs 的作用。

结果

源自 H1-hESCs 和人类诱导多能干细胞前脑类器官的基质细胞能够分化为经典的间充质来源细胞(成骨细胞、软骨细胞和脂肪细胞)。这些细胞表达 MSC 标志物,因此被命名为多能干细胞衍生的 MSC(pMSCs)。这些 pMSCs 具有神经嵴起源,在早期表达 CD271。当人 UCB-CD34 HSPCs 在 UC-MSCs 或 pMSCs 上共培养时,后者可在长期培养中大量扩增 UCB-CD34 HSPCs,并有效地维持其可移植性。通过 RNA 测序比较表明,人 UCB-CD34 HSPCs 与 pMSCs 共培养为 HSC 维持提供了一个改善的微环境。pMSCs 高度表达 Wnt 信号抑制剂 SFRP1 和 SFRP2,表明它们可能通过拮抗 Wnt 激活来帮助调节细胞周期,从而促进 UCB-CD34 HSPCs 的维持。

结论

报道了一种在无血清培养条件下从 3D 人脑类器官中收获具有神经嵴起源的 MSC 的新方法。我们证明 pMSCs 可在体外长期培养中支持人 UCB-HSPC 的扩增,并维持其可移植能力。RNA 和蛋白质组学测序表明,pMSCs 通过细胞-细胞接触和分泌因子以及抑制 Wnt 信号传递来提供改善的 HSC 维持微环境。这代表了一种大规模生产神经嵴起源 MSC 的新方法,并为开发用于治疗血液系统疾病的人类造血基质细胞疗法提供了一种潜在方法。

https://cdn.ncbi.nlm.nih.gov/pmc/blobs/613b/10916050/c0b949bc0bfa/13287_2023_3624_Fig6_HTML.jpg
https://cdn.ncbi.nlm.nih.gov/pmc/blobs/613b/10916050/ddd331d6d89d/13287_2023_3624_Fig1_HTML.jpg
https://cdn.ncbi.nlm.nih.gov/pmc/blobs/613b/10916050/ea997f67c14b/13287_2023_3624_Fig2_HTML.jpg
https://cdn.ncbi.nlm.nih.gov/pmc/blobs/613b/10916050/3fea32af28eb/13287_2023_3624_Fig3_HTML.jpg
https://cdn.ncbi.nlm.nih.gov/pmc/blobs/613b/10916050/59d5e366340f/13287_2023_3624_Fig4_HTML.jpg
https://cdn.ncbi.nlm.nih.gov/pmc/blobs/613b/10916050/34b3658c70bb/13287_2023_3624_Fig5_HTML.jpg
https://cdn.ncbi.nlm.nih.gov/pmc/blobs/613b/10916050/c0b949bc0bfa/13287_2023_3624_Fig6_HTML.jpg
https://cdn.ncbi.nlm.nih.gov/pmc/blobs/613b/10916050/ddd331d6d89d/13287_2023_3624_Fig1_HTML.jpg
https://cdn.ncbi.nlm.nih.gov/pmc/blobs/613b/10916050/ea997f67c14b/13287_2023_3624_Fig2_HTML.jpg
https://cdn.ncbi.nlm.nih.gov/pmc/blobs/613b/10916050/3fea32af28eb/13287_2023_3624_Fig3_HTML.jpg
https://cdn.ncbi.nlm.nih.gov/pmc/blobs/613b/10916050/59d5e366340f/13287_2023_3624_Fig4_HTML.jpg
https://cdn.ncbi.nlm.nih.gov/pmc/blobs/613b/10916050/34b3658c70bb/13287_2023_3624_Fig5_HTML.jpg
https://cdn.ncbi.nlm.nih.gov/pmc/blobs/613b/10916050/c0b949bc0bfa/13287_2023_3624_Fig6_HTML.jpg

相似文献

1
Mesenchymal stem/stromal cells from human pluripotent stem cell-derived brain organoid enhance the ex vivo expansion and maintenance of hematopoietic stem/progenitor cells.人多能干细胞衍生脑类器官中的间充质干细胞/基质细胞增强了造血干/祖细胞的体外扩增和维持。
Stem Cell Res Ther. 2024 Mar 5;15(1):68. doi: 10.1186/s13287-023-03624-w.
2
Human Muscle-Derived Vascular Stem Cells Can Support Hematopoietic Stem/Progenitor Cells In Vitro.人肌肉来源的血管干细胞可在体外支持造血干/祖细胞。
Stem Cells Int. 2025 Jun 17;2025:4451561. doi: 10.1155/sci/4451561. eCollection 2025.
3
Improving hematopoietic differentiation from human induced pluripotent stem cells by the modulation of Hippo signaling with a diarylheptanoid derivative.通过二芳基庚烷类衍生物调节Hippo信号通路改善人诱导多能干细胞的造血分化。
Stem Cell Res Ther. 2024 Mar 3;15(1):60. doi: 10.1186/s13287-024-03686-4.
4
Human Infrapatellar Fat Pad Mesenchymal Stem Cell-derived Extracellular Vesicles Purified by Anion Exchange Chromatography Suppress Osteoarthritis Progression in a Mouse Model.阴离子交换层析法纯化的人髌下脂肪垫间充质干细胞来源细胞外囊泡抑制骨关节炎在小鼠模型中的进展。
Clin Orthop Relat Res. 2024 Jul 1;482(7):1246-1262. doi: 10.1097/CORR.0000000000003067. Epub 2024 Apr 19.
5
Engineering biomimetic bone marrow niche with gene modified mesenchymal stromal cells for ex vivo culture of human hematopoietic stem and progenitor cells.利用基因修饰的间充质基质细胞构建仿生骨髓微环境用于人造血干细胞和祖细胞的体外培养。
Stem Cell Res Ther. 2025 Jul 1;16(1):335. doi: 10.1186/s13287-025-04474-4.
6
A Hybrid 2D/3D Approach for Neural Differentiation Into Telencephalic Organoids and Efficient Modulation of FGF8 Signaling.一种用于神经分化为端脑类器官及有效调节FGF8信号传导的二维/三维混合方法
Bio Protoc. 2025 Jun 20;15(12):e5354. doi: 10.21769/BioProtoc.5354.
7
Deletion of p18 enhances both osteogenesis and hematopoietic supportive capacity of bone marrow mesenchymal stromal cells.p18基因的缺失增强了骨髓间充质基质细胞的成骨能力和造血支持能力。
Stem Cell Res Ther. 2025 Jul 1;16(1):334. doi: 10.1186/s13287-025-04402-6.
8
Signs and symptoms to determine if a patient presenting in primary care or hospital outpatient settings has COVID-19.在基层医疗机构或医院门诊环境中,如果患者出现以下症状和体征,可判断其是否患有 COVID-19。
Cochrane Database Syst Rev. 2022 May 20;5(5):CD013665. doi: 10.1002/14651858.CD013665.pub3.
9
Cryopreserved cGMP-compliant human pluripotent stem cell-derived hepatic progenitors rescue mice from acute liver failure through rapid paracrine effects on liver cells.经冷冻保存符合 cGMP 标准的人多能干细胞衍生的肝祖细胞通过对肝细胞的快速旁分泌作用挽救急性肝衰竭小鼠。
Stem Cell Res Ther. 2024 Mar 12;15(1):71. doi: 10.1186/s13287-024-03673-9.
10
Impact of tissue factor expression and administration routes on thrombosis development induced by mesenchymal stem/stromal cell infusions: re-evaluating the dogma.组织因子表达和给药途径对间充质干细胞输注诱导的血栓形成发展的影响:重新评估这一教条。
Stem Cell Res Ther. 2024 Feb 27;15(1):56. doi: 10.1186/s13287-023-03582-3.

引用本文的文献

1
Mesenchymal stem cells derived from hPSC via neural crest attenuate chemotherapy-induced premature ovarian insufficiency by ameliorating apoptosis and oxidative stress in granulosa cells.通过神经嵴从人多能干细胞衍生而来的间充质干细胞,通过改善颗粒细胞中的细胞凋亡和氧化应激,减轻化疗诱导的卵巢早衰。
Stem Cell Res Ther. 2025 May 13;16(1):239. doi: 10.1186/s13287-025-04346-x.
2
Study on the changes of human bone marrow‑related mesenchymal stem cells.骨髓相关间充质干细胞变化的研究。
Int J Mol Med. 2025 Feb;55(2). doi: 10.3892/ijmm.2024.5464. Epub 2024 Nov 29.

本文引用的文献

1
Induction of functional xeno-free MSCs from human iPSCs via a neural crest cell lineage.通过神经嵴细胞谱系从人诱导多能干细胞诱导产生无动物成分的功能性间充质干细胞。
NPJ Regen Med. 2022 Sep 15;7(1):47. doi: 10.1038/s41536-022-00241-8.
2
Towards 3D Bioprinted Spinal Cord Organoids.迈向 3D 生物打印脊髓类器官。
Int J Mol Sci. 2022 May 21;23(10):5788. doi: 10.3390/ijms23105788.
3
Application of mesenchymal stem cells derived from human pluripotent stem cells in regenerative medicine.人多能干细胞来源的间充质干细胞在再生医学中的应用。
World J Stem Cells. 2021 Dec 26;13(12):1826-1844. doi: 10.4252/wjsc.v13.i12.1826.
4
The extracellular matrix of hematopoietic stem cell niches.造血干细胞龛细胞外基质。
Adv Drug Deliv Rev. 2022 Feb;181:114069. doi: 10.1016/j.addr.2021.114069. Epub 2021 Nov 25.
5
Amnion-Derived Mesenchymal Stromal/Stem Cell Paracrine Signals Potentiate Human Liver Organoid Differentiation: Translational Implications for Liver Regeneration.羊膜间充质基质/干细胞旁分泌信号增强人肝类器官分化:对肝脏再生的转化意义
Front Med (Lausanne). 2021 Sep 23;8:746298. doi: 10.3389/fmed.2021.746298. eCollection 2021.
6
Alpha lipoic acid promotes development of hematopoietic progenitors derived from human embryonic stem cells by antagonizing ROS signals.硫辛酸通过拮抗 ROS 信号促进人胚胎干细胞来源的造血祖细胞的发育。
J Leukoc Biol. 2020 Dec;108(6):1711-1725. doi: 10.1002/JLB.1A0520-179R. Epub 2020 Jul 8.
7
Mesenchymal Stromal Cells: Role in the BM Niche and in the Support of Hematopoietic Stem Cell Transplantation.间充质基质细胞:在骨髓微环境及造血干细胞移植支持中的作用
Hemasphere. 2018 Nov 16;2(6):e151. doi: 10.1097/HS9.0000000000000151. eCollection 2018 Dec.
8
Characterization and Therapeutic Application of Mesenchymal Stem Cells with Neuromesodermal Origin from Human Pluripotent Stem Cells.人多能干细胞来源的具有神经中胚层特性的间充质干细胞的鉴定和治疗应用。
Theranostics. 2019 Feb 28;9(6):1683-1697. doi: 10.7150/thno.30487. eCollection 2019.
9
Renal reabsorption in 3D vascularized proximal tubule models.三维血管化近端肾小管模型中的肾重吸收。
Proc Natl Acad Sci U S A. 2019 Mar 19;116(12):5399-5404. doi: 10.1073/pnas.1815208116. Epub 2019 Mar 4.
10
Haematopoietic stem cell activity and interactions with the niche.造血干细胞活性及其与龛位的相互作用。
Nat Rev Mol Cell Biol. 2019 May;20(5):303-320. doi: 10.1038/s41580-019-0103-9.