• 文献检索
  • 文档翻译
  • 深度研究
  • 学术资讯
  • Suppr Zotero 插件Zotero 插件
  • 邀请有礼
  • 套餐&价格
  • 历史记录
应用&插件
Suppr Zotero 插件Zotero 插件浏览器插件Mac 客户端Windows 客户端微信小程序
定价
高级版会员购买积分包购买API积分包
服务
文献检索文档翻译深度研究API 文档MCP 服务
关于我们
关于 Suppr公司介绍联系我们用户协议隐私条款
关注我们

Suppr 超能文献

核心技术专利:CN118964589B侵权必究
粤ICP备2023148730 号-1Suppr @ 2026

文献检索

告别复杂PubMed语法,用中文像聊天一样搜索,搜遍4000万医学文献。AI智能推荐,让科研检索更轻松。

立即免费搜索

文件翻译

保留排版,准确专业,支持PDF/Word/PPT等文件格式,支持 12+语言互译。

免费翻译文档

深度研究

AI帮你快速写综述,25分钟生成高质量综述,智能提取关键信息,辅助科研写作。

立即免费体验

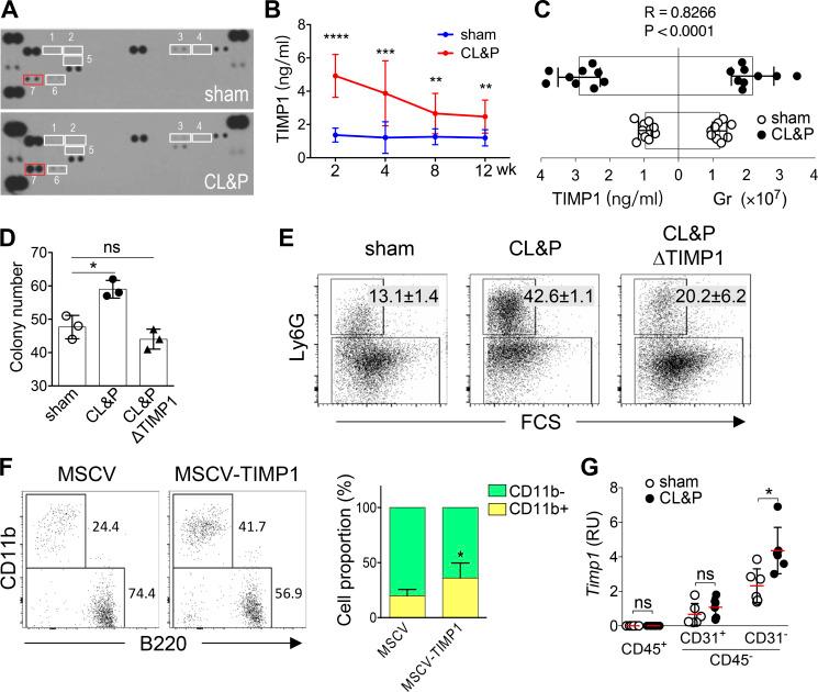
宿主因子 TIMP1 在严重感染后维持持久的偏骨髓造血。

Host factor TIMP1 sustains long-lasting myeloid-biased hematopoiesis after severe infection.

机构信息

Institute of Molecular Medicine, Feinstein Institutes for Medical Research , Manhasset, NY, USA.

Department of Molecular Medicine, Zucker School of Medicine at Hofstra-Northwell, Hempstead, NY, USA.

出版信息

J Exp Med. 2023 Dec 4;220(12). doi: 10.1084/jem.20230018. Epub 2023 Oct 18.

DOI:10.1084/jem.20230018
PMID:37851372
原文链接:https://pmc.ncbi.nlm.nih.gov/articles/PMC10585121/
Abstract

Infection is able to promote innate immunity by enhancing a long-term myeloid output even after the inciting infectious agent has been cleared. However, the mechanisms underlying such a regulation are not fully understood. Using a mouse polymicrobial peritonitis (sepsis) model, we show that severe infection leads to increased, sustained myelopoiesis after the infection is resolved. In post-infection mice, the tissue inhibitor of metalloproteinases 1 (TIMP1) is constitutively upregulated. TIMP1 antagonizes the function of ADAM10, an essential cleavage enzyme for the activation of the Notch signaling pathway, which suppresses myelopoiesis. While TIMP1 is dispensable for myelopoiesis under the steady state, increased TIMP1 enhances myelopoiesis after infection. Thus, our data establish TIMP1 as a molecular reporter of past infection in the host, sustaining hyper myelopoiesis and serving as a potential therapeutic target for modulating HSPC cell fate.

摘要

感染能够通过增强长期髓系细胞生成来促进先天免疫,即使在引发感染的病原体已被清除后也是如此。然而,这种调节的机制尚不完全清楚。使用小鼠多微生物性腹膜炎(败血症)模型,我们发现严重感染导致感染解决后骨髓细胞生成增加且持续。在感染后小鼠中,组织金属蛋白酶抑制剂 1(TIMP1)持续上调。TIMP1 拮抗 ADAM10 的功能,ADAM10 是 Notch 信号通路激活的必需切割酶,该通路抑制骨髓细胞生成。虽然 TIMP1 在稳态下对骨髓细胞生成不是必需的,但增加的 TIMP1 增强了感染后的骨髓细胞生成。因此,我们的数据将 TIMP1 确立为宿主过去感染的分子报告物,维持过度的骨髓细胞生成,并作为调节 HSPC 细胞命运的潜在治疗靶标。

https://cdn.ncbi.nlm.nih.gov/pmc/blobs/919c/10585121/ff41d267d4d9/JEM_20230018_Fig7.jpg
https://cdn.ncbi.nlm.nih.gov/pmc/blobs/919c/10585121/3616d5a2036f/JEM_20230018_GA.jpg
https://cdn.ncbi.nlm.nih.gov/pmc/blobs/919c/10585121/344c9b4d6162/JEM_20230018_FigS1.jpg
https://cdn.ncbi.nlm.nih.gov/pmc/blobs/919c/10585121/35096a080e6e/JEM_20230018_Fig1.jpg
https://cdn.ncbi.nlm.nih.gov/pmc/blobs/919c/10585121/3de50d88e53b/JEM_20230018_FigS2.jpg
https://cdn.ncbi.nlm.nih.gov/pmc/blobs/919c/10585121/29f0d9030d39/JEM_20230018_Fig2.jpg
https://cdn.ncbi.nlm.nih.gov/pmc/blobs/919c/10585121/97471472c504/JEM_20230018_FigS3.jpg
https://cdn.ncbi.nlm.nih.gov/pmc/blobs/919c/10585121/17c44891422d/JEM_20230018_Fig3.jpg
https://cdn.ncbi.nlm.nih.gov/pmc/blobs/919c/10585121/ea66738a6ff7/JEM_20230018_Fig4.jpg
https://cdn.ncbi.nlm.nih.gov/pmc/blobs/919c/10585121/48cee78a479a/JEM_20230018_Fig5.jpg
https://cdn.ncbi.nlm.nih.gov/pmc/blobs/919c/10585121/112a8e6882f3/JEM_20230018_FigS4.jpg
https://cdn.ncbi.nlm.nih.gov/pmc/blobs/919c/10585121/6b48620b0b53/JEM_20230018_FigS5.jpg
https://cdn.ncbi.nlm.nih.gov/pmc/blobs/919c/10585121/20a9b35af77f/JEM_20230018_Fig6.jpg
https://cdn.ncbi.nlm.nih.gov/pmc/blobs/919c/10585121/ff41d267d4d9/JEM_20230018_Fig7.jpg
https://cdn.ncbi.nlm.nih.gov/pmc/blobs/919c/10585121/3616d5a2036f/JEM_20230018_GA.jpg
https://cdn.ncbi.nlm.nih.gov/pmc/blobs/919c/10585121/344c9b4d6162/JEM_20230018_FigS1.jpg
https://cdn.ncbi.nlm.nih.gov/pmc/blobs/919c/10585121/35096a080e6e/JEM_20230018_Fig1.jpg
https://cdn.ncbi.nlm.nih.gov/pmc/blobs/919c/10585121/3de50d88e53b/JEM_20230018_FigS2.jpg
https://cdn.ncbi.nlm.nih.gov/pmc/blobs/919c/10585121/29f0d9030d39/JEM_20230018_Fig2.jpg
https://cdn.ncbi.nlm.nih.gov/pmc/blobs/919c/10585121/97471472c504/JEM_20230018_FigS3.jpg
https://cdn.ncbi.nlm.nih.gov/pmc/blobs/919c/10585121/17c44891422d/JEM_20230018_Fig3.jpg
https://cdn.ncbi.nlm.nih.gov/pmc/blobs/919c/10585121/ea66738a6ff7/JEM_20230018_Fig4.jpg
https://cdn.ncbi.nlm.nih.gov/pmc/blobs/919c/10585121/48cee78a479a/JEM_20230018_Fig5.jpg
https://cdn.ncbi.nlm.nih.gov/pmc/blobs/919c/10585121/112a8e6882f3/JEM_20230018_FigS4.jpg
https://cdn.ncbi.nlm.nih.gov/pmc/blobs/919c/10585121/6b48620b0b53/JEM_20230018_FigS5.jpg
https://cdn.ncbi.nlm.nih.gov/pmc/blobs/919c/10585121/20a9b35af77f/JEM_20230018_Fig6.jpg
https://cdn.ncbi.nlm.nih.gov/pmc/blobs/919c/10585121/ff41d267d4d9/JEM_20230018_Fig7.jpg

相似文献

1
Host factor TIMP1 sustains long-lasting myeloid-biased hematopoiesis after severe infection.宿主因子 TIMP1 在严重感染后维持持久的偏骨髓造血。
J Exp Med. 2023 Dec 4;220(12). doi: 10.1084/jem.20230018. Epub 2023 Oct 18.
2
Delayed emergency myelopoiesis following polymicrobial sepsis in neonates.新生儿多微生物败血症后延迟出现的应急性骨髓生成
Innate Immun. 2015 May;21(4):386-91. doi: 10.1177/1753425914542445. Epub 2014 Aug 7.
3
Trained innate immunity, long-lasting epigenetic modulation, and skewed myelopoiesis by heme.血红素对固有免疫的训练、持久的表观遗传调节和偏倚的髓系造血。
Proc Natl Acad Sci U S A. 2021 Oct 19;118(42). doi: 10.1073/pnas.2102698118.
4
ADAM10 overexpression shifts lympho- and myelopoiesis by dysregulating site 2/site 3 cleavage products of Notch.ADAM10 的过表达通过失调 Notch 的位点 2/位点 3 裂解产物来改变淋巴造血和髓系造血。
J Immunol. 2011 Apr 1;186(7):4244-52. doi: 10.4049/jimmunol.1003318. Epub 2011 Mar 2.
5
Survivors of polymicrobial sepsis are refractory to G-CSF-induced emergency myelopoiesis and hematopoietic stem and progenitor cell mobilization.多微生物脓毒症幸存者对 G-CSF 诱导的紧急骨髓生成和造血干细胞及祖细胞动员反应不佳。
Stem Cell Reports. 2024 May 14;19(5):639-653. doi: 10.1016/j.stemcr.2024.03.007. Epub 2024 Apr 11.
6
Promotion of Expansion and Differentiation of Hematopoietic Stem Cells by Interleukin-27 into Myeloid Progenitors to Control Infection in Emergency Myelopoiesis.白细胞介素-27促进造血干细胞向髓系祖细胞的扩增和分化以控制应急髓系造血中的感染
PLoS Pathog. 2016 Mar 18;12(3):e1005507. doi: 10.1371/journal.ppat.1005507. eCollection 2016 Mar.
7
Polycomb repressive complex 1.1 coordinates homeostatic and emergency myelopoiesis.多梳抑制复合物 1.1 协调稳态和应急髓系造血。
Elife. 2023 Jun 2;12:e83004. doi: 10.7554/eLife.83004.
8
Emerging Principles in Myelopoiesis at Homeostasis and during Infection and Inflammation.稳态和感染及炎症时造血的新兴原则。
Immunity. 2019 Feb 19;50(2):288-301. doi: 10.1016/j.immuni.2019.01.019.
9
Tissue inhibitor of metalloproteinase 1 suppresses growth and differentiation of osteoblasts and differentiation of osteoclasts by targeting the AKT pathway.组织金属蛋白酶抑制剂 1 通过靶向 AKT 通路抑制成骨细胞的生长和分化以及破骨细胞的分化。
Exp Cell Res. 2020 Apr 15;389(2):111930. doi: 10.1016/j.yexcr.2020.111930. Epub 2020 Feb 27.
10
Improved emergency myelopoiesis and survival in neonatal sepsis by caspase-1/11 ablation.通过敲除半胱天冬酶-1/11改善新生儿败血症中的应急性骨髓生成及存活率。
Immunology. 2015 Jun;145(2):300-11. doi: 10.1111/imm.12450.

引用本文的文献

1
Bioinformatics Analysis and Identification of Ferroptosis-Related Gene TIMP1 as a Potential Biomarker of Asthma.铁死亡相关基因TIMP1作为哮喘潜在生物标志物的生物信息学分析与鉴定
J Inflamm Res. 2025 Aug 12;18:10905-10917. doi: 10.2147/JIR.S529209. eCollection 2025.
2
Enhanced resistance to infection in mice surviving sepsis: the role of lipid metabolism and myeloid cell reprogramming.脓毒症存活小鼠抗感染能力增强:脂质代谢和髓系细胞重编程的作用
Front Pharmacol. 2025 May 30;16:1588987. doi: 10.3389/fphar.2025.1588987. eCollection 2025.
3
Inflammatory metabolite 7α,25-OHC promotes TIMP1 expression in COVID-19 monocytes through synergy effect of SMARCC1/JUND/H3K27ac.

本文引用的文献

1
Endothelial dysfunction and immunothrombosis in sepsis.脓毒症中的内皮功能障碍与免疫血栓形成。
Front Immunol. 2023 Apr 4;14:1144229. doi: 10.3389/fimmu.2023.1144229. eCollection 2023.
2
Dntt expression reveals developmental hierarchy and lineage specification of hematopoietic progenitors.Dntt 表达揭示了造血祖细胞的发育层次结构和谱系特化。
Nat Immunol. 2022 Apr;23(4):505-517. doi: 10.1038/s41590-022-01167-5. Epub 2022 Mar 30.
3
The immunology of sepsis.脓毒症的免疫学。
炎症代谢产物7α,25-二羟基胆固醇通过SMARCC1/JUND/H3K27ac的协同作用促进COVID-19单核细胞中TIMP1的表达。
Cell Mol Life Sci. 2025 May 21;82(1):208. doi: 10.1007/s00018-025-05721-w.
4
Suppression of thrombospondin-1-mediated inflammaging prolongs hematopoietic health span.抑制血小板反应蛋白-1介导的炎症衰老可延长造血健康期。
Sci Immunol. 2025 Jan 3;10(103):eads1556. doi: 10.1126/sciimmunol.ads1556.
5
Unsupervised Classification of the Host Response Identifies Dominant Pathobiological Signatures of Sepsis in Sub-Saharan Africa.宿主反应的无监督分类识别出撒哈拉以南非洲地区脓毒症的主要病理生物学特征。
Am J Respir Crit Care Med. 2025 Mar;211(3):357-369. doi: 10.1164/rccm.202407-1394OC.
6
CDK6-mediated endothelial cell cycle acceleration drives arteriovenous malformations in hereditary hemorrhagic telangiectasia.CDK6 介导的内皮细胞周期加速驱动遗传性出血性毛细血管扩张症中的动静脉畸形。
Nat Cardiovasc Res. 2024 Nov;3(11):1301-1317. doi: 10.1038/s44161-024-00550-9. Epub 2024 Nov 1.
Immunity. 2021 Nov 9;54(11):2450-2464. doi: 10.1016/j.immuni.2021.10.012.
4
Efferocytosis fuels malignant pleural effusion through TIMP1.胞葬作用通过TIMP1促进恶性胸腔积液。
Sci Adv. 2021 Aug 13;7(33). doi: 10.1126/sciadv.abd6734. Print 2021 Aug.
5
To Be, or Notch to Be: Mediating Cell Fate from Embryogenesis to Lymphopoiesis.从胚胎发生到淋巴发生的细胞命运的调节:Notch 或非 Notch。
Biomolecules. 2021 Jun 7;11(6):849. doi: 10.3390/biom11060849.
6
Inflammation as a regulator of hematopoietic stem cell function in disease, aging, and clonal selection.炎症作为疾病、衰老和克隆选择中造血干细胞功能的调节剂。
J Exp Med. 2021 Jul 5;218(7). doi: 10.1084/jem.20201541. Epub 2021 Jun 15.
7
Connecting the Dots: Resolving the Bone Marrow Niche Heterogeneity.连点成线:解析骨髓微环境的异质性
Front Cell Dev Biol. 2021 Mar 12;9:622519. doi: 10.3389/fcell.2021.622519. eCollection 2021.
8
Trained Immunity: Reprogramming Innate Immunity in Health and Disease.训练免疫:在健康和疾病中重塑固有免疫。
Annu Rev Immunol. 2021 Apr 26;39:667-693. doi: 10.1146/annurev-immunol-102119-073855. Epub 2021 Feb 26.
9
Senescence Reprogramming by TIMP1 Deficiency Promotes Prostate Cancer Metastasis.TIMP1 缺陷导致衰老再编程促进前列腺癌转移。
Cancer Cell. 2021 Jan 11;39(1):68-82.e9. doi: 10.1016/j.ccell.2020.10.012. Epub 2020 Nov 12.
10
Exuberant fibroblast activity compromises lung function via ADAMTS4.旺盛的成纤维细胞活性通过ADAMTS4损害肺功能。
Nature. 2020 Nov;587(7834):466-471. doi: 10.1038/s41586-020-2877-5. Epub 2020 Oct 28.