Suppr超能文献

胞葬作用通过TIMP1促进恶性胸腔积液。

Efferocytosis fuels malignant pleural effusion through TIMP1.

作者信息

Zhao Lilan, Giannou Anastasios D, Xu Yang, Shiri Ahmad Mustafa, Liebold Imke, Steglich Babett, Bedke Tanja, Zhang Tao, Lücke Jöran, Scognamiglio Pasquale, Kempski Jan, Woestemeier Anna, Chen Jing, Agalioti Theodora, Zazara Dimitra E, Lindner Diana, Janning Melanie, Hennigs Jan K, Jagirdar Rajesh M, Kotsiou Ourania S, Zarogiannis Sotirios G, Kobayashi Yasushi, Izbicki Jacob R, Ghosh Sourav, Rothlin Carla V, Bosurgi Lidia, Huber Samuel, Gagliani Nicola

机构信息

Department of General, Visceral and Thoracic Surgery, University Medical Center Hamburg-Eppendorf, 20246 Hamburg, Germany.

Department of General Thoracic Surgery, Fujian Provincial Hospital, Fujian Medical University, 350003 Fuzhou, People's Republic of China.

出版信息

Sci Adv. 2021 Aug 13;7(33). doi: 10.1126/sciadv.abd6734. Print 2021 Aug.

Abstract

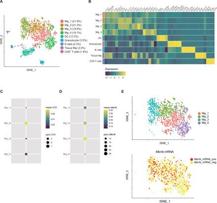
Malignant pleural effusion (MPE) results from the capacity of several human cancers to metastasize to the pleural cavity. No effective treatments are currently available, reflecting our insufficient understanding of the basic mechanisms leading to MPE progression. Here, we found that efferocytosis through the receptor tyrosine kinases AXL and MERTK led to the production of interleukin-10 (IL-10) by four distinct pleural cavity macrophage (Mφ) subpopulations characterized by different metabolic states and cell chemotaxis properties. In turn, IL-10 acts on dendritic cells (DCs) inducing the production of tissue inhibitor of metalloproteinases 1 (TIMP1). Genetic ablation of and in Mφs or IL-10 receptor in DCs or substantially reduced MPE progression. Our results delineate an inflammatory cascade-from the clearance of apoptotic cells by Mφs, to production of IL-10, to induction of TIMP1 in DCs-that facilitates MPE progression. This inflammatory cascade offers a series of therapeutic targets for MPE.

摘要

恶性胸腔积液(MPE)是由多种人类癌症转移至胸腔的能力所致。目前尚无有效的治疗方法,这反映出我们对导致MPE进展的基本机制了解不足。在此,我们发现通过受体酪氨酸激酶AXL和MERTK进行的胞葬作用导致四种不同的胸腔巨噬细胞(Mφ)亚群产生白细胞介素-10(IL-10),这些亚群具有不同的代谢状态和细胞趋化特性。反过来,IL-10作用于树突状细胞(DC),诱导金属蛋白酶组织抑制剂1(TIMP1)的产生。Mφ中AXL和MERTK的基因敲除或DC中IL-10受体的基因敲除或TIMP1的基因敲除显著降低了MPE的进展。我们的结果描绘了一个炎症级联反应——从Mφ清除凋亡细胞,到产生IL-10,再到DC中诱导TIMP1——这促进了MPE的进展。这种炎症级联反应为MPE提供了一系列治疗靶点。

https://cdn.ncbi.nlm.nih.gov/pmc/blobs/47d7/8363144/065cf0eb439f/abd6734-F1.jpg

文献AI研究员

20分钟写一篇综述,助力文献阅读效率提升50倍。

立即体验

用中文搜PubMed

大模型驱动的PubMed中文搜索引擎

马上搜索

文档翻译

学术文献翻译模型,支持多种主流文档格式。

立即体验