Suppr超能文献

在肺鳞状细胞癌中,免疫治疗反应和免疫相关不良事件的基础是肿瘤和免疫细胞的重编程。

Divergent tumor and immune cell reprogramming underlying immunotherapy response and immune-related adverse events in lung squamous cell carcinoma.

机构信息

Department of Respiratory and Critical Care Medicine, Peking Union Medical College Hospital, Chinese Academy of Medical Sciences & Peking Union Medical College, Beijing, China.

State Key Laboratory of Systems Medicine for Cancer, Department of Thoracic Surgery, Shanghai Cancer Institute, Ren Ji Hospital, Shanghai Jiao Tong University School of Medicine, Shanghai, China.

出版信息

J Immunother Cancer. 2023 Oct;11(10). doi: 10.1136/jitc-2023-007305.

Abstract

BACKGROUND

Lung squamous cell carcinoma (LUSC) remains a leading cause of cancer-related deaths with few therapeutic strategies. Immune checkpoint inhibitors (ICIs) have demonstrated promising efficacy in patients with LUSC. However, ICIs could also lead to a unique spectrum of immune-related adverse events (irAEs), which dampen the clinical outcome. In-depth characterization of the immune hallmarks of antitumor responses and irAEs remains an unmet need to maximize ICI-treatment benefits of patients.

METHODS

We performed single-cell RNA sequencing (scRNA-seq) on pre-ICI and on-ICI treatment tumor biopsies. We used bulk RNA-seq data of matched pretreatment/on-treatment tumors and irAE affected organs to validate observations from scRNA-seq analysis. Two independent patient cohorts were collected to determine circulating tumor necrosis factor (TNF) protein expression levels.

RESULTS

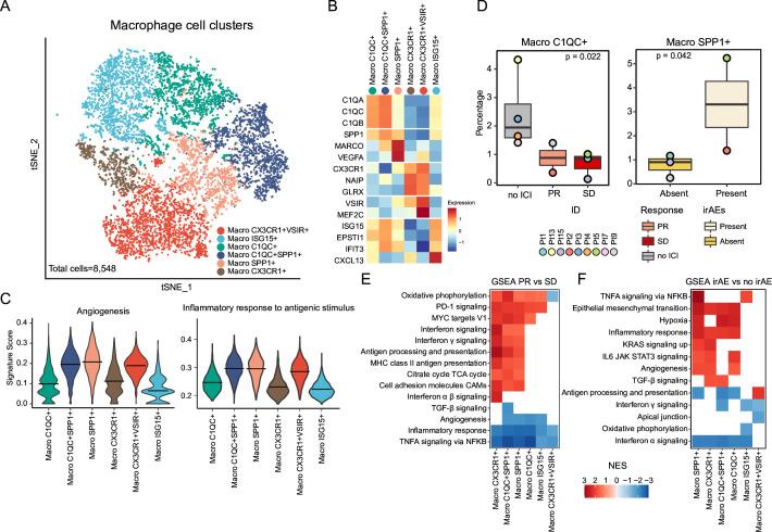
We found that increased proportions of a macrophage subcluster with highly expressed secreted phosphoprotein 1 (SPP1) and two tumor cell subclusters in irAE patients, whereas proportions of two cytotoxic CD8+ T cell subclusters were higher in patients with partial response (PR). TNF signaling pathway was conversely associated with treatment efficacy and irAE development in most macrophage and tumor cell subclusters. Cell-cell communications for TNF ligand-receptor pairs between macrophage/T cells and tumor cells were also bidirectionally remodeled in responders versus non-responders and irAE versus non-irAE patients. Bulk RNA-seq analysis on matched pretreatment/on-treatment tumors and irAE affected organs revealed remarkably enhanced macrophage abundance and TNF signaling pathway in on-treatment tumors and organs developed irAEs. Furthermore, we observed significantly increased circulating TNF protein in plasma or serum of irAE patients but not ICI responders, based on analysis of two independent LUSC patient cohorts and one published ICI patient cohort.

CONCLUSIONS

Our data depicts specific reprogramming of macrophage, T cells and tumor cells associated with ICI response and irAEs, elucidates divergent roles of TNF signaling in antitumor immunity and irAEs, and highlights the significance of TNF expression in irAE development in the LUSC setting.

摘要

背景

肺鳞状细胞癌(LUSC)仍然是癌症相关死亡的主要原因,治疗策略有限。免疫检查点抑制剂(ICI)已在 LUSC 患者中显示出有前途的疗效。然而,ICI 也可能导致独特的免疫相关不良反应(irAE)谱,从而降低临床疗效。深入描述抗肿瘤反应和 irAE 的免疫特征仍然是满足未满足的需求,以最大限度地提高患者接受 ICI 治疗的益处。

方法

我们对 ICI 治疗前和治疗期间的肿瘤活检进行了单细胞 RNA 测序(scRNA-seq)。我们使用配对预处理/治疗期间肿瘤和 irAE 影响器官的批量 RNA-seq 数据来验证 scRNA-seq 分析的观察结果。收集了两个独立的患者队列来确定循环肿瘤坏死因子(TNF)蛋白表达水平。

结果

我们发现,在 irAE 患者中,具有高表达分泌磷蛋白 1(SPP1)的巨噬细胞亚群和两个肿瘤细胞亚群的比例增加,而部分缓解(PR)患者的两个细胞毒性 CD8+T 细胞亚群的比例更高。相反,TNF 信号通路与大多数巨噬细胞和肿瘤细胞亚群的治疗效果和 irAE 发展相关。在反应者与非反应者和 irAE 与非 irAE 患者中,TNF 配体-受体对之间的细胞-细胞通讯也在巨噬细胞/T 细胞和肿瘤细胞之间双向重塑。配对预处理/治疗期间肿瘤和 irAE 影响器官的批量 RNA-seq 分析显示,在治疗期间肿瘤和发生 irAE 的器官中,巨噬细胞丰度和 TNF 信号通路显著增强。此外,我们根据两个独立的 LUSC 患者队列和一个已发表的 ICI 患者队列的分析,观察到 irAE 患者血浆或血清中 TNF 蛋白显著增加,但 ICI 反应者没有增加。

结论

我们的数据描绘了与 ICI 反应和 irAE 相关的巨噬细胞、T 细胞和肿瘤细胞的特定重编程,阐明了 TNF 信号在抗肿瘤免疫和 irAE 中的不同作用,并强调了 TNF 表达在 LUSC 环境中 irAE 发展中的重要性。

https://cdn.ncbi.nlm.nih.gov/pmc/blobs/e327/10603341/421b13b452b8/jitc-2023-007305f01.jpg

文献AI研究员

20分钟写一篇综述,助力文献阅读效率提升50倍。

立即体验

用中文搜PubMed

大模型驱动的PubMed中文搜索引擎

马上搜索

文档翻译

学术文献翻译模型,支持多种主流文档格式。

立即体验