• 文献检索
  • 文档翻译
  • 深度研究
  • 学术资讯
  • Suppr Zotero 插件Zotero 插件
  • 邀请有礼
  • 套餐&价格
  • 历史记录
应用&插件
Suppr Zotero 插件Zotero 插件浏览器插件Mac 客户端Windows 客户端微信小程序
定价
高级版会员购买积分包购买API积分包
服务
文献检索文档翻译深度研究API 文档MCP 服务
关于我们
关于 Suppr公司介绍联系我们用户协议隐私条款
关注我们

Suppr 超能文献

核心技术专利:CN118964589B侵权必究
粤ICP备2023148730 号-1Suppr @ 2026

文献检索

告别复杂PubMed语法,用中文像聊天一样搜索,搜遍4000万医学文献。AI智能推荐,让科研检索更轻松。

立即免费搜索

文件翻译

保留排版,准确专业,支持PDF/Word/PPT等文件格式,支持 12+语言互译。

免费翻译文档

深度研究

AI帮你快速写综述,25分钟生成高质量综述,智能提取关键信息,辅助科研写作。

立即免费体验

脑卒中患者的未折叠蛋白反应途径:通过机器学习算法和实验验证评估的综合图谱。

Unfolded protein response pathways in stroke patients: a comprehensive landscape assessed through machine learning algorithms and experimental verification.

机构信息

Henan University of Traditional Chinese Medicine, Zhengzhou, 450046, Henan, China.

Xiangya Hospital, Central South University, 87 Xiangya Road, Changsha, 410008, Hunan, China.

出版信息

J Transl Med. 2023 Oct 27;21(1):759. doi: 10.1186/s12967-023-04567-9.

DOI:10.1186/s12967-023-04567-9
PMID:37891634
原文链接:https://pmc.ncbi.nlm.nih.gov/articles/PMC10605787/
Abstract

BACKGROUND

The unfolding protein response is a critical biological process implicated in a variety of physiological functions and disease states across eukaryotes. Despite its significance, the role and underlying mechanisms of the response in the context of ischemic stroke remain elusive. Hence, this study endeavors to shed light on the mechanisms and role of the unfolding protein response in the context of ischemic stroke.

METHODS

In this study, mRNA expression patterns were extracted from the GSE58294 and GSE16561 datasets in the GEO database. The screening and validation of protein response-related biomarkers in stroke patients, as well as the analysis of the immune effects of the pathway, were carried out. To identify the key genes in the unfolded protein response, we constructed diagnostic models using both random forest and support vector machine-recursive feature elimination methods. The internal validation was performed using a bootstrapping approach based on a random sample of 1,000 iterations. Lastly, the target gene was validated by RT-PCR using clinical samples. We utilized two algorithms, CIBERSORT and MCPcounter, to investigate the relationship between the model genes and immune cells. Additionally, we performed uniform clustering of ischemic stroke samples based on expression of genes related to the UPR pathway and analyzed the relationship between different clusters and clinical traits. The weighted gene co-expression network analysis was conducted to identify the core genes in various clusters, followed by enrichment analysis and protein profiling for the hub genes from different clusters.

RESULTS

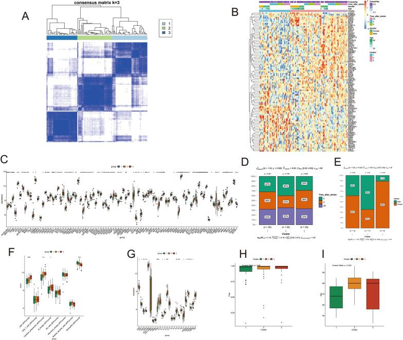
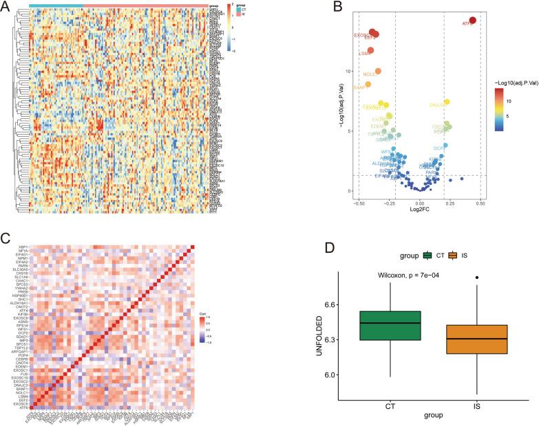
Our differential analysis revealed 44 genes related to the UPR pathway to be statistically significant. The integration of both machine learning algorithms resulted in the identification of 7 key genes, namely ATF6, EXOSC5, EEF2, LSM4, NOLC1, BANF1, and DNAJC3. These genes served as the foundation for a diagnostic model, with an area under the curve of 0.972. Following 1000 rounds of internal validation via randomized sampling, the model was confirmed to exhibit high levels of both specificity and sensitivity. Furthermore, the expression of these genes was found to be linked with the infiltration of immune cells such as neutrophils and CD8 T cells. The cluster analysis of ischemic stroke samples revealed three distinct groups, each with differential expression of most genes related to the UPR pathway, immune cell infiltration, and inflammatory factor secretion. The weighted gene co-expression network analysis showed that all three clusters were associated with the unfolded protein response, as evidenced by gene enrichment analysis and the protein landscape of each cluster. The results showed that the expression of the target gene in blood was consistent with the previous analysis.

CONCLUSION

The study of the relationship between UPR and ischemic stroke can help to better understand the underlying mechanisms of the disease and provide new targets for therapeutic intervention. For example, targeting the UPR pathway by blocking excessive autophagy or inducing moderate UPR could potentially reduce tissue injury and promote cell survival after ischemic stroke. In addition, the results of this study suggest that the use of UPR gene expression levels as biomarkers could improve the accuracy of early diagnosis and prognosis of ischemic stroke, leading to more personalized treatment strategies. Overall, this study highlights the importance of the UPR pathway in the pathology of ischemic stroke and provides a foundation for future studies in this field.

摘要

背景

unfolded protein response(未折叠蛋白反应)是一种关键的生物学过程,涉及真核生物中的各种生理功能和疾病状态。尽管它很重要,但在缺血性中风的背景下,该反应的作用和潜在机制仍然难以捉摸。因此,本研究旨在阐明 unfolded protein response 在缺血性中风中的机制和作用。

方法

本研究从 GEO 数据库中的 GSE58294 和 GSE16561 数据集提取 mRNA 表达模式。筛选和验证中风患者的蛋白反应相关生物标志物,并分析该途径的免疫效应。为了确定 unfolded protein response 中的关键基因,我们使用随机森林和支持向量机递归特征消除方法构建了诊断模型。内部验证采用基于 1000 次随机抽样的自举方法进行。最后,使用临床样本通过 RT-PCR 验证靶基因。我们使用了两种算法,CIBERSORT 和 MCPcounter,来研究模型基因与免疫细胞之间的关系。此外,我们基于与 UPR 途径相关的基因的表达对缺血性中风样本进行了均匀聚类,并分析了不同聚类与临床特征之间的关系。进行加权基因共表达网络分析以确定不同聚类中的核心基因,然后对不同聚类的枢纽基因进行富集分析和蛋白图谱分析。

结果

我们的差异分析显示,有 44 个与 UPR 途径相关的基因具有统计学意义。两种机器学习算法的整合导致确定了 7 个关键基因,即 ATF6、EXOSC5、EEF2、LSM4、NOLC1、BANF1 和 DNAJC3。这些基因作为诊断模型的基础,曲线下面积为 0.972。通过 1000 轮随机抽样的内部验证,证实该模型具有较高的特异性和敏感性。此外,这些基因的表达与中性粒细胞和 CD8 T 细胞等免疫细胞的浸润有关。对缺血性中风样本的聚类分析显示,有三个不同的组,每个组与与 UPR 途径、免疫细胞浸润和炎症因子分泌相关的大多数基因的表达不同。加权基因共表达网络分析表明,所有三个聚类均与 unfolded protein response 相关,这可以通过基因富集分析和每个聚类的蛋白图谱得到证明。结果表明,血液中靶基因的表达与之前的分析一致。

结论

对 UPR 与缺血性中风之间关系的研究有助于更好地了解疾病的潜在机制,并为治疗干预提供新的靶点。例如,通过阻断过度自噬或诱导适度 UPR 来靶向 UPR 途径,可能会减少缺血性中风后的组织损伤并促进细胞存活。此外,本研究的结果表明,使用 UPR 基因表达水平作为生物标志物可以提高缺血性中风早期诊断和预后的准确性,从而制定更个性化的治疗策略。总体而言,本研究强调了 UPR 途径在缺血性中风病理中的重要性,并为该领域的未来研究奠定了基础。

https://cdn.ncbi.nlm.nih.gov/pmc/blobs/46c5/10605787/cc5b39950ab1/12967_2023_4567_Fig6_HTML.jpg
https://cdn.ncbi.nlm.nih.gov/pmc/blobs/46c5/10605787/8f3a83d571d6/12967_2023_4567_Fig1_HTML.jpg
https://cdn.ncbi.nlm.nih.gov/pmc/blobs/46c5/10605787/db2a55b90c85/12967_2023_4567_Fig2_HTML.jpg
https://cdn.ncbi.nlm.nih.gov/pmc/blobs/46c5/10605787/79eb28e4c5f9/12967_2023_4567_Fig3_HTML.jpg
https://cdn.ncbi.nlm.nih.gov/pmc/blobs/46c5/10605787/7827b23d0e82/12967_2023_4567_Fig4_HTML.jpg
https://cdn.ncbi.nlm.nih.gov/pmc/blobs/46c5/10605787/01558aba2c29/12967_2023_4567_Fig5_HTML.jpg
https://cdn.ncbi.nlm.nih.gov/pmc/blobs/46c5/10605787/cc5b39950ab1/12967_2023_4567_Fig6_HTML.jpg
https://cdn.ncbi.nlm.nih.gov/pmc/blobs/46c5/10605787/8f3a83d571d6/12967_2023_4567_Fig1_HTML.jpg
https://cdn.ncbi.nlm.nih.gov/pmc/blobs/46c5/10605787/db2a55b90c85/12967_2023_4567_Fig2_HTML.jpg
https://cdn.ncbi.nlm.nih.gov/pmc/blobs/46c5/10605787/79eb28e4c5f9/12967_2023_4567_Fig3_HTML.jpg
https://cdn.ncbi.nlm.nih.gov/pmc/blobs/46c5/10605787/7827b23d0e82/12967_2023_4567_Fig4_HTML.jpg
https://cdn.ncbi.nlm.nih.gov/pmc/blobs/46c5/10605787/01558aba2c29/12967_2023_4567_Fig5_HTML.jpg
https://cdn.ncbi.nlm.nih.gov/pmc/blobs/46c5/10605787/cc5b39950ab1/12967_2023_4567_Fig6_HTML.jpg

相似文献

1
Unfolded protein response pathways in stroke patients: a comprehensive landscape assessed through machine learning algorithms and experimental verification.脑卒中患者的未折叠蛋白反应途径:通过机器学习算法和实验验证评估的综合图谱。
J Transl Med. 2023 Oct 27;21(1):759. doi: 10.1186/s12967-023-04567-9.
2
Identification of novel biomarkers and immune infiltration characteristics of ischemic stroke based on comprehensive bioinformatic analysis and machine learning.基于综合生物信息分析和机器学习的缺血性中风新型生物标志物及免疫浸润特征的鉴定
Biochem Biophys Rep. 2023 Dec 7;37:101595. doi: 10.1016/j.bbrep.2023.101595. eCollection 2024 Mar.
3
Identification of anoikis-related genes classification patterns and immune infiltration characterization in ischemic stroke based on machine learning.基于机器学习的缺血性卒中中失巢凋亡相关基因分类模式及免疫浸润特征识别
Front Aging Neurosci. 2023 Mar 23;15:1142163. doi: 10.3389/fnagi.2023.1142163. eCollection 2023.
4
Discovery and validation of molecular patterns and immune characteristics in the peripheral blood of ischemic stroke patients.发现和验证缺血性脑卒中患者外周血中的分子模式和免疫特征。
PeerJ. 2024 Apr 19;12:e17208. doi: 10.7717/peerj.17208. eCollection 2024.
5
Identification of novel mitophagy-related biomarkers for Kawasaki disease by integrated bioinformatics and machine-learning algorithms.通过综合生物信息学和机器学习算法鉴定川崎病新的线粒体自噬相关生物标志物。
Transl Pediatr. 2024 Aug 31;13(8):1439-1456. doi: 10.21037/tp-24-230. Epub 2024 Aug 26.
6
Identification of immune-related key genes in the peripheral blood of ischaemic stroke patients using a weighted gene coexpression network analysis and machine learning.基于加权基因共表达网络分析和机器学习的缺血性脑卒中患者外周血免疫相关关键基因的鉴定。
J Transl Med. 2022 Aug 12;20(1):361. doi: 10.1186/s12967-022-03562-w.
7
Integrated bioinformatics and machine-learning screening for immune-related genes in diagnosing non-alcoholic fatty liver disease with ischemic stroke and RRS1 pan-cancer analysis.整合生物信息学和机器学习筛选免疫相关基因,用于诊断非酒精性脂肪肝合并缺血性脑卒中及 RRS1 泛癌分析。
Front Immunol. 2023 Apr 5;14:1113634. doi: 10.3389/fimmu.2023.1113634. eCollection 2023.
8
Machine learning-based solution reveals cuproptosis features in inflammatory bowel disease.基于机器学习的解决方案揭示了炎症性肠病中的铜死亡特征。
Front Immunol. 2023 May 18;14:1136991. doi: 10.3389/fimmu.2023.1136991. eCollection 2023.
9
Exploration and validation of key genes associated with early lymph node metastasis in thyroid carcinoma using weighted gene co-expression network analysis and machine learning.采用加权基因共表达网络分析和机器学习技术探索和验证甲状腺癌早期淋巴结转移相关的关键基因。
Front Endocrinol (Lausanne). 2023 Dec 8;14:1247709. doi: 10.3389/fendo.2023.1247709. eCollection 2023.
10
Identification of hub biomarkers of myocardial infarction by single-cell sequencing, bioinformatics, and machine learning.通过单细胞测序、生物信息学和机器学习鉴定心肌梗死的核心生物标志物
Front Cardiovasc Med. 2022 Jul 25;9:939972. doi: 10.3389/fcvm.2022.939972. eCollection 2022.

引用本文的文献

1
Exploring promising biomarkers based on pathogenic mechanisms in interstitial cystitis/bladder pain syndrome.基于间质性膀胱炎/膀胱疼痛综合征发病机制探索有前景的生物标志物。
Nat Rev Urol. 2025 Sep 11. doi: 10.1038/s41585-025-01078-8.
2
Network pharmacology mechanisms and experimental verification of drug pair extract in the treatment of nasopharyngeal carcinoma.药物对提取物治疗鼻咽癌的网络药理学机制及实验验证
Front Oncol. 2025 Jun 18;15:1601725. doi: 10.3389/fonc.2025.1601725. eCollection 2025.
3
Multilayer network analysis in patients with end-stage kidney disease.

本文引用的文献

1
NOLC1 knockdown suppresses prostate cancer progressions by reducing AKT phosphorylation and β-catenin accumulation.NOLC1 敲低通过减少 AKT 磷酸化和 β-连环蛋白积累抑制前列腺癌进展。
Biochem Biophys Res Commun. 2022 Dec 20;635:99-107. doi: 10.1016/j.bbrc.2022.10.038. Epub 2022 Oct 13.
2
Identification of Diagnostic Biomarkers, Immune Infiltration Characteristics, and Potential Compounds in Rheumatoid Arthritis.类风湿关节炎诊断生物标志物的鉴定、免疫浸润特征及潜在化合物。
Biomed Res Int. 2022 Apr 6;2022:1926661. doi: 10.1155/2022/1926661. eCollection 2022.
3
Is Immune Suppression Involved in the Ischemic Stroke? A Study Based on Computational Biology.
终末期肾病患者的多层网络分析
Sci Rep. 2024 Dec 30;14(1):31651. doi: 10.1038/s41598-024-80645-2.
4
Association between cathepsins and cardiomyopathy: A Mendelian randomization study.组织蛋白酶与心肌病之间的关联:一项孟德尔随机化研究。
Medicine (Baltimore). 2024 Dec 20;103(51):e40974. doi: 10.1097/MD.0000000000040974.
5
Integrated bioinformatics and machine learning algorithms reveal the unfolded protein response pathways and immune infiltration in acute myocardial infarction.综合生物信息学和机器学习算法揭示急性心肌梗死中的未折叠蛋白反应途径和免疫浸润。
J Thorac Dis. 2024 Oct 31;16(10):6496-6515. doi: 10.21037/jtd-24-622. Epub 2024 Oct 30.
6
Cellular senescence: A new perspective on the suppression of periodontitis (Review).细胞衰老:抑制牙周炎的新视角(综述)。
Mol Med Rep. 2024 Dec;30(6). doi: 10.3892/mmr.2024.13362. Epub 2024 Oct 18.
7
Identification of ribosome biogenesis genes and subgroups in ischaemic stroke.鉴定缺血性脑卒中核糖体生物发生基因和亚群。
Front Immunol. 2024 Sep 2;15:1449158. doi: 10.3389/fimmu.2024.1449158. eCollection 2024.
8
Network pharmacological mechanism analysis and evidence-based medical validation of Dahuang Mudan Decoction in the treatment of acute pancreatitis.大黄牡丹汤治疗急性胰腺炎的网络药理学机制分析及循证医学验证。
Medicine (Baltimore). 2024 Sep 13;103(37):e39679. doi: 10.1097/MD.0000000000039679.
9
The immunotherapy mechanism of Hedyotis Diffusae Herba in treating liver cancer: a study based on network pharmacology, bioinformatics, and experimental validation.白花蛇舌草治疗肝癌的免疫治疗机制:基于网络药理学、生物信息学和实验验证的研究
Naunyn Schmiedebergs Arch Pharmacol. 2025 Jan;398(1):951-965. doi: 10.1007/s00210-024-03312-3. Epub 2024 Aug 2.
10
Exploring the efficacy and molecular mechanism of Danhong injection comprehensively in the treatment of idiopathic pulmonary fibrosis by combining meta-analysis, network pharmacology, and molecular docking methods.综合运用荟萃分析、网络药理学和分子对接方法探讨丹红注射液治疗特发性肺纤维化的疗效及分子机制。
Medicine (Baltimore). 2024 May 10;103(19):e38133. doi: 10.1097/MD.0000000000038133.
免疫抑制与缺血性中风有关吗?一项基于计算生物学的研究。
Front Aging Neurosci. 2022 Feb 10;14:830494. doi: 10.3389/fnagi.2022.830494. eCollection 2022.
4
Identification of a Four-Gene Signature for Diagnosing Paediatric Sepsis.用于诊断小儿败血症的四基因标志物的鉴定。
Biomed Res Int. 2022 Feb 14;2022:5217885. doi: 10.1155/2022/5217885. eCollection 2022.
5
Identification of a ferroptosis-related gene pair biomarker with immune infiltration landscapes in ischemic stroke: a bioinformatics-based comprehensive study.基于生物信息学的综合分析鉴定缺血性脑卒中相关铁死亡基因对及其免疫浸润特征标志物
BMC Genomics. 2022 Jan 16;23(1):59. doi: 10.1186/s12864-022-08295-0.
6
Predicting Physician Consultations for Low Back Pain Using Claims Data and Population-Based Cohort Data-An Interpretable Machine Learning Approach.利用索赔数据和基于人群的队列数据预测腰痛的医生就诊情况——一种可解释的机器学习方法。
Int J Environ Res Public Health. 2021 Nov 16;18(22):12013. doi: 10.3390/ijerph182212013.
7
Intracellular Lipid Accumulation and Mitochondrial Dysfunction Accompanies Endoplasmic Reticulum Stress Caused by Loss of the Co-chaperone .细胞内脂质积累和线粒体功能障碍伴随着由共伴侣蛋白缺失引起的内质网应激。
Front Cell Dev Biol. 2021 Oct 6;9:710247. doi: 10.3389/fcell.2021.710247. eCollection 2021.
8
IOBR: Multi-Omics Immuno-Oncology Biological Research to Decode Tumor Microenvironment and Signatures.IOBR:多组学免疫肿瘤生物学研究解码肿瘤微环境和特征。
Front Immunol. 2021 Jul 2;12:687975. doi: 10.3389/fimmu.2021.687975. eCollection 2021.
9
Potential role of a three-gene signature in predicting diagnosis in patients with myocardial infarction.三基因标志物在预测心肌梗死患者诊断中的作用
Bioengineered. 2021 Dec;12(1):2734-2749. doi: 10.1080/21655979.2021.1938498.
10
Activation of the ATF6 (Activating Transcription Factor 6) Signaling Pathway in Neurons Improves Outcome After Cardiac Arrest in Mice.神经元中 ATF6(激活转录因子 6)信号通路的激活可改善小鼠心脏骤停后的预后。
J Am Heart Assoc. 2021 Jun 15;10(12):e020216. doi: 10.1161/JAHA.120.020216. Epub 2021 Jun 11.