Suppr超能文献

普遍冠状病毒免疫的前景:针对 SARS-CoV2 和常见人类冠状病毒的相互和非相互 T 细胞反应的特征。

The prospect of universal coronavirus immunity: characterization of reciprocal and non-reciprocal T cell responses against SARS-CoV2 and common human coronaviruses.

机构信息

Columbia Center for Translational Immunology, Department of Medicine, Columbia University, New York, NY, United States.

Department of Medicine, Blood and Marrow Transplantation and Cell Therapy Program, Columbia University Irving Medical Center, New York, NY, United States.

出版信息

Front Immunol. 2023 Oct 13;14:1212203. doi: 10.3389/fimmu.2023.1212203. eCollection 2023.

Abstract

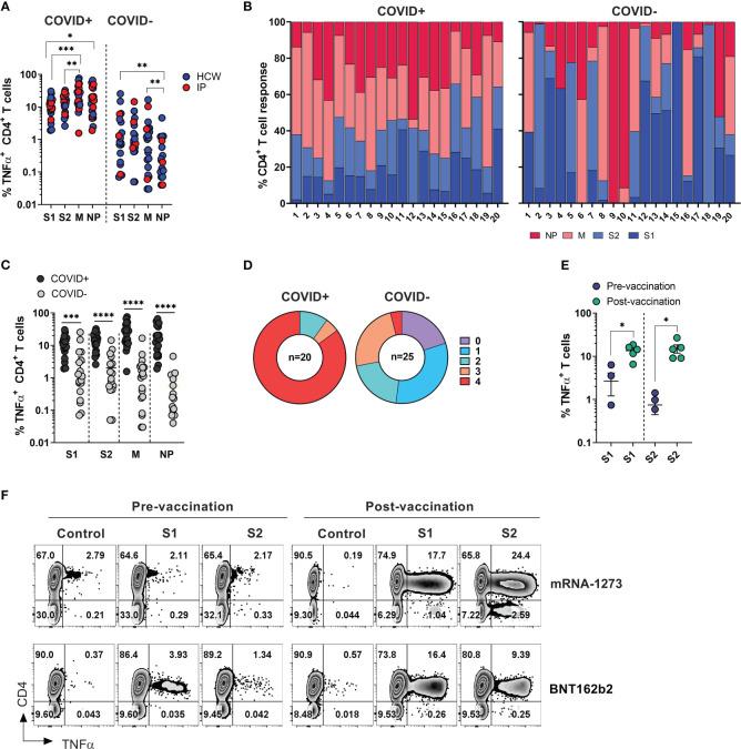
T cell immunity plays a central role in clinical outcomes of Coronavirus Infectious Disease 2019 (COVID-19) and T cell-focused vaccination or cellular immunotherapy might provide enhanced protection for some immunocompromised patients. Pre-existing T cell memory recognizing SARS-CoV-2 antigens antedating COVID-19 infection or vaccination, may have developed as an imprint of prior infections with endemic non-SARS human coronaviruses (hCoVs) OC43, HKU1, 229E, NL63, pathogens of "common cold". In turn, SARS-CoV-2-primed T cells may recognize emerging variants or other hCoV viruses and modulate the course of subsequent hCoV infections. Cross-immunity between hCoVs and SARS-CoV-2 has not been well characterized. Here, we systematically investigated T cell responses against the immunodominant SARS-CoV-2 spike, nucleocapsid and membrane proteins and corresponding antigens from α- and β-hCoVs among vaccinated, convalescent, and unexposed subjects. Broad T cell immunity against all tested SARS-CoV-2 antigens emerged in COVID-19 survivors. In convalescent and in vaccinated individuals, SARS-CoV-2 spike-specific T cells reliably recognized most SARS-CoV-2 variants, however cross-reactivity against the variant was reduced by approximately 47%. Responses against spike, nucleocapsid and membrane antigens from endemic hCoVs were significantly more extensive in COVID-19 survivors than in unexposed subjects and displayed cross-reactivity between α- and β-hCoVs. In some, non-SARS hCoV-specific T cells demonstrated a prominent non-reciprocal cross-reactivity with SARS-CoV-2 antigens, whereas a distinct anti-SARS-CoV-2 immunological repertoire emerged post-COVID-19, with relatively limited cross-recognition of non-SARS hCoVs. Based on this cross-reactivity pattern, we established a strategy for expansion of universal anti-hCoV T cells for adoptive immunotherapy. Overall, these results have implications for the future design of universal vaccines and cell-based immune therapies against SARS- and non-SARS-CoVs.

摘要

T 细胞免疫在 2019 年冠状病毒病(COVID-19)的临床结果中发挥着核心作用,以 T 细胞为重点的疫苗接种或细胞免疫疗法可能为一些免疫功能低下的患者提供增强的保护。预先存在的 T 细胞记忆可识别 SARS-CoV-2 抗原,这些抗原可追溯到 COVID-19 感染或疫苗接种之前,可能是先前感染地方性非 SARS 人类冠状病毒(hCoV)OC43、HKU1、229E、NL63 的结果,这些病原体是“普通感冒”的病因。反过来,SARS-CoV-2 引发的 T 细胞可能会识别新兴变体或其他 hCoV 病毒,并调节随后 hCoV 感染的过程。hCoV 之间的交叉免疫尚未得到很好的描述。在这里,我们系统地研究了针对免疫优势 SARS-CoV-2 刺突、核衣壳和膜蛋白以及疫苗接种、康复和未暴露个体中 α-和 β-hCoV 相应抗原的 T 细胞反应。在 COVID-19 幸存者中出现了针对所有测试 SARS-CoV-2 抗原的广泛 T 细胞免疫。在康复和接种疫苗的个体中,SARS-CoV-2 刺突特异性 T 细胞可靠地识别大多数 SARS-CoV-2 变体,但对变体的交叉反应性降低了约 47%。对地方性 hCoV 的刺突、核衣壳和膜抗原的反应在 COVID-19 幸存者中比未暴露个体更为广泛,并且在 α-和 β-hCoV 之间显示出交叉反应性。在一些非 SARS hCoV 特异性 T 细胞中,与 SARS-CoV-2 抗原具有显著的非互惠交叉反应性,而在 COVID-19 后出现了独特的抗 SARS-CoV-2 免疫反应谱,对非 SARS hCoV 的交叉识别相对有限。基于这种交叉反应模式,我们建立了一种用于过继免疫疗法的通用抗 hCoV T 细胞扩增策略。总的来说,这些结果对未来 SARS 和非 SARS-CoV 通用疫苗和基于细胞的免疫疗法的设计具有重要意义。

https://cdn.ncbi.nlm.nih.gov/pmc/blobs/e523/10612330/be8ea94bfb65/fimmu-14-1212203-g001.jpg

文献AI研究员

20分钟写一篇综述,助力文献阅读效率提升50倍。

立即体验

用中文搜PubMed

大模型驱动的PubMed中文搜索引擎

马上搜索

文档翻译

学术文献翻译模型,支持多种主流文档格式。

立即体验