Suppr超能文献

地塞米松通过抑制干扰素 β 的表达和功能来损害脂多糖激活的原代巨噬细胞中抗菌介质的表达。

Dexamethasone impairs the expression of antimicrobial mediators in lipopolysaccharide-activated primary macrophages by inhibiting both expression and function of interferon β.

机构信息

Institute of Inflammation and Ageing, University of Birmingham, Birmingham, United Kingdom.

Institute of Microbiology and Infection, University of Birmingham, Birmingham, United Kingdom.

出版信息

Front Immunol. 2023 Oct 24;14:1190261. doi: 10.3389/fimmu.2023.1190261. eCollection 2023.

Abstract

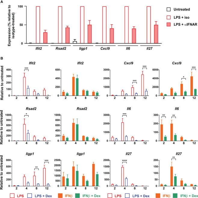
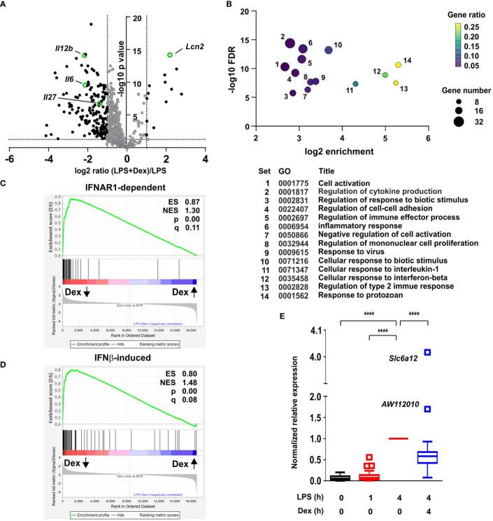
Glucocorticoids potently inhibit expression of many inflammatory mediators, and have been widely used to treat both acute and chronic inflammatory diseases for more than seventy years. However, they can have several unwanted effects, amongst which immunosuppression is one of the most common. Here we used microarrays and proteomic approaches to characterise the effect of dexamethasone (a synthetic glucocorticoid) on the responses of primary mouse macrophages to a potent pro-inflammatory agonist, lipopolysaccharide (LPS). Gene ontology analysis revealed that dexamethasone strongly impaired the lipopolysaccharide-induced antimicrobial response, which is thought to be driven by an autocrine feedback loop involving the type I interferon IFNβ. Indeed, dexamethasone strongly and dose-dependently inhibited the expression of IFNβ by LPS-activated macrophages. Unbiased proteomic data also revealed an inhibitory effect of dexamethasone on the IFNβ-dependent program of gene expression, with strong down-regulation of several interferon-induced antimicrobial factors. Surprisingly, dexamethasone also inhibited the expression of several antimicrobial genes in response to direct stimulation of macrophages with IFNβ. We tested a number of hypotheses based on previous publications, but found that no single mechanism could account for more than a small fraction of the broad suppressive impact of dexamethasone on macrophage type I interferon signaling, underlining the complexity of this pathway. Preliminary experiments indicated that dexamethasone exerted similar inhibitory effects on primary human monocyte-derived or alveolar macrophages.

摘要

糖皮质激素能强力抑制许多炎症介质的表达,且 70 多年来已被广泛用于治疗急性和慢性炎症性疾病。然而,它们可能会产生多种不良反应,其中免疫抑制是最常见的不良反应之一。在这里,我们使用微阵列和蛋白质组学方法来描述地塞米松(一种合成糖皮质激素)对原代小鼠巨噬细胞对强效促炎激动剂脂多糖(LPS)反应的影响。基因本体论分析表明,地塞米松强烈削弱了 LPS 诱导的抗菌反应,该反应被认为是由涉及 I 型干扰素 IFNβ 的自分泌反馈环驱动的。事实上,地塞米松强烈且剂量依赖性地抑制 LPS 激活的巨噬细胞中 IFNβ 的表达。无偏蛋白质组学数据还揭示了地塞米松对 IFNβ 依赖性基因表达程序的抑制作用,几种干扰素诱导的抗菌因子的表达受到强烈下调。令人惊讶的是,地塞米松也抑制了 IFNβ 直接刺激巨噬细胞时几种抗菌基因的表达。我们根据先前的出版物提出了一些假设,但发现没有单一机制可以解释地塞米松对巨噬细胞 I 型干扰素信号通路的广泛抑制作用,这突出了该途径的复杂性。初步实验表明,地塞米松对原代人单核细胞衍生或肺泡巨噬细胞也具有类似的抑制作用。

https://cdn.ncbi.nlm.nih.gov/pmc/blobs/a81b/10628473/73fed1f2fd3e/fimmu-14-1190261-g001.jpg

文献AI研究员

20分钟写一篇综述,助力文献阅读效率提升50倍。

立即体验

用中文搜PubMed

大模型驱动的PubMed中文搜索引擎

马上搜索

文档翻译

学术文献翻译模型,支持多种主流文档格式。

立即体验