International Clinical Research Center, St. Anne's University Hospital, Brno, 60200, Czech Republic.
Department of Chemical Engineering, The University of Melbourne, Parkville, Victoria, 3010, Australia.
Adv Sci (Weinh). 2024 Jan;11(2):e2302965. doi: 10.1002/advs.202302965. Epub 2023 Nov 9.
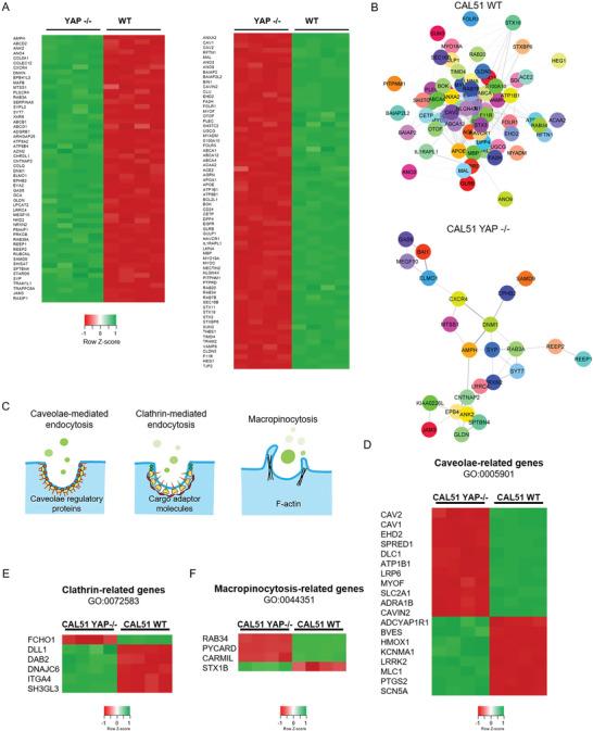
Interactions between living cells and nanoparticles are extensively studied to enhance the delivery of therapeutics. Nanoparticles size, shape, stiffness, and surface charge are regarded as the main features able to control the fate of cell-nanoparticle interactions. However, the clinical translation of nanotherapies has so far been limited, and there is a need to better understand the biology of cell-nanoparticle interactions. This study investigates the role of cellular mechanosensitive components in cell-nanoparticle interactions. It is demonstrated that the genetic and pharmacologic inhibition of yes-associated protein (YAP), a key component of cancer cell mechanosensing apparatus and Hippo pathway effector, improves nanoparticle internalization in triple-negative breast cancer cells regardless of nanoparticle properties or substrate characteristics. This process occurs through YAP-dependent regulation of endocytic pathways, cell mechanics, and membrane organization. Hence, the study proposes targeting YAP may sensitize triple-negative breast cancer cells to chemotherapy and increase the selectivity of nanotherapy.
细胞与纳米颗粒之间的相互作用被广泛研究,以增强治疗药物的递送。纳米颗粒的大小、形状、刚度和表面电荷被认为是能够控制细胞-纳米颗粒相互作用命运的主要特征。然而,纳米疗法的临床转化迄今为止受到限制,因此需要更好地了解细胞-纳米颗粒相互作用的生物学特性。本研究调查了细胞机械敏感成分在细胞-纳米颗粒相互作用中的作用。研究表明,抑制 yes 相关蛋白(YAP)——一种癌细胞机械感知装置和 Hippo 通路效应物的关键组成部分——无论是通过遗传还是药理学手段,都能提高三阴性乳腺癌细胞对纳米颗粒的内化作用,而与纳米颗粒的性质或基底特性无关。这一过程是通过 YAP 依赖的内吞途径、细胞力学和膜组织的调节来实现的。因此,该研究提出靶向 YAP 可能使三阴性乳腺癌细胞对化疗更敏感,并提高纳米治疗的选择性。