• 文献检索
  • 文档翻译
  • 深度研究
  • 学术资讯
  • Suppr Zotero 插件Zotero 插件
  • 邀请有礼
  • 套餐&价格
  • 历史记录
应用&插件
Suppr Zotero 插件Zotero 插件浏览器插件Mac 客户端Windows 客户端微信小程序
定价
高级版会员购买积分包购买API积分包
服务
文献检索文档翻译深度研究API 文档MCP 服务
关于我们
关于 Suppr公司介绍联系我们用户协议隐私条款
关注我们

Suppr 超能文献

核心技术专利:CN118964589B侵权必究
粤ICP备2023148730 号-1Suppr @ 2026

文献检索

告别复杂PubMed语法,用中文像聊天一样搜索,搜遍4000万医学文献。AI智能推荐,让科研检索更轻松。

立即免费搜索

文件翻译

保留排版,准确专业,支持PDF/Word/PPT等文件格式,支持 12+语言互译。

免费翻译文档

深度研究

AI帮你快速写综述,25分钟生成高质量综述,智能提取关键信息,辅助科研写作。

立即免费体验

单细胞测序探索小儿神经母细胞瘤细胞间通讯的分子机制。

Exploration of the molecular mechanism of intercellular communication in paediatric neuroblastoma by single-cell sequencing.

机构信息

Department of Pathology, Anhui Provincial Children's Hospital, 39 Wangjiang East Road, Hefei, 230051, Anhui, China.

出版信息

Sci Rep. 2023 Nov 21;13(1):20406. doi: 10.1038/s41598-023-47796-0.

DOI:10.1038/s41598-023-47796-0
PMID:37990103
原文链接:https://pmc.ncbi.nlm.nih.gov/articles/PMC10663476/
Abstract

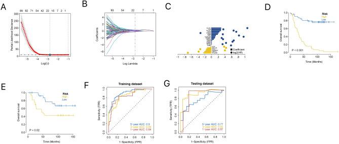
Neuroblastoma (NB) is an embryonic tumour that originates in the sympathetic nervous system and occurs most often in infants and children under 2 years of age. Moreover, it is the most common extracranial solid tumour in children. Increasing studies suggest that intercellular communication within the tumour microenvironment is closely related to tumour development. This study aimed to construct a prognosis-related intercellular communication-associated genes model by single-cell sequencing and transcriptome sequencing to predict the prognosis of patients with NB for precise management. Single-cell data from patients with NB were downloaded from the gene expression omnibus database for comprehensive analysis. Furthermore, prognosis-related genes were screened in the TARGET database based on epithelial cell marker genes through a combination of Cox regression and Lasso regression analyses, using GSE62564 and GSE85047 for external validation. The patients' risk scores were calculated, followed by immune infiltration analysis, drug sensitivity analysis, and enrichment analysis of risk scores, which were conducted for the prognostic model. I used the Lasso regression feature selection algorithm to screen characteristic genes in NB and developed a 21-gene prognostic model. The risk scores were highly correlated with multiple immune cells and common anti-tumour drugs. Furthermore, the risk score was identified as an independent prognostic factor for NB. In this study, I constructed and validated a prognostic signature based on epithelial marker genes, which may provide useful information on the development and prognosis of NB.

摘要

神经母细胞瘤(NB)是一种起源于交感神经系统的胚胎肿瘤,最常发生于 2 岁以下的婴儿和儿童。此外,它是儿童中最常见的颅外实体瘤。越来越多的研究表明,肿瘤微环境中的细胞间通讯与肿瘤的发展密切相关。本研究旨在通过单细胞测序和转录组测序构建与预后相关的细胞间通讯相关基因模型,以预测 NB 患者的预后,从而进行精确管理。从基因表达综合数据库中下载 NB 患者的单细胞数据进行综合分析。此外,通过 Cox 回归和 Lasso 回归分析相结合,基于上皮细胞标记基因,从 TARGET 数据库中筛选预后相关基因,使用 GSE62564 和 GSE85047 进行外部验证。计算患者的风险评分,然后进行免疫浸润分析、药物敏感性分析和风险评分富集分析,用于预后模型。我使用 Lasso 回归特征选择算法筛选 NB 中的特征基因,并开发了一个 21 基因预后模型。风险评分与多种免疫细胞和常见的抗肿瘤药物高度相关。此外,风险评分被确定为 NB 的一个独立预后因素。在这项研究中,我构建并验证了一个基于上皮标记基因的预后特征,这可能为 NB 的发展和预后提供有用的信息。

https://cdn.ncbi.nlm.nih.gov/pmc/blobs/7b23/10663476/31f9ed6f30a8/41598_2023_47796_Fig15_HTML.jpg
https://cdn.ncbi.nlm.nih.gov/pmc/blobs/7b23/10663476/8ad3dc2b973e/41598_2023_47796_Fig1_HTML.jpg
https://cdn.ncbi.nlm.nih.gov/pmc/blobs/7b23/10663476/9ba7c964ec12/41598_2023_47796_Fig2_HTML.jpg
https://cdn.ncbi.nlm.nih.gov/pmc/blobs/7b23/10663476/e174963d2d7d/41598_2023_47796_Fig3_HTML.jpg
https://cdn.ncbi.nlm.nih.gov/pmc/blobs/7b23/10663476/c92acbaf3018/41598_2023_47796_Fig4_HTML.jpg
https://cdn.ncbi.nlm.nih.gov/pmc/blobs/7b23/10663476/258792f44370/41598_2023_47796_Fig5_HTML.jpg
https://cdn.ncbi.nlm.nih.gov/pmc/blobs/7b23/10663476/5841d025139a/41598_2023_47796_Fig6_HTML.jpg
https://cdn.ncbi.nlm.nih.gov/pmc/blobs/7b23/10663476/020a1072856f/41598_2023_47796_Fig7_HTML.jpg
https://cdn.ncbi.nlm.nih.gov/pmc/blobs/7b23/10663476/8f41a084d28a/41598_2023_47796_Fig8_HTML.jpg
https://cdn.ncbi.nlm.nih.gov/pmc/blobs/7b23/10663476/c2ead8b254af/41598_2023_47796_Fig9_HTML.jpg
https://cdn.ncbi.nlm.nih.gov/pmc/blobs/7b23/10663476/4755c5f78f52/41598_2023_47796_Fig10_HTML.jpg
https://cdn.ncbi.nlm.nih.gov/pmc/blobs/7b23/10663476/723bdef6116d/41598_2023_47796_Fig11_HTML.jpg
https://cdn.ncbi.nlm.nih.gov/pmc/blobs/7b23/10663476/92f0bad9cba7/41598_2023_47796_Fig12_HTML.jpg
https://cdn.ncbi.nlm.nih.gov/pmc/blobs/7b23/10663476/0b922ac0d724/41598_2023_47796_Fig13_HTML.jpg
https://cdn.ncbi.nlm.nih.gov/pmc/blobs/7b23/10663476/b3a24472e36d/41598_2023_47796_Fig14_HTML.jpg
https://cdn.ncbi.nlm.nih.gov/pmc/blobs/7b23/10663476/31f9ed6f30a8/41598_2023_47796_Fig15_HTML.jpg
https://cdn.ncbi.nlm.nih.gov/pmc/blobs/7b23/10663476/8ad3dc2b973e/41598_2023_47796_Fig1_HTML.jpg
https://cdn.ncbi.nlm.nih.gov/pmc/blobs/7b23/10663476/9ba7c964ec12/41598_2023_47796_Fig2_HTML.jpg
https://cdn.ncbi.nlm.nih.gov/pmc/blobs/7b23/10663476/e174963d2d7d/41598_2023_47796_Fig3_HTML.jpg
https://cdn.ncbi.nlm.nih.gov/pmc/blobs/7b23/10663476/c92acbaf3018/41598_2023_47796_Fig4_HTML.jpg
https://cdn.ncbi.nlm.nih.gov/pmc/blobs/7b23/10663476/258792f44370/41598_2023_47796_Fig5_HTML.jpg
https://cdn.ncbi.nlm.nih.gov/pmc/blobs/7b23/10663476/5841d025139a/41598_2023_47796_Fig6_HTML.jpg
https://cdn.ncbi.nlm.nih.gov/pmc/blobs/7b23/10663476/020a1072856f/41598_2023_47796_Fig7_HTML.jpg
https://cdn.ncbi.nlm.nih.gov/pmc/blobs/7b23/10663476/8f41a084d28a/41598_2023_47796_Fig8_HTML.jpg
https://cdn.ncbi.nlm.nih.gov/pmc/blobs/7b23/10663476/c2ead8b254af/41598_2023_47796_Fig9_HTML.jpg
https://cdn.ncbi.nlm.nih.gov/pmc/blobs/7b23/10663476/4755c5f78f52/41598_2023_47796_Fig10_HTML.jpg
https://cdn.ncbi.nlm.nih.gov/pmc/blobs/7b23/10663476/723bdef6116d/41598_2023_47796_Fig11_HTML.jpg
https://cdn.ncbi.nlm.nih.gov/pmc/blobs/7b23/10663476/92f0bad9cba7/41598_2023_47796_Fig12_HTML.jpg
https://cdn.ncbi.nlm.nih.gov/pmc/blobs/7b23/10663476/0b922ac0d724/41598_2023_47796_Fig13_HTML.jpg
https://cdn.ncbi.nlm.nih.gov/pmc/blobs/7b23/10663476/b3a24472e36d/41598_2023_47796_Fig14_HTML.jpg
https://cdn.ncbi.nlm.nih.gov/pmc/blobs/7b23/10663476/31f9ed6f30a8/41598_2023_47796_Fig15_HTML.jpg

相似文献

1
Exploration of the molecular mechanism of intercellular communication in paediatric neuroblastoma by single-cell sequencing.单细胞测序探索小儿神经母细胞瘤细胞间通讯的分子机制。
Sci Rep. 2023 Nov 21;13(1):20406. doi: 10.1038/s41598-023-47796-0.
2
Integration of clinical characteristics and molecular signatures of the tumor microenvironment to predict the prognosis of neuroblastoma.整合临床特征和肿瘤微环境的分子特征,预测神经母细胞瘤的预后。
J Mol Med (Berl). 2023 Nov;101(11):1421-1436. doi: 10.1007/s00109-023-02372-x. Epub 2023 Sep 15.
3
Construction of a novel anoikis-related prognostic model and analysis of its correlation with infiltration of immune cells in neuroblastoma.构建新型失巢凋亡相关预后模型并分析其与神经母细胞瘤免疫细胞浸润的相关性。
Front Immunol. 2023 Apr 4;14:1135617. doi: 10.3389/fimmu.2023.1135617. eCollection 2023.
4
Identification of hub genes and their correlation with infiltration of immune cells in positive neuroblastoma based on WGCNA and LASSO algorithm.基于 WGCNA 和 LASSO 算法鉴定阳性神经母细胞瘤中的枢纽基因及其与免疫细胞浸润的相关性。
Front Immunol. 2022 Oct 12;13:1016683. doi: 10.3389/fimmu.2022.1016683. eCollection 2022.
5
A mitochondria-related genes associated neuroblastoma signature - based on bulk and single-cell transcriptome sequencing data analysis, and experimental validation.基于 bulk 和单细胞转录组测序数据分析及实验验证的与线粒体相关基因相关的神经母细胞瘤特征。
Front Immunol. 2024 Jun 19;15:1415736. doi: 10.3389/fimmu.2024.1415736. eCollection 2024.
6
A signature of 29 immune-related genes pairs to predict prognosis in patients with neuroblastoma.29 对免疫相关基因对预测神经母细胞瘤患者预后的特征。
Int Immunopharmacol. 2020 Nov;88:106994. doi: 10.1016/j.intimp.2020.106994. Epub 2020 Sep 21.
7
Integrative analysis with machine learning identifies diagnostic and prognostic signatures in neuroblastoma based on differentially DNA methylated enhancers between INSS stage 4 and 4S neuroblastoma.基于 INSS 分期 4 期和 4S 神经母细胞瘤之间差异 DNA 甲基化增强子的整合分析,利用机器学习确定神经母细胞瘤的诊断和预后标志物。
J Cancer Res Clin Oncol. 2024 Mar 21;150(3):148. doi: 10.1007/s00432-024-05650-4.
8
Development and validation of a novel stemness-related prognostic model for neuroblastoma using integrated machine learning and bioinformatics analyses.使用综合机器学习和生物信息学分析开发并验证一种用于神经母细胞瘤的新型干性相关预后模型。
Transl Pediatr. 2024 Jan 29;13(1):91-109. doi: 10.21037/tp-23-582. Epub 2024 Jan 12.
9
A novel cuproptosis-related subtypes and gene signature associates with immunophenotype and predicts prognosis accurately in neuroblastoma.一种新型的铜死亡相关亚型和基因特征与神经母细胞瘤的免疫表型相关,并能准确预测预后。
Front Immunol. 2022 Sep 23;13:999849. doi: 10.3389/fimmu.2022.999849. eCollection 2022.
10
Development of a prognostic model for children with neuroblastoma based on necroptosis-related genes.基于坏死性凋亡相关基因的神经母细胞瘤患儿预后模型的开发
Front Genet. 2022 Aug 5;13:947000. doi: 10.3389/fgene.2022.947000. eCollection 2022.

本文引用的文献

1
Cell clustering for spatial transcriptomics data with graph neural networks.使用图神经网络对空间转录组学数据进行细胞聚类
Nat Comput Sci. 2022 Jun;2(6):399-408. doi: 10.1038/s43588-022-00266-5. Epub 2022 Jun 27.
2
Analysis of intercellular communication in the osteosarcoma microenvironment based on single cell sequencing data.基于单细胞测序数据的骨肉瘤微环境中细胞间通讯分析
J Bone Oncol. 2023 Jul 11;41:100493. doi: 10.1016/j.jbo.2023.100493. eCollection 2023 Aug.
3
SpatialDM for rapid identification of spatially co-expressed ligand-receptor and revealing cell-cell communication patterns.
空间 DM 用于快速识别空间共表达的配体-受体,并揭示细胞间通讯模式。
Nat Commun. 2023 Jul 6;14(1):3995. doi: 10.1038/s41467-023-39608-w.
4
Deciphering ligand-receptor-mediated intercellular communication based on ensemble deep learning and the joint scoring strategy from single-cell transcriptomic data.基于集成深度学习和单细胞转录组数据联合评分策略解析配体-受体介导的细胞间通讯。
Comput Biol Med. 2023 Sep;163:107137. doi: 10.1016/j.compbiomed.2023.107137. Epub 2023 Jun 12.
5
CellEnBoost: A Boosting-Based Ligand-Receptor Interaction Identification Model for Cell-to-Cell Communication Inference.CellEnBoost:一种基于提升的配体-受体相互作用识别模型,用于细胞间通讯推断。
IEEE Trans Nanobioscience. 2023 Oct;22(4):705-715. doi: 10.1109/TNB.2023.3278685. Epub 2023 Oct 3.
6
Association between Gastrointestinal Dysfunction Score (GIDS) and disease severity and prognosis in critically ill patients: A prospective, observational study.危重症患者胃肠功能障碍评分(GIDS)与疾病严重程度和预后的相关性:一项前瞻性、观察性研究。
Clin Nutr. 2023 May;42(5):700-705. doi: 10.1016/j.clnu.2023.03.004. Epub 2023 Mar 7.
7
Gene function and cell surface protein association analysis based on single-cell multiomics data.基于单细胞多组学数据的基因功能与细胞表面蛋白关联分析
Comput Biol Med. 2023 May;157:106733. doi: 10.1016/j.compbiomed.2023.106733. Epub 2023 Mar 1.
8
Combination of single-cell and bulk RNA seq reveals the immune infiltration landscape and targeted therapeutic drugs in spinal cord injury.单细胞和批量 RNA 测序的组合揭示了脊髓损伤中的免疫浸润景观和靶向治疗药物。
Front Immunol. 2023 Jan 19;14:1068359. doi: 10.3389/fimmu.2023.1068359. eCollection 2023.
9
Augmented efficacy of nano-formulated docetaxel plus curcumin in orthotopic models of neuroblastoma.纳米制剂多西紫杉醇联合姜黄素在神经母细胞瘤原位模型中的增效作用。
Pharmacol Res. 2023 Feb;188:106639. doi: 10.1016/j.phrs.2022.106639. Epub 2022 Dec 28.
10
Investigating cardiotoxicity related with hERG channel blockers using molecular fingerprints and graph attention mechanism.使用分子指纹和图注意力机制研究与hERG通道阻滞剂相关的心脏毒性。
Comput Biol Med. 2023 Feb;153:106464. doi: 10.1016/j.compbiomed.2022.106464. Epub 2022 Dec 20.