Suppr超能文献

CRISPR-Cas9 生成的 PTCHD1 2489T>G 干细胞在进行神经诱导时可再现患者表型。

CRISPR-Cas9-generated PTCHD1 2489T>G stem cells recapitulate patient phenotype when undergoing neural induction.

机构信息

Computational Biology, Precision Health, Telethon Kids Institute, Perth Children's Hospital, Nedlands, WA 6009, Australia; Translational Genetics, Precision Health, Telethon Kids Institute, Perth Children's Hospital, Nedlands, WA 6009, Australia; Centre for Child Health Research, University of Western Australia, Nedlands, WA 6009, Australia.

Translational Genetics, Precision Health, Telethon Kids Institute, Perth Children's Hospital, Nedlands, WA 6009, Australia.

出版信息

HGG Adv. 2024 Jan 11;5(1):100257. doi: 10.1016/j.xhgg.2023.100257. Epub 2023 Nov 24.

Abstract

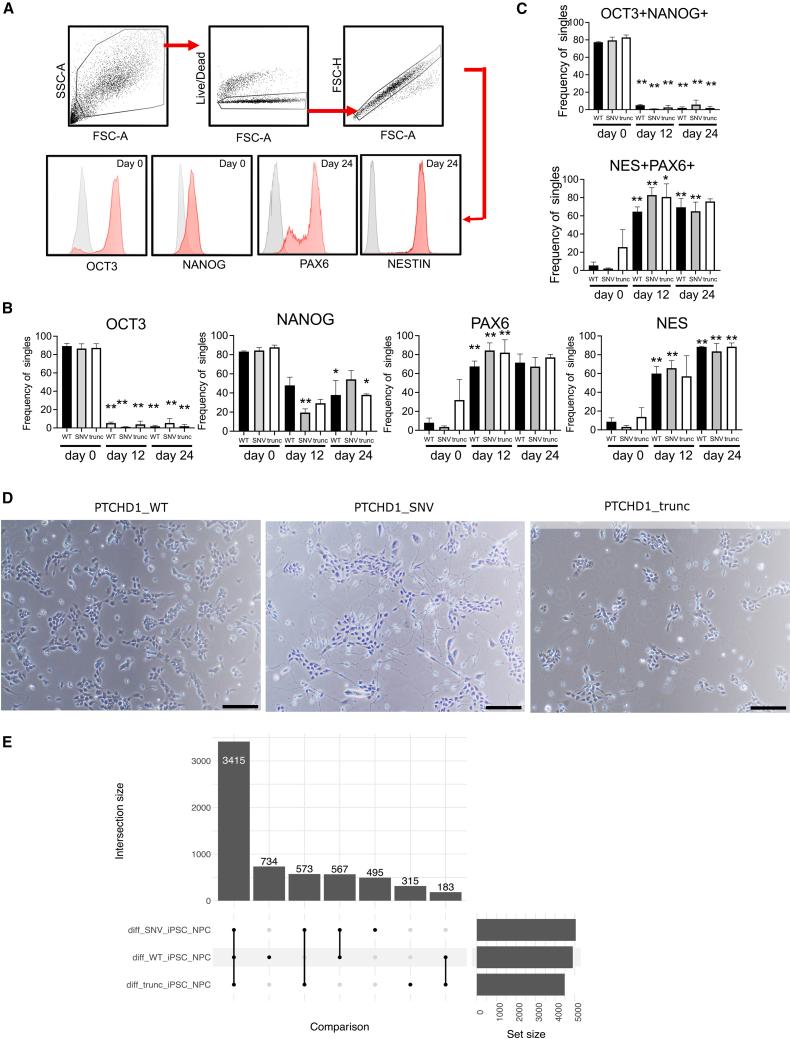
An estimated 3.5%-5.9% of the global population live with rare diseases, and approximately 80% of these diseases have a genetic cause. Rare genetic diseases are difficult to diagnose, with some affected individuals experiencing diagnostic delays of 5-30 years. Next-generation sequencing has improved clinical diagnostic rates to 33%-48%. In a majority of cases, novel variants potentially causing the disease are discovered. These variants require functional validation in specialist laboratories, resulting in a diagnostic delay. In the interim, the finding is classified as a genetic variant of uncertain significance (VUS) and the affected individual remains undiagnosed. A VUS (PTCHD1 c. 2489T>G) was identified in a child with autistic behavior, global developmental delay, and hypotonia. Loss of function mutations in PTCHD1 are associated with autism spectrum disorder and intellectual disability; however, the molecular function of PTCHD1 and its role in neurodevelopmental disease is unknown. Here, we apply CRISPR gene editing and induced pluripotent stem cell (iPSC) neural disease modeling to assess the variant. During differentiation from iPSCs to neural progenitors, we detect subtle but significant gene signatures in synaptic transmission and muscle contraction pathways. Our work supports the causal link between the genetic variant and the child's phenotype, providing evidence for the variant to be considered a pathogenic variant according to the American College of Medical Genetics and Genomics guidelines. In addition, our study provides molecular data on the role of PTCHD1 in the context of other neurodevelopmental disorders.

摘要

据估计,全球有 3.5%-5.9%的人口患有罕见病,其中约 80%的疾病有遗传原因。罕见的遗传性疾病难以诊断,有些患者的诊断延迟可达 5-30 年。下一代测序技术将临床诊断率提高到了 33%-48%。在大多数情况下,都会发现潜在导致疾病的新变异。这些变异需要在专业实验室进行功能验证,从而导致诊断延迟。在此期间,该发现被归类为意义未明的遗传变异(VUS),受影响的个体仍然无法确诊。在一名患有自闭症行为、全面发育迟缓伴肌张力低下的儿童中发现了 VUS(PTCHD1 c.2489T>G)。PTCHD1 的功能丧失突变与自闭症谱系障碍和智力障碍有关;然而,PTCHD1 的分子功能及其在神经发育性疾病中的作用尚不清楚。在这里,我们应用 CRISPR 基因编辑和诱导多能干细胞(iPSC)神经疾病建模来评估该变异。在 iPSC 向神经前体细胞分化过程中,我们检测到突触传递和肌肉收缩途径中存在微妙但显著的基因特征。我们的工作支持该遗传变异与儿童表型之间的因果关系,为根据美国医学遗传学与基因组学学院的指南将该变异视为致病性变异提供了证据。此外,我们的研究还提供了 PTCHD1 在其他神经发育障碍背景下的分子数据。

https://cdn.ncbi.nlm.nih.gov/pmc/blobs/616f/10787298/6a7075b8c5c5/gr1.jpg

文献AI研究员

20分钟写一篇综述,助力文献阅读效率提升50倍。

立即体验

用中文搜PubMed

大模型驱动的PubMed中文搜索引擎

马上搜索

文档翻译

学术文献翻译模型,支持多种主流文档格式。

立即体验