Suppr超能文献

建立基于人冠状病毒 OC43 的筛选平台,用于鉴定具有抗病毒活性的微生物天然产物。

Establishment of a screening platform based on human coronavirus OC43 for the identification of microbial natural products with antiviral activity.

机构信息

Instituto de Parasitología y Biomedicina López-Neyra, Consejo Superior de Investigaciones Científicas , Granada, Spain.

Fundación MEDINA, Parque Tecnológico de Ciencias de la Salud , Granada, Spain.

出版信息

Microbiol Spectr. 2024 Jan 11;12(1):e0167923. doi: 10.1128/spectrum.01679-23. Epub 2023 Nov 27.

Abstract

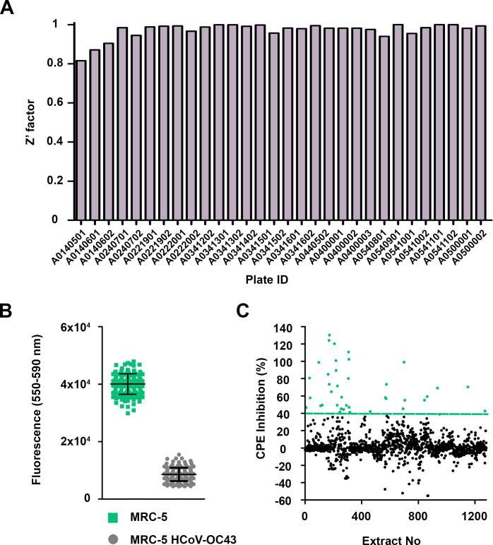
The COVID-19 pandemic has revealed the lack of effective treatments against betacoronaviruses and the urgent need for new broad-spectrum antivirals. Natural products are a valuable source of bioactive compounds with pharmaceutical potential that may lead to the discovery of new antiviral agents. Specifically, compared to conventional synthetic molecules, microbial natural extracts possess a unique and vast chemical diversity and are amenable to large-scale production. The implementation of a high-throughput screening platform using the betacoronavirus OC43 in a human cell line infection model has provided proof of concept of the approach and has allowed for the rapid and efficient evaluation of 1,280 microbial extracts. The identification of several active compounds validates the potential of the platform for the search for new compounds with antiviral capacity.

摘要

新型冠状病毒肺炎疫情揭示了针对β冠状病毒缺乏有效治疗方法的现状,以及对新型广谱抗病毒药物的迫切需求。天然产物是具有药物潜力的生物活性化合物的宝贵来源,可能会发现新的抗病毒药物。具体而言,与传统合成分子相比,微生物天然提取物具有独特而广泛的化学多样性,并且适合大规模生产。使用β冠状病毒 OC43 在人细胞系感染模型中实施高通量筛选平台,已经为该方法提供了概念验证,并能够快速有效地评估 1,280 种微生物提取物。几种活性化合物的鉴定验证了该平台寻找具有抗病毒能力的新型化合物的潜力。

https://cdn.ncbi.nlm.nih.gov/pmc/blobs/6581/10783114/4f9582dbb224/spectrum.01679-23.f001.jpg

文献AI研究员

20分钟写一篇综述,助力文献阅读效率提升50倍。

立即体验

用中文搜PubMed

大模型驱动的PubMed中文搜索引擎

马上搜索

文档翻译

学术文献翻译模型,支持多种主流文档格式。

立即体验