Center for Comparative Biomedicine, Ministry of Education Key Laboratory of Systems Biomedicine, State Key Laboratory of Systems Medicine for Cancer, Joint International Research Laboratory of Metabolic and Developmental Sciences, School of Life Sciences and Biotechnology, Institute of Systems Biomedicine, Shanghai Jiao Tong University, Shanghai, 200240, China.
WLA Laboratories, Shanghai, 201203, China.
Nat Commun. 2023 Dec 7;14(1):8101. doi: 10.1038/s41467-023-43849-0.
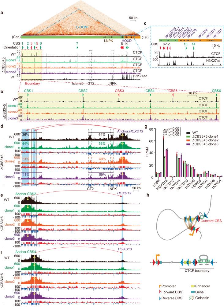
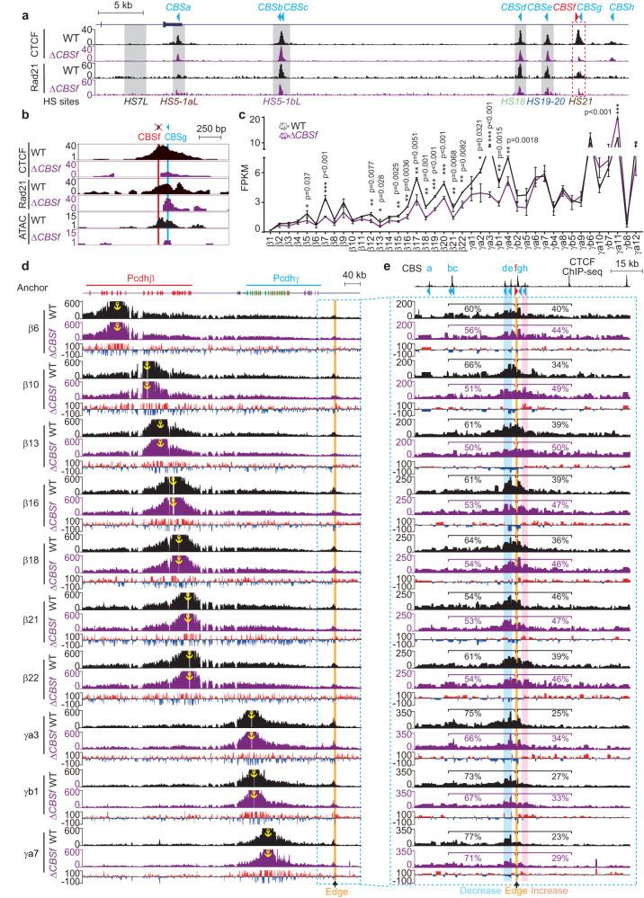
CTCF plays an important role in 3D genome organization by adjusting the strength of chromatin insulation at TAD boundaries, where clustered CBS (CTCF-binding site) elements are often arranged in a tandem array with a complex divergent or convergent orientation. Here, using Pcdh and HOXD loci as a paradigm, we look into the clustered CTCF TAD boundaries and find that, counterintuitively, outward-oriented CBS elements are crucial for inward enhancer-promoter interactions as well as for gene regulation. Specifically, by combinatorial deletions of a series of putative enhancer elements in mice in vivo or CBS elements in cultured cells in vitro, in conjunction with chromosome conformation capture and RNA-seq analyses, we show that deletions of outward-oriented CBS elements weaken the strength of long-distance intra-TAD promoter-enhancer interactions and enhancer activation of target genes. Our data highlight the crucial role of outward-oriented CBS elements within the clustered CTCF TAD boundaries in developmental gene regulation and have interesting implications on the organization principles of clustered CTCF sites within TAD boundaries.
CTCF 在三维基因组组织中发挥重要作用,通过调节 TAD 边界处染色质绝缘的强度,在 TAD 边界处,聚集的 CBS(CTCF 结合位点)元件通常以串联阵列的形式排列,具有复杂的发散或会聚方向。在这里,我们以 Pcdh 和 HOXD 基因座为例,研究了聚集的 CTCF TAD 边界,发现具有反直觉的是,外向型 CBS 元件对于内向型增强子-启动子相互作用以及基因调控至关重要。具体来说,通过在体内的小鼠或体外培养的细胞中对一系列推定的增强子元件进行组合缺失,结合染色体构象捕获和 RNA-seq 分析,我们表明,外向型 CBS 元件的缺失削弱了长距离 intra-TAD 启动子-增强子相互作用的强度以及靶基因的增强子激活。我们的数据突出了聚集的 CTCF TAD 边界内的外向型 CBS 元件在发育基因调控中的关键作用,并对 TAD 边界内聚集的 CTCF 位点的组织原则具有有趣的启示。