College of Bioengineering, Chongqing University, Chongqing 400045, China.
Institute of Medicinal Plant Development, Peking Union Medical College, Chinese Academy of Medical Sciences, Beijing 100193, China.
Molecules. 2023 Dec 1;28(23):7892. doi: 10.3390/molecules28237892.
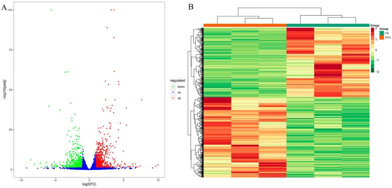
Lindl., as an endangered medicinal plant within the genus , is widely distributed in southwestern China and has important ecological and economic value. There are a variety of metabolites with pharmacological activity in . The alkaloids and polysaccharides contained within are very important active components, which mainly have antiviral, anti-tumor, and immunity improvement effects. However, the changes in the compounds and functional genes of induced by methyl jasmonate (MeJA) are not clearly understood. In this study, the metabolome and transcriptome of were analyzed after exposure to MeJA. A total of 377 differential metabolites were obtained through data analysis, of which 15 were related to polysaccharide pathways and 35 were related to terpenoids and alkaloids pathways. Additionally, the transcriptome sequencing results identified 3256 differentially expressed genes that were discovered in 11 groups. Compared with the control group, 1346 unigenes were differentially expressed in the samples treated with MeJA for 14 days (TF14). Moreover, the expression levels of differentially expressed genes were also significant at different growth and development stages. According to GO and KEGG annotations, 189 and 99 candidate genes were identified as being involved in terpenoid biosynthesis and polysaccharide biosynthesis, respectively. In addition, the co-expression analysis indicated that 238 and 313 transcription factors (TFs) may contribute to the regulation of terpenoid and polysaccharide biosynthesis, respectively. Through a heat map analysis, fourteen terpenoid synthetase genes, twenty-three cytochrome P450 oxidase genes, eight methyltransferase genes, and six aminotransferase genes were identified that may be related to dendrobine biosynthesis. Among them, one sesquiterpene synthase gene was found to be highly expressed after the treatment with MeJA and was positively correlated with the content of dendrobine. This study provides important and valuable metabolomics and transcriptomic information for the further understanding of at the metabolic and molecular levels and provides candidate genes and possible intermediate compounds for the dendrobine biosynthesis pathway, which lays a certain foundation for further research on and application of .
作为该属内的一种濒危药用植物,Lindl. 广泛分布于中国西南部,具有重要的生态和经济价值。该植物含有多种具有药理活性的代谢物。其中所含的生物碱和多糖是非常重要的活性成分,主要具有抗病毒、抗肿瘤和免疫增强作用。然而,甲基茉莉酸(MeJA)诱导的 化合物和功能基因的变化尚不清楚。本研究分析了暴露于 MeJA 后 的代谢组和转录组。通过数据分析共获得 377 个差异代谢物,其中 15 个与多糖途径有关,35 个与萜类和生物碱途径有关。此外,转录组测序结果在 11 个组中鉴定出 3256 个差异表达基因。与对照组相比,MeJA 处理 14 天(TF14)的样品中有 1346 个基因差异表达。此外,在不同的生长和发育阶段,差异表达基因的表达水平也存在显著差异。根据 GO 和 KEGG 注释,分别鉴定出 189 和 99 个候选基因参与萜类生物合成和多糖生物合成。此外,共表达分析表明,238 个和 313 个转录因子(TFs)可能分别有助于萜类和多糖生物合成的调控。通过热图分析,鉴定出 14 个萜烯合酶基因、23 个细胞色素 P450 氧化酶基因、8 个甲基转移酶基因和 6 个氨基转移酶基因可能与冬凌草素生物合成有关。其中,一个倍半萜合酶基因在 MeJA 处理后表达量较高,与冬凌草素含量呈正相关。本研究为进一步在代谢和分子水平上了解 提供了重要而有价值的代谢组学和转录组学信息,并为冬凌草素生物合成途径提供了候选基因和可能的中间化合物,为进一步研究和应用 奠定了一定的基础。