Suppr超能文献

探讨 ID3/SLC22A4 在缺血性脑卒中的免疫相关特征中的作用。

Investigating the ID3/SLC22A4 as immune-related signatures in ischemic stroke.

机构信息

Department of Stroke Center, The First Hospital of China Medical University, Heping, Shenyang, Liaoning, China.

Department of Neurology, The First Hospital of China Medical University, Heping, Shenyang, Liaoning, China.

出版信息

Aging (Albany NY). 2023 Dec 14;15(24):14803-14829. doi: 10.18632/aging.205308.

Abstract

BACKGROUND

Ischemic stroke (IS) is a fearful disease that can cause a variety of immune events. Nevertheless, precise immune-related mechanisms have yet to be systematically elucidated. This study aimed to identify immune-related signatures using machine learning and to validate them with animal experiments and single cell analysis.

METHODS

In this study, we screened 24 differentially expressed genes (DEGs) while identifying immune-related signatures that may play a key role in IS development through a comprehensive strategy between least absolute shrinkage and selection operation (LASSO) regression, support vector machine (SVM) and immune-related genes. In addition, we explored immune infiltration using the CIBERSORT algorithm. Finally, we performed validation in mouse brain tissue and single cell analysis.

RESULTS

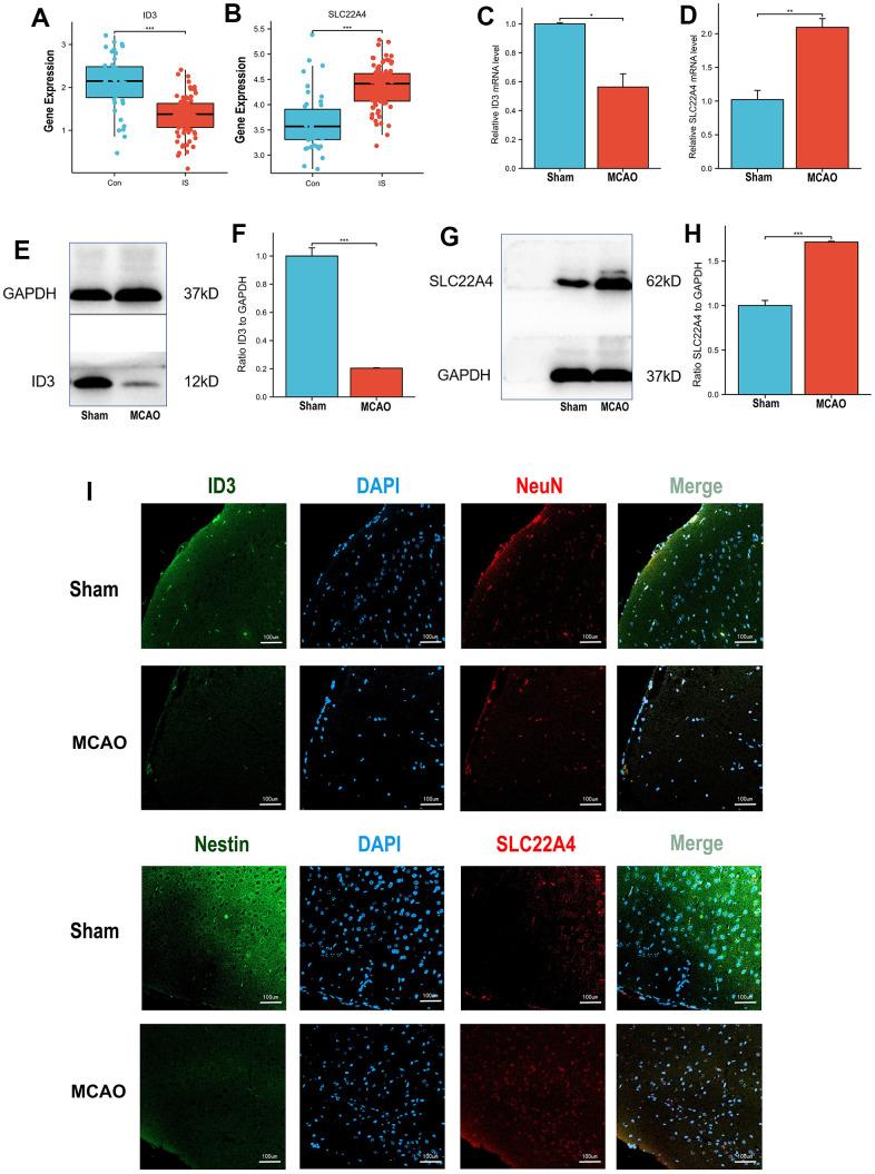
We identified 24 DEGs for follow-up analysis. ID3 and SLC22A4 were finally identified as the better immune-related signatures through a comprehensive strategy among DEGs, LASSO, SVM and immune-related genes. RT-qPCR, western blot, and immunofluorescence revealed a significant decrease in ID3 and a significant increase in SLC22A4 in the middle cerebral artery occlusion group. Single cell analysis revealed that ID3 was mainly concentrated in endothelial_2 cells and SLC22A4 in astrocytes in the MCAO group. A CIBERSORT finds significantly altered levels of immune infiltration in IS patients.

CONCLUSIONS

This study focused on immune-related signatures after stroke and ID3 and SLC22A4 may be new therapeutic targets to promote functional recovery after stroke. Furthermore, the association of ID3 and SLC22A4 with immune cells may be a new direction for post-stroke immunotherapy.

摘要

背景

缺血性脑卒中(IS)是一种可怕的疾病,可引发多种免疫事件。然而,精确的免疫相关机制尚未得到系统阐明。本研究旨在通过机器学习识别免疫相关特征,并通过动物实验和单细胞分析进行验证。

方法

本研究通过最小绝对收缩和选择算子(LASSO)回归、支持向量机(SVM)和免疫相关基因的综合策略,筛选了 24 个差异表达基因(DEGs),以识别可能在 IS 发展中起关键作用的免疫相关特征。此外,我们使用 CIBERSORT 算法探索免疫浸润。最后,我们在小鼠脑组织和单细胞分析中进行了验证。

结果

我们确定了 24 个 DEGs 进行后续分析。通过 DEGs、LASSO、SVM 和免疫相关基因的综合策略,最终确定 ID3 和 SLC22A4 为更好的免疫相关特征。RT-qPCR、western blot 和免疫荧光显示,大脑中动脉闭塞组 ID3 显著降低,SLC22A4 显著升高。单细胞分析显示,ID3 主要集中在 MCAO 组的内皮细胞 2 中,SLC22A4 主要集中在星形胶质细胞中。CIBERSORT 发现 IS 患者的免疫浸润水平发生显著改变。

结论

本研究关注脑卒中后的免疫相关特征,ID3 和 SLC22A4 可能是促进脑卒中后功能恢复的新治疗靶点。此外,ID3 和 SLC22A4 与免疫细胞的关联可能是脑卒中后免疫治疗的新方向。

https://cdn.ncbi.nlm.nih.gov/pmc/blobs/5a1b/10781493/49c4f7f49c48/aging-15-205308-g001.jpg

文献检索

告别复杂PubMed语法,用中文像聊天一样搜索,搜遍4000万医学文献。AI智能推荐,让科研检索更轻松。

立即免费搜索

文件翻译

保留排版,准确专业,支持PDF/Word/PPT等文件格式,支持 12+语言互译。

免费翻译文档

深度研究

AI帮你快速写综述,25分钟生成高质量综述,智能提取关键信息,辅助科研写作。

立即免费体验