Shanghai Public Health Clinical Center, Fudan University, Shanghai, China.
State Key Laboratory for Conservation and Utilization of Bio-Resources in Yunnan, School of Life Sciences, Yunnan University, Kunming, Yunnan, China.
Microbiol Spectr. 2024 Feb 6;12(2):e0390023. doi: 10.1128/spectrum.03900-23. Epub 2023 Dec 22.
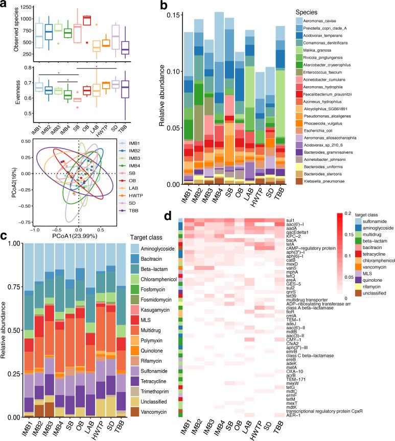
The emergence of antibiotic-resistant bacteria (ARB) caused by the overuse of antibiotics severely threatens human health. Hospital sewage may be a key transmission hub for ARB. However, the complex link between the microbiome and resistomeresistance in hospital sewage remains unclear. In this study, metagenomic assembly and binning methods were used to investigate the microbial community, resistome, and association of antibiotic resistance genes (ARGs) with ARB in sewage from 10 representative sites (outpatient building, surgery building, internal medicine buildings [IMB1-4], staff dormitory, laboratory animal building, tuberculosis building [TBB], and hospital wastewater treatment plant) of a hospital in Shanghai from June 2021 to February 2022. A total of 252 ARG subtypes, belonging to 17 antibiotic classes, were identified. The relative abundance of KPC-2 was higher at IMBs and TBB than at other sites. Of the ARG-carrying contigs, 47.3%-62.6% were associated with mobile genetic elements, and the proportion of plasmid-associated ARGs was significantly higher than that of chromosome-associated ARGs. Although a similar microbiome composition was shared, certain bacteria were enriched at different sites. Potential pathogens and were primarily enriched in IMB2 and IMB4, respectively. The same ARGs were identified in diverse bacterial hosts (especially pathogenic bacteria), and accordingly, the latter possessed multiple ARGs. Furthermore, gene flow was frequently observed in the sewage of different buildings. The results provide crucial information on the characterization profiles of resistomes in hospital sewage in Shanghai.IMPORTANCEEnvironmental antibiotic resistance genes (ARGs) play a critical role in the emergence and spread of antimicrobial resistance, which poses a global health threat. Wastewater from healthcare facilities serves as a significant reservoir for ARGs. Here, we characterized the microbial community along with the resistome (comprising all antibiotic resistance genes) in wastewater from a specialized hospital for infectious diseases in Shanghai. Potential pathogenic bacteria (e.g., , , , ) were frequently detected in hospital wastewater and carried multiple ARGs. A complex link between microbiome and resistome was observed in the wastewater of this hospital. The monitoring of ARGs and antibiotic-resistant bacteria (ARB) in hospital wastewater might be of great significance for preventing the spread of ARB.
抗生素的过度使用导致了抗生素耐药菌 (ARB) 的出现,这严重威胁着人类健康。医院污水可能是 ARB 的一个关键传播枢纽。然而,医院污水中微生物组与耐药组之间的复杂联系尚不清楚。在这项研究中,使用宏基因组组装和分箱方法来研究 2021 年 6 月至 2022 年 2 月期间来自上海一家医院的 10 个代表性地点(门诊楼、手术楼、内科楼 [IMB1-4]、员工宿舍、实验动物楼、结核楼 [TBB] 和医院污水处理厂)污水中的微生物群落、耐药组和与 ARB 相关的抗生素耐药基因 (ARGs)。共鉴定出 252 种 ARG 亚型,属于 17 种抗生素类别。在 IMB 和 TBB 中,KPC-2 的相对丰度高于其他地点。在携带 ARG 的基因簇中,47.3%-62.6%与移动遗传元件相关,质粒相关的 ARG 比例明显高于染色体相关的 ARG。尽管具有相似的微生物组组成,但某些细菌在不同地点得到了富集。潜在的病原体 和 分别主要在 IMB2 和 IMB4 中富集。在不同的细菌宿主(尤其是致病菌)中发现了相同的 ARGs,因此后者携带了多个 ARGs。此外,在不同建筑物的污水中经常观察到基因流。研究结果提供了有关上海医院污水中耐药组特征谱的重要信息。
重要性:环境抗生素耐药基因 (ARGs) 在抗生素耐药性的出现和传播中起着关键作用,这对全球健康构成了威胁。医疗机构的污水是 ARGs 的重要储存库。在这里,我们对上海一家传染病专科医院污水中的微生物群落以及包含所有抗生素耐药基因的耐药组进行了特征描述。在医院废水中经常检测到潜在的病原体(例如, , , , ),并携带多个 ARGs。在该医院的污水中观察到微生物组和耐药组之间存在复杂的联系。监测医院污水中的 ARGs 和抗生素耐药菌 (ARB) 对于防止 ARB 的传播可能具有重要意义。