Suppr超能文献

利用哺乳动物双杂交试验分析戊型肝炎病毒 ORF2-4 编码蛋白与宿主蛋白的相互作用网络。

Virus-Host Protein Interaction Network of the Hepatitis E Virus ORF2-4 by Mammalian Two-Hybrid Assays.

机构信息

Laboratory of Liver Infectious Diseases, Department of Diagnostic Sciences, Faculty of Medicine and Health Sciences, Ghent University, 9000 Ghent, Belgium.

VIB-UGent Center for Medical Biotechnology, Department of Biomolecular Medicine, Faculty of Medicine and Health Sciences, Ghent University, 9000 Ghent, Belgium.

出版信息

Viruses. 2023 Dec 12;15(12):2412. doi: 10.3390/v15122412.

Abstract

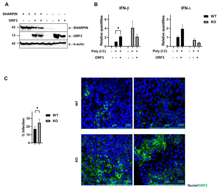
Throughout their life cycle, viruses interact with cellular host factors, thereby influencing propagation, host range, cell tropism and pathogenesis. The hepatitis E virus (HEV) is an underestimated RNA virus in which knowledge of the virus-host interaction network to date is limited. Here, two related high-throughput mammalian two-hybrid approaches (MAPPIT and KISS) were used to screen for HEV-interacting host proteins. Promising hits were examined on protein function, involved pathway(s), and their relation to other viruses. We identified 37 ORF2 hits, 187 for ORF3 and 91 for ORF4. Several hits had functions in the life cycle of distinct viruses. We focused on SHARPIN and RNF5 as candidate hits for ORF3, as they are involved in the RLR-MAVS pathway and interferon (IFN) induction during viral infections. Knocking out (KO) SHARPIN and RNF5 resulted in a different IFN response upon ORF3 transfection, compared to wild-type cells. Moreover, infection was increased in SHARPIN KO cells and decreased in RNF5 KO cells. In conclusion, MAPPIT and KISS are valuable tools to study virus-host interactions, providing insights into the poorly understood HEV life cycle. We further provide evidence for two identified hits as new host factors in the HEV life cycle.

摘要

在整个生命周期中,病毒与宿主细胞因子相互作用,从而影响病毒的传播、宿主范围、细胞嗜性和发病机制。戊型肝炎病毒(HEV)是一种被低估的 RNA 病毒,迄今为止,人们对其病毒-宿主相互作用网络的了解有限。在这里,我们使用两种相关的高通量哺乳动物双杂交方法(MAPPIT 和 KISS)来筛选与 HEV 相互作用的宿主蛋白。对有希望的蛋白进行了功能、涉及的途径以及与其他病毒的关系的检测。我们鉴定了 37 个 ORF2 结合蛋白,187 个 ORF3 结合蛋白和 91 个 ORF4 结合蛋白。其中一些结合蛋白在不同病毒的生命周期中具有功能。我们重点关注 SHARPIN 和 RNF5 作为 ORF3 的候选结合蛋白,因为它们参与 RLR-MAVS 途径和病毒感染期间干扰素(IFN)的诱导。与野生型细胞相比,敲除 SHARPIN 和 RNF5 后,ORF3 转染后的 IFN 反应不同。此外,SHARPIN 敲除细胞中的感染增加,而 RNF5 敲除细胞中的感染减少。总之,MAPPIT 和 KISS 是研究病毒-宿主相互作用的有效工具,为了解尚不清楚的 HEV 生命周期提供了新的见解。我们进一步提供证据表明,两种鉴定的结合蛋白是 HEV 生命周期中的新宿主因子。

https://cdn.ncbi.nlm.nih.gov/pmc/blobs/2ca8/10748205/57c7400fd467/viruses-15-02412-g001.jpg

文献检索

告别复杂PubMed语法,用中文像聊天一样搜索,搜遍4000万医学文献。AI智能推荐,让科研检索更轻松。

立即免费搜索

文件翻译

保留排版,准确专业,支持PDF/Word/PPT等文件格式,支持 12+语言互译。

免费翻译文档

深度研究

AI帮你快速写综述,25分钟生成高质量综述,智能提取关键信息,辅助科研写作。

立即免费体验